文章目录
多线程(进阶)
1. 常见的锁策略
1.1 乐观锁 悲观锁
乐观锁 : 总是假设最好的情况,每次去拿数据的时候都认为别人不会修改数据,但是在对数据提交更新的时候,再去判断这个数据在这个期间是否有别人对这个数据进行了修改.
悲观锁 : 总是假设最坏的情况,每次去拿数据的时候都认为别人会修改数据,每次在拿数据的时候都会上锁,当别人想去拿这个数据的时候就会阻塞直到它拿到这个锁…
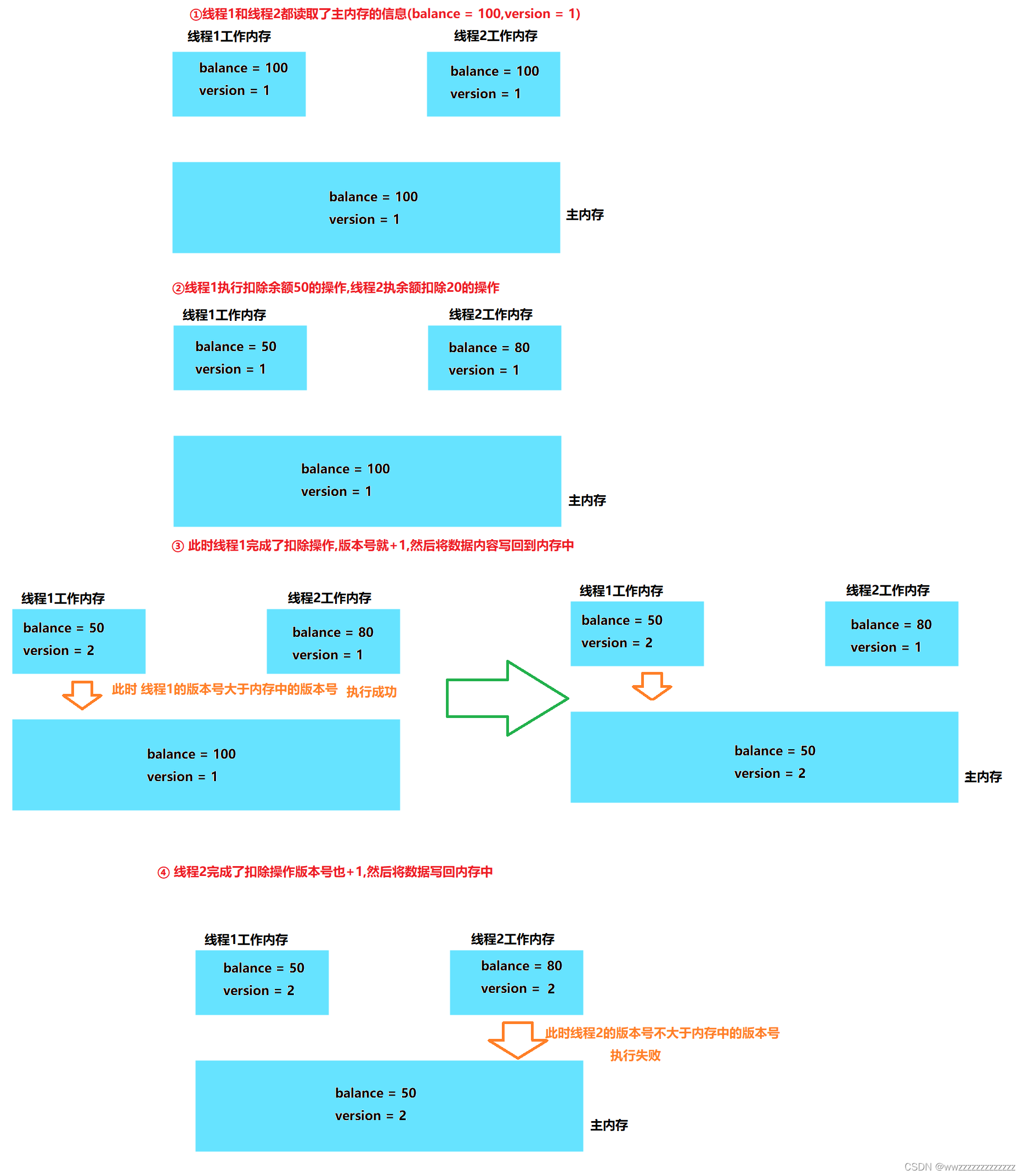
乐观锁的一个使用方法—版本号机制
引入一个版本号
version
,初值为1, 并且规定只有提交的版本大于记录当前版本才能执行
图解版本号机制:
1.2 读写锁
线程对于数据的访问,主要存在两种操作: 读操作 和 写操作
- 当两个线程都是读操作的时候,此时线程没有安全的问题.不必互斥.
- 当两个线程都是写操作的时候,此时线程有安全问题. 必须互斥
- 当一个线程是读操作 一个线程是写操作,此时线程有安全问题,必须互斥
但是在第三种情况的时候,两个线程用同一把锁就会产生性能损耗.
读写锁就能解决这个性能消耗问题.也就是把读操作和写操作区别对待.
Java标准库中提供了
ReentrantReadWriteLock
类,实现了读写锁.
ReentrantReadWriteLock.ReadLock类表示一个读锁. 提供了一个lock/unlock方法进行加锁解锁.ReetrantReadWriteLock.WriteLock类表示一个写锁.提供了一个lock/unlock方法进行加锁解锁.
读写锁适合"读多写少"的场景
1.3 重量级锁 轻量级锁
CPU提供了原子操作指令,操作系统对这些指令封装了一层,提供了一个mutex互斥锁,JVM相对于操作系统提供的mutex互斥锁,又封装了一层,实现了synchronized这样的锁
重量级锁: 加锁机制重度依赖了OS提供的mutex,加锁的开销很大.通常是使用内核来完成的.
轻量级锁 加锁机制尽可能不使用mutex,加锁的开销更小.通常是在用户态来完成的.
1.4 自旋锁(Spin Lock) 挂起等待锁
挂起等待锁: 线程在枪锁失败了之后会进入阻塞等待的状态,结束阻塞需要看操作系统具体的调度时间.当线程挂起来的时候,不占用CPU;
自旋锁: 在线程枪锁失败后,不是阻塞等待,而是快速的再循环一次,一旦锁被其他线程释放,就能第一时间获取到锁.
自旋锁的优点 : 没有放弃CPU,不涉及线程阻塞和调度,一旦锁被释放,能第一时间获取到锁.
自旋锁的缺点 : 如果其他的线程一直使用这个锁,长时间没有释放,那么CPU的消耗就很大.
图解自旋锁 与 挂起等待锁
1.5 公平锁 非公平锁
公平锁: 遵循 “先来后到” 原则,如果线程2比线程3先来,当线程1释放锁之后,线程2就能在线程3之前先获取到锁
非公平锁: 不遵循 “先来后到” 原则,如果线程1释放锁之后,线程2和线程3都可能获取到锁.
公平锁和非公平锁 图解:
1.6 可重入锁 不可重入锁
可重入锁: 允许同一个线程多次获取同一把锁.
不可重入锁 不允许同一个线程多次获取同一把锁.
例如:一个递归函数里面有加锁操作,如果在递归的过程中,多次获取了同一把锁,如果这个锁不会阻塞自己,就是可重入锁(也叫递归锁)
Java中 只要以
Reettrant
开头的锁都是可重入锁.**JDK提供的所有现成的Lock实现类,包括
synchronized
关键字锁都是可重入锁.**
2. CAS
2.1 什么是CAS
CAS 英文是 compare and swap 顾名思义就是.“比较并交换”.CAS可以视为一种乐观锁
一个CAS涉及到以下操作:
假设内存中的数据为A,旧的预期数据为B,需要修改的值为C.
- 比较 A 和 B 是否相等.
- 如果相等,将C写入A中(交换的步骤)
- 返回操作是true/false;
这个操作是一个原子性的.CPU提供了一组CAS相关的指令
一个CAS的伪代码,辅助理解CAS的工作流程
booleanCAS(value,oldvalue,expectvalue){if(value == oldvalue){
value = expectvalue;returntrue;}returnfalse;}
当多个线程同时对某一个资源进行CAS操作,只能有一个线程操作成功,其他的线程并不会阻塞,而是收到操作失败的信号.
2.2 CAS 实现了原子类
标准库中提供了
java.util.concurrent.atomic
包,这里面的类都是基于这种方式来实现的.
典型的
AtomicInteger
类,其中
getAndIncrement
相当于
i++
操作
AtomicInteger atomicInteger =newAtomicInteger();
atomicInteger.getAndIncrement();//相当于 i++
一个AtomicInteger的伪代码
classAtomicInteger{privateint value;publicintgetAndIncrement(){int oldValue = value;while(CAS(value,oldValue,oldValue+1)!=true){
oldValue = value;}return oldValue;}}
图解:
两个线程调用这个
getAndIncrement
方法
此时不需要使用重量级锁,就能高效的完成多线程的自增操作
2.3 CAS 实现自旋锁
一个自旋锁的伪代码
publicclassSpinLock{privateThread owner =null;publicvoidlock(){while(!CAS(this.owner,null,Thread.currentThread())){}}publicvoidunlock(){this.owner =null;}}

2.4 CAS 的 ABA 问题
2.4.1 什么是 ABA 问题

2.4.2 ABA问题的解决办法
引入版本号,在 CAS 比较数据当前值 和 旧值的同时,也要比较版本号是否符合规则(如果当前版本号 和 读取到的版本号相同,则修改数据并把版本号+1,反之则操作失败).
图解:
3. Synchronized 原理
3.1 Synchronized 的特点
根据锁策略总结了Synchronized的特点,在 JDK 8 的情况下
- 开始的时候是乐观锁,如果锁冲突频繁,就转换成了悲观锁
- 开始的时候是轻量级锁,如果锁被持有的时间较长,就转换成重量级锁
- 实现轻量级锁的时候,大概率用到了自旋锁策略
- 是一种不公平锁
- 是一种可重入锁
- 不是读写锁
3.2 Synchronized 锁加工的过程
JVM 将 Synchronized 锁分为 无锁 -> 偏向锁 -> 自旋锁 -> 重量级锁. 会根据情况依次升级. 也叫 锁膨胀
偏向锁
偏向锁,也是一种乐观锁.认为没有线程会去竞争锁,但是会去给该线程做一个"偏向锁的标记",记录这个锁是属于哪一个线程的.
- 如果当前其他的线程来竞争当前锁,那么就不会真的加锁.(避免了加锁解锁的开销)
- 如果有其他的线程来竞争当前锁,那么会根据标记,让锁优先被属于他的线程拿到,然后其他的线程进入等待,这里也就取消了偏向锁的状态,进入轻量级锁的状态.

自旋锁
当偏向锁状态随着其他的线程的竞争,偏向锁的状态被消除门进入了轻量级锁状态,也就是自适应的自旋锁.
此时就是通过 CAS来实现的.
是在用户态完成的操作,但是自旋操作会浪费CPU.
这里的自旋不会一直进行下去,当达到一定时间或者一定的次数的时候,就不会自旋了.
重量级锁
当此时的冲突概率比较大,锁的竞争更激烈,自旋锁不能快速获取到锁的状态,就会继续膨胀为重量级锁.
这里的重量级锁就用到了内核提供的mutex
3.3 其他的优化操作.
锁消除
通过 编译器 和 JVM 来判断锁是否可以消除.如果可以消除那么就直接消除锁.
例如StringBuffer中,很多方法用到了Synchronized .但是在单线程下,就算有加锁,编译器和JVM都会消除锁.
StringBuffer sb =newStringBuffer();
sb.append("a");
sb.append("c");
这里的append的调用就会频繁的涉及到加锁和解锁,但是在单线程下,这些加锁和解锁的操作都是没必要的.
锁粗化
一段逻辑中如果多次出现加锁解锁,编译器 + JVM 就会自动进行锁的粗化
4. Callable 接口
Callable也是一个创建线程的方法,
一种多线程计算 1~1000的代码
publicclassThreadDemo1{staticclassResult{publicint sum=0;publicObject lock =newObject();}publicstaticvoidmain(String[] args)throwsInterruptedException{Result result =newResult();Thread t1 =newThread(){@Overridepublicvoidrun(){int sum =0;for(int i =0; i <=1000; i++){
sum += i;}synchronized(result.lock){
result.sum = sum;
result.lock.notify();}}};
t1.start();synchronized(result.lock){if(result.sum ==0){
result.lock.wait();}System.out.println(result.sum);}}}
这个代码运用到了一个辅助类 Result 和 wait notify 操作.
这里使用Callable 来解决
importjava.util.concurrent.Callable;importjava.util.concurrent.ExecutionException;importjava.util.concurrent.FutureTask;publicclassThreadDemo2{publicstaticvoidmain(String[] args)throwsExecutionException,InterruptedException{Callable<Integer> callable =newCallable<Integer>(){@OverridepublicIntegercall()throwsException{int sum =0;for(int i =1; i <=1000; i++){
sum+=i;}return sum;}};FutureTask<Integer> futureTask =newFutureTask<>(callable);Thread t =newThread(futureTask);
t.start();int result = futureTask.get();System.out.println(result);}}
这里就简化了很多.
还可以写成匿名类部类的形式
importjava.util.concurrent.Callable;importjava.util.concurrent.ExecutionException;importjava.util.concurrent.FutureTask;publicclassThreadDemo3{publicstaticvoidmain(String[] args)throwsExecutionException,InterruptedException{FutureTask<Integer> futureTask =newFutureTask<>(newCallable<Integer>(){@OverridepublicIntegercall()throwsException{int sum=0;for(int i =0; i <=1000; i++){
sum+=i;}return sum;}});Thread t =newThread(futureTask);
t.start();System.out.println(futureTask.get());}}
Callable 相比于 Runnable ,都是描述一个"任务"的,Callable有返回值.Runnable没有.Callable中是call方法 Runnale 是run方法.
5.JUC(java.util.concurrent)的常见类
5.1 ReentrantLock
RenntrantLock 是一个可重入的互斥锁.
RenntrantLock 把加锁和解锁的操作分开了
提供了几个方法:
- lock(): 加锁,如果获取不到锁就死等;
- trylock(超时时间); 加锁,如果获取不到锁,等到一定时间就放弃加锁.
- unlock(): 解锁
ReentrantLock 和 Synchronized 的区别
- ReentrantLock 把加锁和解锁分成了两个步骤,虽然存在遗忘解锁的可能,但是可以让加锁和解锁的代码更灵活
- synchronized 在申请锁失败时,会死等.而RenntrantLock 可以通过trylock方法等待一段时间就放弃
- synchronized 是一个非公平锁,ReentrantLock默认是非公平锁,可以通过自带的构造方法传入一个true来实现公平锁模式

- ReentrantLock 提供了一个更强大的唤醒机制.synchronized 是通过wait/notify ReentrantLock搭配了一个Condition类实现等待-唤醒,可以更精确的控制唤醒某个指定线程.
5.2 原子类
原子类 内部是使用 CAS 来实现的.所以性能比加锁实现 i++ 高很多.
原子类有:
AtomicBooleanAtomicIntegerAtomicIntegerArrayAtomicLongAtomicreferenceAtomicStampedReference
一个使用示例:
publicstaticvoidmain(String[] args){AtomicInteger atomicInteger =newAtomicInteger(0);
atomicInteger.addAndGet(2);// i += delta
atomicInteger.decrementAndGet();//--i
atomicInteger.getAndDecrement();//i--
atomicInteger.incrementAndGet();//++i
atomicInteger.getAndIncrement();//i++}
5.3 线程池
虽然线程相比于进程,创建和销毁更轻量.但频繁的创建和销毁的时候还是会比较低效.为了解决这个问题就引入了线程池.如果某个线程不使用了,就将该线程放到池子里,需要使用的时候,也不需要创建,而是从池子里拿.
ExecutorService 和 Executors
- ExecutorService 表示一个线程池实例
- Executors 是一个工厂类,能够创建出几种不同风格的线程池
- ExecutorService 的 submit 方法能够向线程池 中提交若干任务.
使用示例:
ExecutorService pool =Executors.newFixedThreadPool(10);
pool.submit(newRunnable(){@Overridepublicvoidrun(){System.out.println("hello");}});
Executors 创建线程池的几种方式
- newFixedThreadPool: 创建固定线程数的线程池
- newCachedThreadPool: 创建线程数目动态增长的线程池.
- newSingleThreadExecutor: 创建只包含单个线程的线程池.
- newScheduledThreadPool: 设定 延迟时间后执行命令,或者定期执行命令. 是进阶版的 Timer.
Executors 本质上是 ThreadPoolExecutor 类的封装.
ThreadPoolExecutor
ThreadPoolExecutor 的构造方法
理解 ThreadPoolExecutor 构造方法的参数
把创建一个线程池想象成开个公司. 每个员工相当于一个线程.
- corePoolSize: 正式员工的数量. (正式员工, 一旦录用, 永不辞退)
- maximumPoolSize: 正式员工 + 临时工的数目. (临时工: 一段时间不干活, 就被辞退).
- keepAliveTime: 临时工允许的空闲时间.
- unit: keepaliveTime 的时间单位, 是秒, 分钟, 还是其他值. workQueue: 传递任务的阻塞队列
- threadFactory: 创建线程的工厂, 参与具体的创建线程工作.
- RejectedExecutionHandler: 拒绝策略,如果任务量超出公司的负荷了接下来怎么处理.AbortPolicy(): 超过负荷, 直接抛出异常.CallerRunsPolicy(): 调用者负责处理DiscardOldestPolicy(): 丢弃队列中最老的任务.DiscardPolicy(): 丢弃新来的任务.
ExecutorService pool =newThreadPoolExecutor(1,2,1000,TimeUnit.MILLISECONDS,newSynchronousQueue<Runnable>(),Executors.defaultThreadFactory(),newThreadPoolExecutor.AbortPolicy());for(int i=0;i<3;i++){
pool.submit(newRunnable(){@Overridepublicvoidrun(){System.out.println("hello");}});}
5.4 信号量
信号量,是用来表示"可用资源的个数".本质上是一个计数器.
例子: 信号量就相当于是你进停车场的时候,外面会有一个计数牌子,表示当前可用停车位还有多少个.
- 当有一辆车子进去的时候,相当于申请了一个可用资源,可用车位就-1;(相当于信号量的P操作)
- 当有一辆车子出来的时候,相当于释放了一个可用资源,可用车位就+1;(相当于信号量的V操作)
- 如果当前计数牌子为0,还进去了一辆车,那么就会阻塞等待,直到其他释放资源.
代码示例:
publicstaticvoidmain(String[] args){Semaphore semaphore =newSemaphore(4);//这里的4是初始化可用资源数目Runnable runnable =newRunnable(){@Overridepublicvoidrun(){try{System.out.println("申请资源成功");
semaphore.acquire();// 申请资源System.out.println("获取到了资源");Thread.sleep(1000);
semaphore.release();// 释放资源System.out.println("释放了资源");}catch(InterruptedException e){
e.printStackTrace();}}};for(int i =0; i <20; i++){Thread t =newThread(runnable);
t.start();}}
观察结果:
前四次的获取资源会很快,然后就会等待其他线程释放资源后进行获取.
5.5 CountDownLatch
CountDownLatch 同时等待N个任务执行结束.
相当于比赛的时候,等全部比完,才会公布成绩.
importjava.util.concurrent.CountDownLatch;publicclassThreadDemo7{publicstaticvoidmain(String[] args)throwsInterruptedException{CountDownLatch countDownLatch =newCountDownLatch(10);Runnable runnable =newRunnable(){@Overridepublicvoidrun(){try{Thread.sleep((long)Math.random()*10000);
countDownLatch.countDown();}catch(InterruptedException e){
e.printStackTrace();}}};for(int i =0; i <10; i++){Thread t =newThread(runnable);
t.start();}
countDownLatch.await();System.out.println(" 结束 ");}}
6. HashTable 和 ConcurrentHashMap
HashMap
我们知道 HashMap 是线程不安全的,相比于HashTable 和 ConcurrentHashMap比起来,他的key值是允许为空的.
HashTable
HashTable 是线程安全的,把关键方法都加了 synchronized 关键字
一个HashTable 实例,只有一把锁.
当有多个线程并发去修改这个 HashTable 实例的时候,此时这多个线程就会同时竞争一把锁(锁的冲突概率非常高)
当HashTable 扩容的时候,是创建一个更大的内存,然后把数据全部复制过去,这个时候这个插入操作就非常的复杂.
ConcurrentHashMap
ConcurrentHashMap也是线程安全的.但是是相当于针对每一个哈希桶来加锁的.
- 针对修改操作,使用的是颗粒更小的锁,针对每个哈希桶来分别设定锁,大大降低了锁冲突的概率
- 针对读操作,没有加锁,而是直接使用了volatile关键字
- 充分的利用了 CAS 特性.比如获取/修改 size 属性
- 更优化的扩容 a) 如果某个操作触发了扩容,就会创建一个新的数组,同时只搬几个元素过去 b) 这个搬运的过程,新数组和老数组都存在 c) 每次操作 ConcurrentHashMap线程的时候,都会搬运一部分 d) 搬完最后一个元素之后就会把老数组删除掉 e) 这个期间,插入操作只往新数组插入 f) 这个祺姐,查找操作就需要同时查新数组和老数组
图解
7. 死锁
7.1 什么是死锁
死锁是这样一种情形:多个线程同时被阻塞,它们中的一个或者全部都在等待某个资源被释放。由于线程被无限期地阻塞,因此程序不可能正常终止
情形一: 一个线程针对一把锁,连续加锁两次或两次以上,并且该锁是不可重入锁.
lock voidfunc1(){}
lock voidfunc2(){func1()}
这里当第一个线程还没释放锁的时候又进行加锁,如果是不可重入锁那么就是死锁.
情形二: 有两个线程 有两个锁

这两个线程同时并发执行就可能出现死锁.
7.2 哲学家就餐问题

7.3 如何避免死锁
死锁产生的四个必要条件:
- 互斥使用: 即当资源被一个线程使用(占有)时,别的线程不能使用
- 不可抢占: 资源请求者不能强制从资源占有者手中夺取资源,资源只能由资源占有者主动释放。
- 请求和保持: 即当资源请求者在请求其他的资源的同时保持对原有资源的占有。
- 循环等待: 即存在一个等待队列:P1占有P2的资源,P2占有P3的资源,P3占有P1的资源。这样就形成了一个等待环路
当上述四个条件都成立的时候,便形成死锁。当然,死锁的情况下如果打破上述任何一个条件,便可让死锁消失。
版权归原作者 wwzzzzzzzzzzzzz 所有, 如有侵权,请联系我们删除。