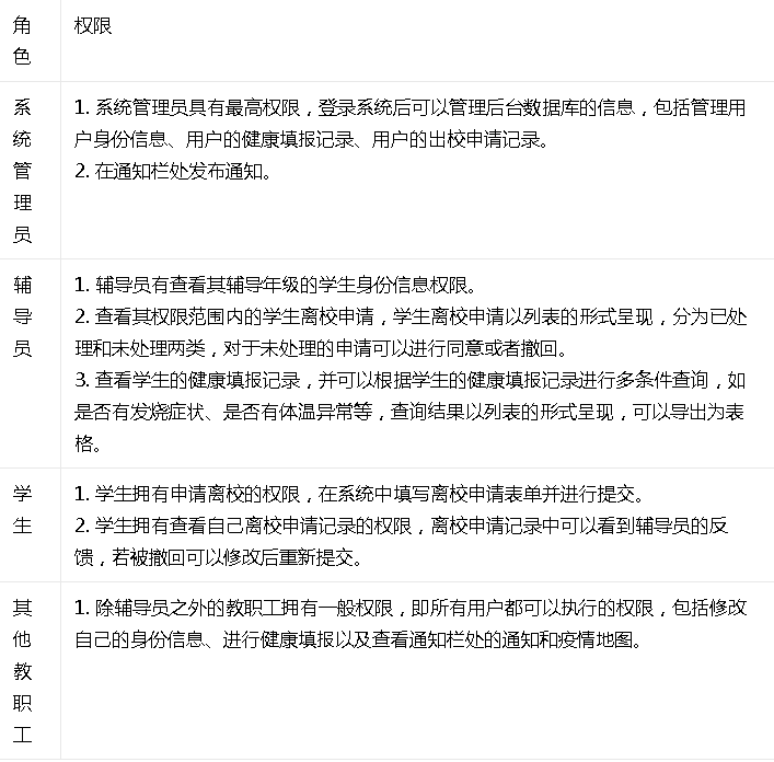
1.角色以及对应的权限
2.登录功能:
输入用户ID和密码登录,学生ID为学号,教职工(包括辅导员)的ID为教职工号,管理员ID任意,ID为一串数字。
3.每日健康填报功能:
3.1所有用户均可进行每日健康填报。每日健康填报的内容为三次体温登记(分别为早、中、晚),行程轨迹,是否有咳嗽、发烧等症状。
3.2辅导员可以查看以及管理年级的学生的填报内容。并可以查询是否有体温异常(>37.3)或者有咳嗽、发烧症状的学生。
3.3学校管理员可以查看所有用户的填报记录,并可以查询是否有体温异常或者有咳嗽、发烧症状的人员。
3.4所有用户可以查看自己填报的历史记录。
4.离校申请功能:
4.1 学生离校时需要进行离校申请,具体流程为:
(1)学生登入系统填报信息,信息包括:离校原因、出校时间、返校时间、离校行程轨迹。
(2)辅导员审核,查看学生申请单并在申请单下面的建议框填写建议,进行同意或者不同意撤回。若学生的申请单被撤回,学生可以在原来的申请单中修改内容再次提交,此时辅导员看到的申请单包含历史建议,并且可以重新填写建议。
4.2管理员可以看到所有学生的离校申请记录。
5通知栏功能:
5.1 管理员发布通知,通知具体信息有标题、内容(可以插入图片、表格,此功能如果比较复杂可以简化为只有文字)、发布通知人、时间。
5.2 所有用户可以查看通知。
6疫情地图功能:
6.1用echarts、python实现https://voice.baidu.com/act/newpneumonia/newpneumonia/?from=osari_aladin_banner#tab4链接中的中国疫情地图就行。有现有确诊和累计确诊,如果时间不够只需要展示现有确诊的疫情地图,并且在疫情地图的上面展示数据如:
7账号管理功能:
7.1管理员可以添加用户,学生用户信息包括:学号,姓名,电话,邮箱,通讯地址,院系,班级,登录密码(默认000000),照片(默认空白)。教职工用户信息包括:教职工号,姓名,电话,邮箱,通讯地址,所属部门/院系,登录密码(默认000000),照片(默认空白)。
7.2其他用户可以修改账户信息,只可以修改电话、邮箱、通讯地址、登录密码、照片。
运行截图








版权归原作者 haochengxu2022 所有, 如有侵权,请联系我们删除。