BQ76952应用分享
芯片介绍


BQ76952 是BQ76PL536A的升级版。串联电池最多由6节扩大到16节。对于串联电池系统设计变得更加友好。
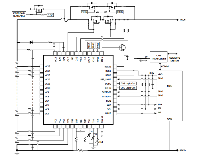
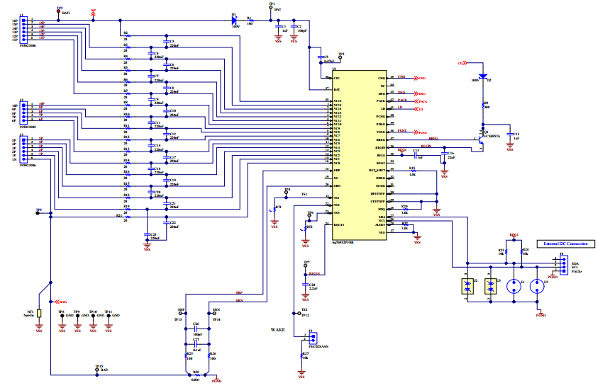
BQ76952 器件是一款高度集成的高精度电池监控器和保护器,适用于 3 节至 16 节串联锂离子、锂聚合物和磷酸铁锂电池组。该器件包括一个高精度监控系统和一个高度可配置的保护子系统,并支持自主式或主机控制型电池平衡。 它集成了高侧电荷泵NFET 驱动器、 供外部系统使用的双路可编程 LDO 以及一个支持 400kHz I2C、 SPI 和 HDQ 单线标准的主机通信外设。
初级保护
• 电池欠压保护
• 电池过压保护
• 电池过压锁存保护
• 过流充电保护
• 放电保护中的过电流(三层)
• 放电锁存保护中的过流
• 放电保护短路
• 放电锁存保护中的短路
• 充电保护中的低温
• 放电保护温度过低
• 内部低温保护
• 过温充电保护
• 放电保护中的过热
• 内部过热保护
• FET 过热保护
• 预充电超时保护
• 主机看门狗故障保护
二级保护
• 安全单元欠压永久失效
• 安全单元过压永久失效
• 充电中的安全过流永久失效
• 放电永久失效时的安全过流
• 安全超温永久失效
• 安全过热 FET 永久失效
• 铜沉积永久失败
• 放电锁存器永久失效中的短路
• 电压不平衡主动永久故障
• 静止时电压不平衡永久失效
• 二级保护器永久失效
• 放电 FET 永久失效
• 充电 FET 永久失效
• OTP 内存永久故障
• 数据 ROM 永久故障
• 指令 ROM 永久故障
• 内部 LFO 永久故障
• 内部参考电压永久失效
• 内部 VSS 测量永久失败
• 内部卡住硬件多路复用器永久故障
• 命令永久失败
• 栈顶与单元总和永久失败
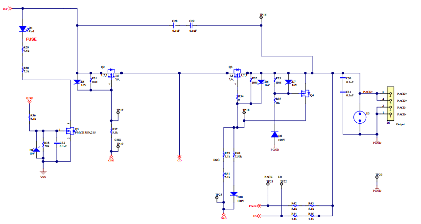
硬件设计


软件设计
上位机
一般如果不需要二次开发,TI官方的上位机以及相关软件可以直接使用,在上位机需要配置相关参数。


MCU二次开发

BQ76952集成了双路可编程 LDO 以及一个支持 400kHz I2C、 SPI 和 HDQ 单线标准的主机通信外设。
对于二次开发而言,我们要对相关寄存器进行配置,一般使用SPI或者I2C进行协议开发。
版权归原作者 SKY -dada 所有, 如有侵权,请联系我们删除。