文章目录
MySQL的⼀些基础知识
背景介绍
数据库基础知识介绍
DB: 数据库,存储数据的容器。
DBMS: 数据库管理系统,又称为数据库软件或数据库产品,⽤于创建或管理DB。
SQL: 结构化查询语⾔,⽤于和数据库通信的语⾔,不是某个数据库软件持有的,⽽是⼏乎所有的主流数据库软件通⽤的语⾔。中国⼈之间交流需要说汉语,和美国⼈之间交流需要说英语,和数据库沟通需要说SQL语⾔。
mysql的安装

mysql常⽤的⼀些命令介绍




SQL分类
• 整数类型:bit、bool、tinyint、smallint、mediumint、int、bigint
• 浮点数类型:float、double、decimal
• 字符串类型:char、varchar、tinyblob、blob、mediumblob、longblob、tinytext、text、mediumtext、longtext
• ⽇期类型:Date、DateTime、TimeStamp、Time、Year
• 其他数据类型:暂不介绍,⽤的⽐较少。
MySQL中数据类型介绍
主要内容

MySQL的数据类型

整数类型
浮点类型(容易懵,注意看)
MySQL管理员常⽤的⼀些命令
介绍Mysql权限⼯作原理

查看所有⽤户

创建⽤户

修改密码

给⽤户授权

查看⽤户权限

撤销⽤户权限

删除⽤户

授权原则说明

DDL常⻅操作汇总
库的管理

表的管理

表中列的管理

Mysql系列⽬录

DML常⻅操作
环境: mysql5.7.25,cmd命令中进⾏演⽰。 DML(Data Manipulation Language)数据操作语⾔,以INSERT、UPDATE、DELETE三种指令为核⼼,分别代表插⼊、更新与删除,是必须要掌握的指令,DML和SQL中的select熟称CRUD(增删改查)。
插⼊操作

数据更新

删除数据操作

select查下基础篇
基本语法

查询常量

查询表达式

查询函数

查询指定的字段

查询所有列

列别名

表别名

总结

Mysql系列⽬录

select条件查询
条件查询
语法:
select 列名 from 表名 where 列运算符值
说明:
注意关键字where,where后⾯跟上⼀个或者多个条件,条件是对前⾯数据的过滤,只有满⾜where后⾯条件的数据才会被返回。 下⾯介绍常见的查询运算符。
条件查询运算符
等于(=)
select 列名 from 表名 where 列 = 值;
说明:
查询出指定的列和对应的值相等的记录。
值如果是字符串类型,需要⽤单引号或者双引号引起来。
⽰例:

逻辑查询运算符

IS NULL/IS NOT NULL(NULL值专⽤查询)

排序和分⻚(order by 、limit)

limit介绍
避免踩坑

分组查询(group by、having)

mysql常⽤函数汇总
深⼊了解连接查询及原理

内连接
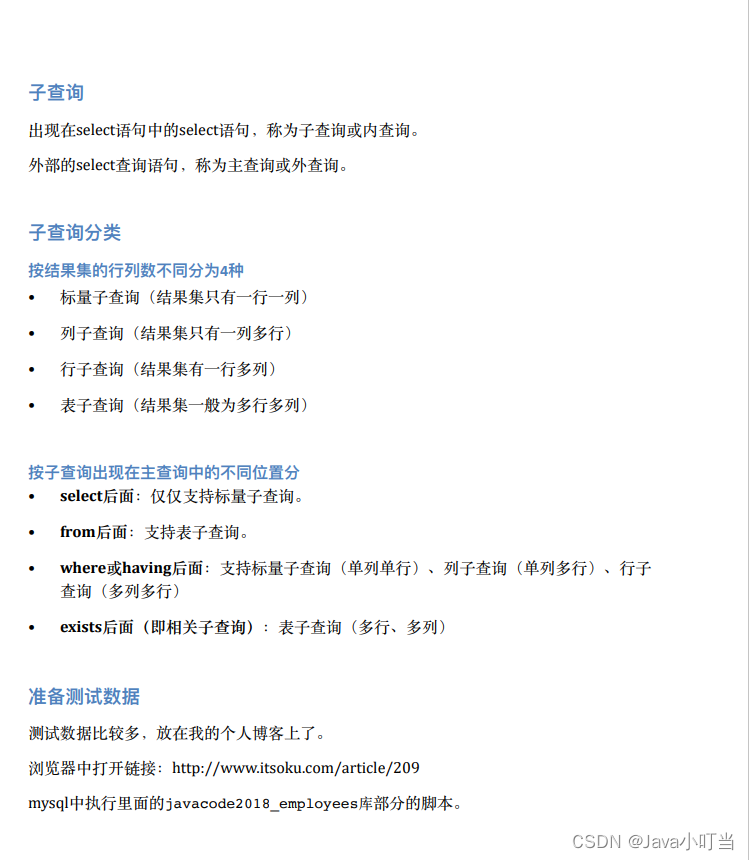
⼦查询(本篇⾮常重要,⾼⼿必备)

细说NULL导致的神坑,让⼈防不胜防


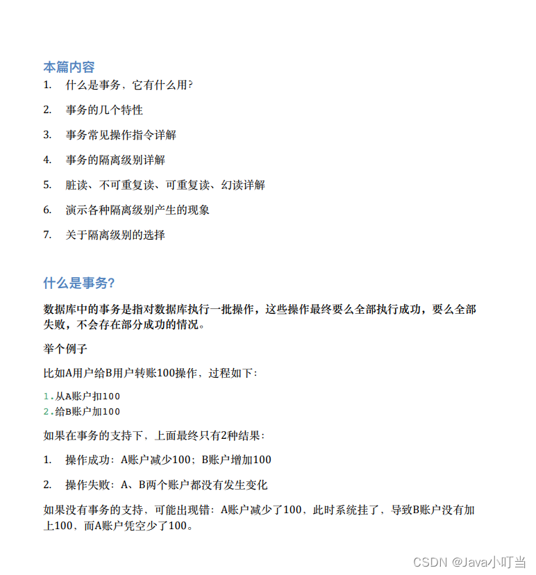
事务详解

视图

变量

存储过程&⾃定义函数详解



流程控制语句介绍


游标详解


异常捕获及处理详解


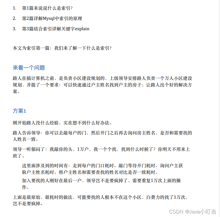
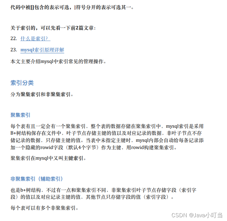
什么是索引?


MySQL索引原理详解

MySQL索引管理


如何正确的使⽤索引?


sql中的where条件在数据库中提取与应⽤浅析


聊聊如何使⽤MySQL实现分布式锁

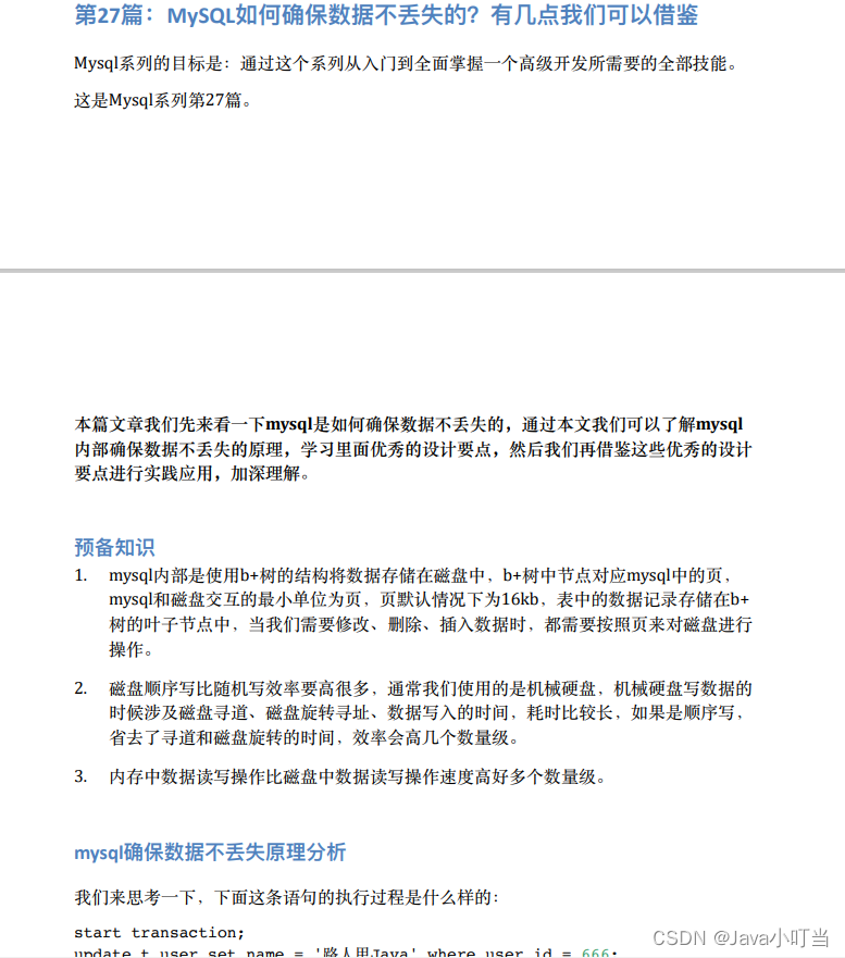
MySQL如何确保数据不丢失的?有⼏点我们可以借鉴


Mysql系列⽬录


👇🏻 添加 博主 免费领取578页笔记文档 👇🏻
版权归原作者 Java小叮当 所有, 如有侵权,请联系我们删除。