
图片来源@视觉中国
文 |
能链研究院
数据显示,**2021年,全球核电装机新增883.60万KW,同比增长了97.54%**。核电作为优质基荷能源,已经出现回暖放量趋势。
2023年第一天,俄罗斯核电集团发布消息,2022年俄核电站创下新纪录,发电量超过2233.71亿千瓦时,2021年发电量则超过2224.36亿千瓦时。目前核能发电约占俄罗斯总发电量的20%。
在能源安全变得日益重要的棋局中,全球开始重新审视核电的价值。
**01 **各国调整政策,核电重回世界舞台
自2022年开始,全球各个国家和地区相继调整核电政策,加快核电站建设布局。甚至原来一些弃核的国家,纷纷重新考量核电。
因为核反应堆废料处置、核泄漏等潜在安全隐患,德国、瑞士、韩国等国家曾一度放弃使用核电,但在应对气候变化、能源缺口紧张等压力下,不得不重新采取积极的核电发展政策。
英国宣布将在2030年前新建8座核电站,2050年前提供25%电力。韩国着手重启核电,开始新建、延长已有核电站的寿命等工作,希望核电占到总发电量的30%,加拿大安大略省的核电站也正在翻新,同时还宣布为莫尔泰克斯能源公司提供5600万加元资金,用于开发小型模块化反应堆(SMR)。波兰第一座核电站有望在2033年启用,****预计到2043年再增加五座。荷兰也计划新增两座核电站。

能链研究院整理
就连长期反对核电发展的德国,也将剩余的三个核电站的使用寿命延长至2023年。因为德国能源供给高度依赖于进口,而且受饿乌冲突影响最大。EIA数据显示,德国的能源自给率只有32.9%。
日本在经历过福岛核灾害后,曾一度对核电噤若寒蝉,尤其是民众几乎谈“核”色变,占日本三分之一的核电,直接降到了10%的比例。
进入2023年,日本电力短缺局面更是一发不可收拾,倒逼政府7年来首次提出冬季节电要求,要求民众采取关闭不必要照明、室内多穿衣物、使用较厚的窗帘等一系列节电措施。在日本川崎市,罗森便利店还推出了可以省电40%的环保门店。
为了应对能源危机和电力供应紧张局面,日本首相也表态,对新的核能项目持开放态度,还于去年12月,批准了一项恢复使用核能的计划。该计划将核反应堆的寿命延长到60年以上,并表示开发更先进的反应堆,来取代那些退役的反应堆。
一场能源危机,让核电重回能源舞台中央。
重新点燃全球对核能热情的,还有去年底的一个大事件。美国能源部高调宣布,其核聚变实验装置取得了“输出能量大于输入能量”的重大突破。虽然结果可能只够烧开20壶水,而且距离商业化还有十万八千里,但依然激发了全球对解决能源问题的新希望。
面对人类未来实现可持续发展的最终能源,没有一个国家愿意缺席。

中国核电装机容量与铀需求估算
世界核能协会曾预测,全球核燃料铀需求将从2021年的1.62亿磅上涨至2030年的2.06亿磅,到2040年进一步攀升至2.92亿磅。
在世界各个主要经济体对核电态度摇摆不定时,中国核电在技术研发、市场开拓的道路上一直笃定前行。
今年以来,中国已经有5个核电项目、10台核电机组获得核准,为近14年来最多。根据《“十四五”规划和2035远景目标纲要》,到2025年,我国核电运行装机容量达到7000万千瓦。
而且,预计2022~2025年间,中国将保持每年6-8台核电机组的核准节奏,大有加速的态势。到2035年,中国核电在总发电量中的占比将达到10%,相比2021年翻倍。
**02 **风光虽好,但核电是基荷能源,不能缺席
与长期受到追逐的风光电相比,核电的发展速度则要显得缓慢得多。
2022年,是全球光伏、风电等可再生能源发展的大年。国际能源署在《2022年世界能源展望》报告中预计,光伏和风电的发电量占比将从2021的10%增加到2030年的40%,2050年将达到70%。
今年,中国光伏发电装机规模将达4.9亿千瓦,超越水电只差临门一脚,就连风电装机规模也预计将达4.3亿千瓦。
虽然很难那么“风光”,保持两位数以上的增速,但核电有自己的基本盘。
核电是一种低碳、高效的清洁能源,其二氧化碳排放量为12g/kWh,接近于风能的排放量。而且核电的利用效率是所有发电方式中最高的。2018-2021年中国核电年均利用小时数均在7000小时以上,远比不超过3000小时的风光发电利用小时数高得多。而且核电还不受季节、环境影响,经济性上比水电略差,但好在不挑地理位置。
翻开世界核电发展历史,自上世纪50年代以来,核电大体上经历了实验示范、高速推广、滞缓发展、逐步复苏、谨慎发展的五个阶段。如果考虑到当下的回暖趋势,全球核电正进入新的发展阶段。
每一次的降温背后,都来自头顶上的紧箍咒——核安全事故。
比如上世纪八十年代以后,受1979年美国三里岛核事故和1986年前苏联切尔诺贝利事故影响,核电建设在一些国家被“冰冻”;2011年,日本福岛核事故发生,又给复苏期的世界核电泼了一盆冷水。德国、瑞士等相继提出了“废核”主张,日本也一度提出“零核电”态度。
但核电的技术迭代和进步,每一次事故都扮演了催化剂的作用。
80年代,美国和欧洲的核电供应商与相关机构一起先后推出了“先进轻水堆用户要求文件”(URD)和“欧洲用户对轻水堆核电站的要求”(EUR),提出了加强预防与缓解严重事故措施、改善人为因素等新要求,第三代核技术的概念初具雏形。2016年,以高温气冷堆为代表的第四代核技术崭露头角,这一代后,核燃料使用效率得到了提升,降低了核废料半衰期,提高了核能使用的安全性。
安全性上的担忧,与核能的工作原理脱不开关系。

核反应有四种方式:核裂变、核聚变、粒子轰击和核衰变,其中核裂变链式反应是核能的发电原理。通过将质量较大的原子(铀)的原子核在吸收一个中子后,会分裂为多个质量较小的原子核,同时释放出二三个中子和巨大能量,而新产生的中子继续参与核裂变,不断进行下去,同时持续产生新能量。
本质上,是核能-热能-机械能-电能的能量转换过程。
核反应堆的结构形式多样,根据中子能量分布形式、冷却剂种类,可划分为不同类型的核反应堆。包括热中子堆、快中子堆。若按照冷却剂分类,可分为气冷堆、液冷堆和液态金属冷却堆。气冷反应堆则包括二氧化碳冷却、氦气冷却。液体冷却反应堆主要包括轻水冷却的压水堆和沸水堆,以及重水冷却的重水反应堆;液态金属冷却的反应堆主要有钠、钠-钾合金等冷却的反应堆。

从国际看,韩国、南非、俄罗斯、法国、乌克兰、芬兰、比利时、美国等国家对核电较为积极,核能为欧美等西方发达国家的碳减排做出了巨大贡献。
在欧洲能源危机中,法国虽然是欧洲第二大能源消费国,但波及程度要比德国低很多。原因就是,与德国“核放弃”不同,法国是仅次于美国的世界第二大核能生产国。在一次能源消费中,核能的占比较高,其中2021年为36.5%。但法国核电也有弱点,其56座核反应堆大部分是50年前建成的,存在设备严重老化的问题。近年来,几乎有一半因维护而关闭。
法国总统马克龙曾表示,法国将从2028年开始建造14座新核电机组,且不再关闭现有核反应堆。**
**
**03 **从引进到技术领先,中国核电三级跳
在利用核能方面,中国走过的道路却极为漫长而曲折。
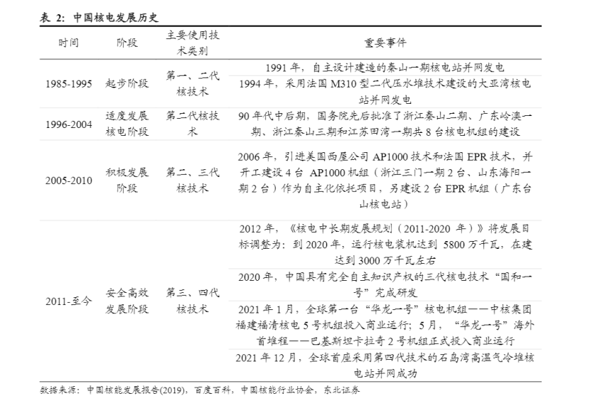
从第一颗原子弹成功爆炸,到第一座核电厂投入商用,用了近30年。直到1984年,秦山核电一期开工,并于1991年并网,中国才真正结束了无核电历史。
与光伏、新能源车、氢能等产业一样,中国核电技术的发展经历了引进消化吸收、国产化替代、技术领跑的过程,完成了“三级跳”。

2004年9月开始,国家通过公开招标的方式,引进了美国西屋公司 AP1000 技术,并开工建设了4台AP1000 机组,包括浙江三门一期的2 台、山东海阳一期的2台,作为自主化实验项目,开启了我国三代核能技术自主化进程。
一边进行机组建设,一边通过技术分许可的方式,向中核集团、中广核集团等核电设计企业,向上海电气、东方电气、哈尔滨电气、中国一重等装备制造领域的15家集团70余家单位进行了分许可,而后才有了CAP1400的第三代核电自主化成果。
大名鼎鼎的“华龙一号”就是ACP1000与 ACPR1000+技术的融合与创新。

CAP1400全厂概念图 来源:上海核工程研究设计院
目前,“华龙一号”已在全球建成4台机组。2020年11月27日,华龙一号全球首堆——中核集团福清核电 5 号机组首次并网成功,并于2021年1月30日投运。2021年5月20日,“华龙一号”海外首堆工程——巴基斯坦卡拉奇2号机组正式投入商业运行。2022年1月1日,中核集团福清核电6号机组首次并网成功。2022年4月18日,巴基斯坦卡拉奇3号机组通过验收。至此,华龙一号海外首个工程两台机组全面建成投产。
如果说三代上还是并跑,中国在第四代核电技术上,彻底进入了领先行列。
四代核电站有几个显著特点,以高温气冷堆为例,安全性方面,采用球形燃料元件,以全陶瓷屏蔽材料包覆颗粒燃料元件核心,堆芯结构材料石墨和碳块的熔点都在 3000°C以上,即使在最严重事故条件下,也不会发生堆芯熔毁事故;**堆芯出口温度高,可以满足绝大部分热源需求;发电效率可以达到 40-47%**,与传统压水堆的发电效率33%相比,性能大幅提高。
截至2022年7月,中国大陆地区在运核电机组共54台,装机容量约为52150兆瓦,在建机组21台,总装机容量23511兆瓦。其中,21台在建机组中,有10台采用的是三代的“华龙一号”,全部分布在沿海地区。
但全球已投运的第四代高温气冷堆只有两座,分别位于中国山东荣成市、日本茨城县大洗町。
2021年的《政府工作报告》中明确提出,“在确保安全的前提下,积极有序发展核电”。这是近十年来,中国首次用“积极”一词来表达对核电的态度。
在国家确定的“积极安全有序发展核电”的政策指引下,我国核能发电量跃升到全球第二,在建装机规模全球排名第一。
东北证券预测,2025年中国核电市场空间有望超过3000亿元。
《中国核能年度发展与展望(2020)》中提到,预计到 2025 年,我国在运核电装机达到 7000万千瓦,在建核电装机达到3000万千瓦,假设每年新增核电装机规模相同,则每年新增装机容量为7338兆瓦。以每千瓦建造成本在1.2-2.0 万元,年均利用小时数7800,上网电价0.39 元/千瓦时计算,2025年保守估计,中国核电行业市场空间超3000亿元。
**04 **核电出海,一带一路的新机会窗口
北起首都雅加达,南联西爪哇名城万隆,全长142公里的雅万高铁是印度尼西亚乃至整个东南亚地区第一条高速铁路,也是中印尼战略对接和共建一带一路的标志性项目。
与中国高铁沿着一带一路走出国门一样,中国核电也正沿着这一路径复制开来。
近年来,我国自主研发的三代核电技术“华龙一号”已然跨了出去。除了已建成投产的巴基斯坦K2、K3项目,去年2月,英国也确认使用“华龙一号”进行布拉德维尔B级核电站建设。
从全球范围来看,目前仅美国、俄罗斯、法国、中国、韩国、日本六个国家具备出口三代核电机组的实力。相比,中国在技术水平、机组成本方面优势明显。尤其是四代技术中的高温气冷堆技术,居世界前列。

根据中国核电网报道,全球前十大核电站中,中国占了5座。
成本方面,如同锂电一样。中国拥有最具竞争力的电池组成本,每度电仅127美元 ($127/kWh),美国与欧洲分别比中国要高出 24%、 33%,传导到整车环节,有明显的生产制造和价格竞争力。
核电也如此。
以我国三代核电机组”华龙一号“为例,**建设成本约为1.6万元/千瓦,较国外低了20%-30%**,且后续随着批量化建设和技术提升,成本还会进一步下降。
目前,中核集团已经与阿根廷、英国、巴基斯坦等20个国家达成了合作意向,中广核与捷克、罗马尼亚、法国等达成合作意向。而且中核、中广核还与合作伙伴一道,一起开拓欧洲、中亚、东南亚的核能市场。 
数据显示,2030年前,一带一路沿线国家中,有计划发展核电的国家和地区超过20个,将新建107台核电机组,共计新增核电装机1.15亿千瓦。除了中国市场外,这些国家和地区占世界核电市场增量的81.4%。
而且核电建设产业链条长,投资金额高,溢出效应更为明显。
据国家能源局,每出口1台核电机组能够带动6万余台套设备的销售,一条链上200余家企业参与,能创造约15万个就业机会,带动上下游产业链5300多家企业。
**05 **储趋势:小堆成必争之地,核能+大有可为
大型核电机组单台投资约200亿-300亿元间,具有典型的重资本、重技术投入的特征,又涉及到国家重大安全,建设周期都在5年以上,民营企业极少涉足。整个核电产业链,从上游的核燃料循环,到中游的设备制造,下游的核电站运营,以国企垄断为主。

来源:国海证券研究所
比如在核岛设备供应方面,东方电气、上海电气、中国一重、哈电集团等占据重要地位,私营企业则仅在控制棒、管材、焊材、核级阀门、密封件、开关、配套电机、电缆等细分领域有所涉及,如江苏神通、佳电股份、久立特材、景业智能等。
与耗资不菲,建造周期漫长的大型核电站相比,30万千瓦以下的多功能小型模块化核反应堆(简称“小堆”)造价更低,更易建造,更安全灵活,被认为更适合城市供暖、供热的场景。
**
供热一直是全球最大的终端能源消费领域,这个地盘以往的主要能源是煤炭、石油、天然气等传统化石能源。
在能源低碳化下,小堆大有用武之地。优点也特别明显,一是SMR的初期投资低,建造周期短,选址方面较为灵活,可根据用户需求灵活设计和配置;二是可采用一体化、模块化设计和工厂制造,较少的堆芯装量,安全性好**。
比如美国的NuScale,多模块小型堆轻水冷却反应堆,设计目标是替代老旧火电厂,按92.4万千瓦的总功率计算,造价只有25.19亿美元。俄罗斯海上浮动核电站KIT-40S、韩国的SMART,均在电力、热能、海水淡化等领域有所应用。
在中国山东海阳,国家电投的“暖核一号”核能供热项目,已开始运行。这也是国内最大的核能供暖项目,供暖范围覆盖城区近500万平方米,服务20万周边居民。在辽宁大连,红沿河核电站核能供暖示范项目投运,这是东北地区第一个核能供暖项目,规划供热面积24.24万平方米。在浙江海盐,中核集团秦山核电核能供热示范工程正建设当中,到“十四五”末全部建成投运后,可以满足400万平方米供暖需求,每年可减少标煤耗量约2.46万吨。

现阶段,国内采取小堆技术,原址替代小型火电技术基本成熟,前景可期,适用的堆型包括ACP100(玲龙一号)、HTR-PM-200等。
此外,针对北方和部分沿海地区水资源严重不足的情况,核能在海水淡化领域也能起到作用,高温气冷堆在制氢领域,也颇具优势。
而且对于大型风光基地来说,如果配套核电,作为稳定支撑电源,不仅长距离外送通道不会出现空载或低负荷运行情况,还能弥补风光发电间歇性、波动性的缺点。
虽然核能供热技术成熟,在低碳供热领域有广泛应用前景,但公众对核能安全的担心,容易滋生排斥、抵触情绪。价格接受能力,也是面临的挑战。
参考资料:
[1] 国海证券 《全球核电产业回暖,核电出海有望加速》 2022年11月13日
[2] 华西证券 《欧洲能源困境:不可能三角的倾斜》 2022年9月18日
[3] 东北证券 《双碳目标驱动,核能未来可期》 2022年8月11日
更多精彩内容,关注钛媒体微信号(ID:taimeiti),或者下载钛媒体App
版权归原作者 钛媒体 所有, 如有侵权,请联系我们删除。