
文|乐居财经,作者|程孟瑶
数字经济下,网络水军是大家最熟悉也最常遇到的一种网络营销技术。
养水军是门生意。某宝、某浪、某书已经成为大家心照不宣的水军重灾区。
当水军有多赚钱?知乎上一个答友称:当三个月的水军,挣到一百万。
网络营销赚钱是共识,根据弗若斯特沙利文的资料,2021年中国营销及销售SaaS解决方案市场的市场规模达人民币187亿元,预计2026年将进一步增长至人民币700亿元,复合年均增长率约30.3%。
但是在早期网络营销中,没有水军,没有控评,公司想要将用户引流到自己的网站,通常是直接向搜索引擎网站购买广告位,或者是通过搜索引擎优化,来增加与公司有相关性的关键词,从而提高搜索结果的显示概率。
前者明码标价直接向搜索引擎网购买;后者为了提高关键词的关联度,企业需要自行摸索搜索引擎的算法,但并非所有公司都有这个实力,需求之下,早期的口碑营销公司应运而生。
珍岛信息技术(上海)股份有限公司(简称:上海珍岛)就是其中的佼佼者,从做SEO和建站起步,一路做到国内最大的营销及销售SaaS解决方案提供商,并且向资本市场发起了冲击。
据港交所披露,迈富时管理有限公司Marketingforce Management Ltd(简称:迈富时)于近期递表港交所主板,联席保荐人为中金和建银国际。迈富时的经营实体就是上海珍岛及其附属公司。
一般来说,境内公司谋求海外上市,会先在境外成立一家公司,然后将境内经营主体转移至境外公司旗下,形成一个海外上市平台控股境内经营主体的架构。
但上海珍岛的创始人赵绪龙却绕了一个大弯,让上海珍岛与迈富时撇清股权关系,然后透过合约安排,让上市平台拥有上海珍岛的财务及经营政策控制权并收取来自上海珍岛业务活动的经济利益,达到控制上海珍岛的目的。
招股书中,迈富时提到主要是因为国家政策限制不得不采取这种方式。但实际上不排除另一种可能,上海珍岛招揽生意的手段在今年3·15被央视曝光,“黑历史”也存在着一定的法律风险。
目前,迈富时面临着增收不增利的窘境,2019年以来,业绩持续亏损合计达4.16亿元。
减资换壳
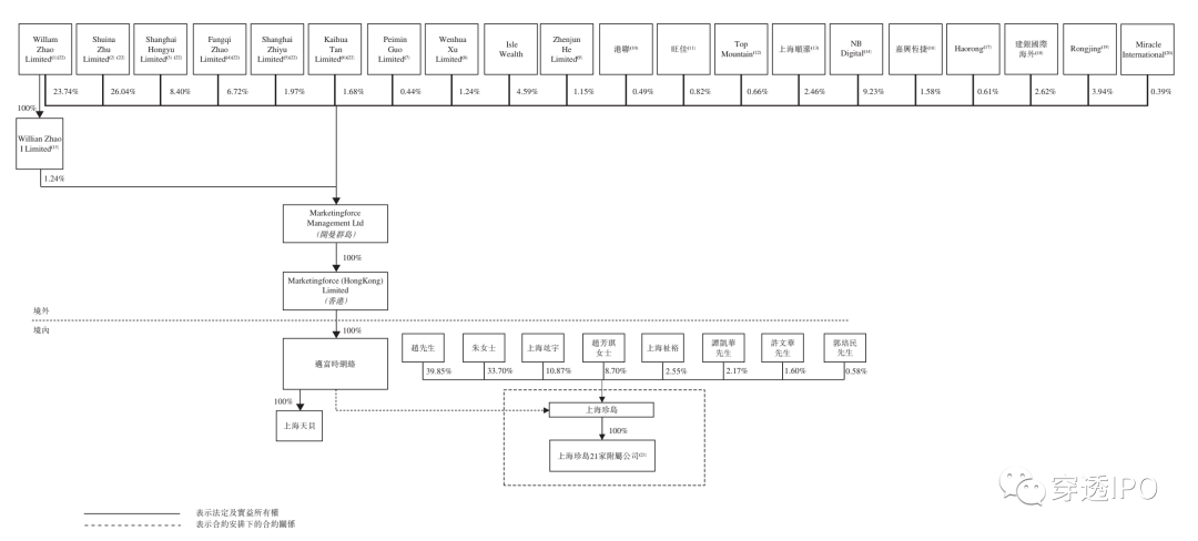
股权结构显示,迈富时在境内通过迈富时网络仅对外投资上海天贝一家公司。该公司成立于2021年10月15日,为迈富时在境内的一家全资附属公司,但该公司非迈富时经营实体。
迈富时的并表联属实体和业绩来源为上海珍岛,其与迈富时无直接股权上的关系,但通过合约安排,迈富时享有上海珍岛的所有收益。
目前,上海珍岛由赵绪龙、朱水纳、上海竑宇、赵芳琪、上海祉裕、谭凯华、许文华及郭培民分别持有39.85%、33.70%、10.87%、8.70%、2.55%、2.17%、1.60%、0.58%的股份,对外投资有21家公司。

乐居财经《穿透IPO》通过梳理公开信息得知,上海珍岛早期通过SEO和建站业务起家,主要客户为中小企业,而且产品线非常单一。后来,上海珍岛开始扩张业务线,通过Marketingforce平台做SaaS智能整合营销、新零售、云计算、企业微信、海外营销等项目,涉及业务包括从内容与体验、广告与促销、社交与关系、销售与愉悦、数据与分析到策略与管理,其客户中不乏百度、阿里巴巴、腾讯、京东、今日头条、网易、滴滴等网络巨头,实现了业绩的飞速增长,现今已谋求上市。
2012年时,上海珍岛提出5年内上市的计划,且在2017年改制为股份有限公司。2015年12月至2021年2月期间,上海珍岛获得过5轮境内融资,融资金额合计1.83亿元,但上市计划没有成功。
随后,赵绪龙操作了对上海珍岛的境外重组。但由于上海珍岛为客户提供增值电信服务以及广播及电视节目制作及运营服务,同时中国对提供增值电信服务的外资所有权的监管限制,以及禁止外资所有权在中国提供广播电视节目制作及运营服务,所以在通过迈富时上市时,赵绪龙将上海珍岛“排除”在上市体系之外,而是通过合约安排对上海珍岛行使控制权,并享有上海珍岛的所有经济利益。简言之,上海珍岛及其附属公司的业绩全部归属于迈富时。
重组后,2021年迈富时获得过一笔6201万美元的融资,于2022年11月向港交所递表。
乐居财经《穿透IPO》注意到,在2021年2月23日迈富时成立之前,上海珍岛的股东们成立了一系列境外持股平台来分配迈富时的股权。包括赵绪龙全资拥有的Willam Zhao Limited,其妻子朱水纳全资拥有的Shuina Zhu Limited,员工持股平台Shanghai Hongyu Limited,赵芳琪全资持有的Fangqi Zhao Limited,谭凯华全资拥有的Kaihua Tan Limited,郭培民全资拥有的Peimin Guo Limited,许文华全资拥有的Wenhua Xu Limited等等。
迈富时成立之后,赵绪龙又先后在境外设立了全资子公司Marketingforce (HongKong) Limited,并在境内成立迈富时网络作为Marketingforce (HongKong) 的全资子公司。据悉,迈富时网络初始注册资本3000万美元,并于2021年5月18日增至1亿美元。
股权框架搭建好之后,上海珍岛的部分原股东退出,对上海珍岛进行了减资。2021年8月,经杭州长淼及嘉兴恒捷分别减资300万元及56.6万元后,上海珍岛的注册资本由3116.6万元减少至2760万元。同时,为了让杭州长淼及嘉兴恒捷各自于上海珍岛持有的股权转移到迈富时,迈富时对杭州长淼及嘉兴恒捷进行了配股。
杭州长淼为私募基金,由摩根士丹利(中国)股权投资管理有限公司担任其私募基金管理人,目前通过通过上海顺潆间接持有迈富时月2.46%的股份;嘉兴恒捷持有迈富时1.58%股份。
减资完成之后,2021年9月8日,迈富时网络出面与上海珍岛订立构成合约安排的多项协议。通过层层搭建境内外公司,以及签订协议,赵绪龙将上海珍岛业务所有经济利益均转让予外商独资企业迈富时。简言之,迈富时的前身即为成立于2009年的上海珍岛。

目前,迈富时创始人、主席兼首席执行官赵绪龙和朱水纳间接持有已发行股份总数约51.01%。其中赵绪龙通过全资拥有的Willam Zhao Limited及Willian Zhao I Limited持有已发行股份的24.97%;朱水纳通过Shuina Zhu Limited所持有已发行股份的26.04%。
此外,Shanghai Hongyu Limited、Fangqi Zhao Limited、Shanghai Zhiyu Limited、Kaihua Tan Limited、Peimin Guo Limited、Wenhua Xu Limited分别持有8.40%、6.72%、1.68%、0.44%、1.24%。
创始人更名
在上海珍岛借用新壳迈富时递表之时,赵绪龙也悄然对外开始使用新的名字赵旭隆。
乐居财经《穿透IPO》注意到,招股书中上海珍岛的创始人赵绪龙,作为营销领域专家,还曾出版过《智能营销-数字生态下的营销革命》、《准免费获客-智能营销让获客成本趋近于零》两本书。
国家企业信用信息公示系统显示,上海珍岛法定代表人为赵绪龙。赵绪龙的“自我介绍”为上海市虹口区政协常委、上海市虹口区科协副主席以及上海市科协委员。
但在上海珍岛官网荣誉资质展示中,其中一张荣誉证书上写的是“赵旭隆”先生获得2021品牌强国十大杰出人物。赵旭隆的荣誉和抬头包括:上海大学大数据与新媒体研究中心主任、中国传媒大学、同济大学、上海大学等高校客座教授,同时也是业内多家知名奖项的终审评委(包括:艾菲奖、中国广告年度大奖、金鼠标数字营销大赛、虎啸奖、金网奖、金鼎创意传播国际大奖、金成奖、梅花创新奖、IAI国际广告奖等等)。
“赵旭隆曾经的确叫赵绪龙,现在是改成旭日东升的旭了。”据媒体报导,他曾经是虹口区科协兼职副主席,因公司搬离虹口区等原因,2020年9月离任,但从来没有担任过常委。“自我介绍”内容也被曝有夸张成分。
而与上海珍岛有关的“黑历史”还不止如此。今年3·15,央视曝光了口碑营销公司虚假乱象。上海珍岛网络科技有限公司(简称“珍岛网络”)被点名曝光其“冒充真实用户自问自答”,“自己提问自己答,显示是客户回答的,有很多虚拟账号”。而这些行为都是游走在法律的灰色边缘。
珍岛网络成立于2015年,是上海珍岛的全资子公司。被曝光后,据媒体报导,3月16日,上海珍岛工作人员告诉记者,“曝光的只是一个很小的内容功能,合作没影响”,对方还表示这件事对他们 “打击不大”。
据悉,口碑营销公司目前常用的招揽生意手段包括伪造、篡改、屏蔽网上信息、刷水军、引导搜索结果、冒充真实用户自问自答、篡改标题、404化处理等,其中有偿删帖,已经被法律明文禁止,其余行为也是目前国家网络监管的重点对象。
三年半亏损4亿
招股书显示,迈富时主要通过向客户提供SaaS产品和精准营销服务获得收入,业务经营主要通过并表联属实体进行,也就是上海珍岛及其附属公司来完成。
2019年-2022年6月,迈富时营业收入分别为2.66亿元、5.28亿元、8.77亿元、5.92亿元,年复合增长率达81.48%。
根据弗若斯特沙利文的资料,按2021年收入计,迈富时是国内最大的营销及销售SaaS解决方案提供商,亦是在中国提供营销及销售SaaS解决方案的厂商中的第二大厂商。且在中国五大营销及销售SaaS解决方案提供商中,按 SaaS业务收入增长计,迈富时是中国前五大营销及销售SaaS解决方案提供商中增速最快的公司,复合年均增长率达到71.1%。

其中SaaS业务的收入分别为1.50亿元、2.25亿元、4.39亿元、2.75亿元,毛利率分别为85.2%、83.0%、90.1%及91.0%。其SaaS业务的收益增加主要归因于SaaS业务的付费用户数量增加及每名用户的平均合约价值增加。

报告期内,迈富时的SaaS服务付费用户数目由2019年的13548名增加至2021年末的24127名,2022年6月,其付费用户数为19303名。同期,公司SaaS业务的每名用户平均合约价值分别为21104元、32282元、45026元、19303元。
订阅收入留存率是SaaS企业重点在关注的指标之一,2020年其SaaS业务留存率为92%,到了2021年这一数据高达136%。

迈富时表示,其主要是通过推出新版本和更全面的功能模块套件改进和优化SaaS产品,吸引新付费用户并激励现有付费用户增加消费;同时在2021年进一步扩展销售办事处,扩大销售网络接触到更多的潜在客户所致。
不过,有自称上海珍岛员工的网友表示,上海珍岛的高续费率是通“割韭菜”得来的,实际上其产品效果并不好。

收入实现快速增长的同时,其服务成本也在对应增长,其中支付给媒体平台的广告流量成本构成其服务成本的最大一部分。报告期内,其毛利分别1.67亿元、2.60亿元、4.77亿元、3.00亿元,年复合增长率为68.95%,低于其营收81.48%年复合增长率,报告期内,毛利率分别约为62.85%、49.21%、54.47%、50.59%。

然而,高毛利表现却未能换来高利润,2019年以来富时长期处于亏损状态。报告期内,其亏损分别约为3542.4万元、3155.4万元、2.73亿元、7589.9万元,累计亏损金额达到4.16亿元。
报告期内,迈富时研发支出分别为5476.9万元、7397.1万元、1.61亿元、1.1亿元,年复合增长率约71.23%,研发支出占营收比例分别为20.56%、14.02%、18.31%、18.49%。

作为一家营销公司,迈富时自身的销售及分销开支非常大,远高于行政开支、研发开支等。2021年,销售及分销开支达到2.84亿元,占营收比例为32.38%。其中,雇员福利开支达到1.7亿元,同比大增129.81%,而同期营收增速只有66%左右。


连年亏损下,迈富时自身“造血”能力不足,经营现金流持续呈净流出状态,偿债能力承压。截止2022年6月末,迈富时手握现金及现金等价物1.25亿元,有息负债为4.38亿元,短期偿债存在3.13亿元缺口。
更多精彩内容,关注钛媒体微信号(ID:taimeiti),或者下载钛媒体App
版权归原作者 钛媒体 所有, 如有侵权,请联系我们删除。