文|智通财经
在“碳中和”政策背景下,电力能源结构持续调整,清洁能源(光伏、风电及水电等)得到快速发展,在发电总量的比重超过了三成,但无论是火力还是清洁能源发电,都需要维护、检修及升级,这对于电力能源综合服务商来说都有生意做。
电力能源综合服务覆盖发电、输电、配电、售电、用电五个主要环节,主要提供早期开发、设计、施工、运维、检修、升级改造和综合能源服务等。由于能源结构现状,目前以火力发电厂的维护及检修为主,2021年市场规模为280亿元,近五年复合增长率5.9%,和火力发电增长基本一致。
智通财经APP了解到,4月25日,中国华新集团向港交所主板递交上市申请,东方证券为独家保荐人。据了解,华新集团是一家电力能源综合服务供应商,根据艾瑞咨询报告,按2021年的收益计,该公司是国内火力发电厂及现代煤化工厂第三方运维和检修服务的最大民营公司。
业务“轻资产”,权益回报率超30%
华新集团成立于2009年,主要为火力发电厂及现代煤化工厂提供运维、检修及升级改造服务,不过该公司采取轻资产业务模式,不拥有大型机器及维修等材料,通过业务操作方包括技术工人及材料等供应商,服务于客户。2021年该公司收入及股东净利润分别为5.3亿元及0.49亿元,近三年复合增速分别为34.62%及39.73%。

从业务上看,运维和检修是该公司核心业务,2021年,运维及检修收入分别为2.87亿元及1.95亿元,近三年复合增速分别为15.94%及58.1%,贡献收入分别为54.1%及36.8%。升级改造和早期开发、设计及施工于2021年才列入业务分录中,收入贡献较低,期间收入分别为0.42亿元及0.06亿元,收入贡献分别为7.8%及1.2%。
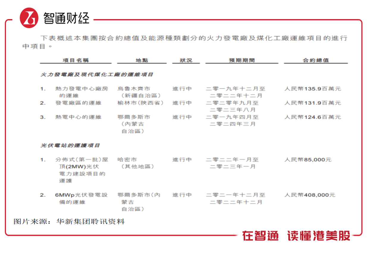
华新集团提供通常介乎300兆瓦、600兆瓦及1000兆瓦同等机组的运维和检修项目,通过招标的方式获取业务。该公司主要客户为五大发电厂及附属公司,这些客户常年合作,基本贡献了所有收入。在业绩记录期该公司中标率100%,合约保留率也达到了100%,业务对接率高,可以说已成为五大发电厂的“干儿子”。
具体来看,运维服务主要为火力发电厂及现代煤化工厂中利用有效检测手段及诊断及分析技术,及时、准确地掌握设备运行状况,保证设备安全。截至2021年,该公司已完成了32份运维合约,并有26分合约正在进行。该公司在运维业务上拥有10多年的积累,客户常年合作稳定,合约数量增长稳健。
值得注意的是,光伏电站的运维项目为新项目,目前订单合约金额较低,不过在碳中和背景下,光伏电站运维项目预计将获得快速发展。

检修服务近几年业绩增速较快,在火电厂中包括(其中计有)A级至D级检修,A级检修期限最长,主要对发电机组完全拆卸检修,每四年到六年一次,D级检修期限最短按需进行,而现代煤化工厂主要为生产设备的检修服务。截至2021年,该公司完成了53份检修合约,相比于2019年增长了一倍。
此外,华新集团积极拥抱“碳中和”,发展开发、设计及施工业务,该业务专注于光伏电站的EPC项目,目前已初步成功试水新密3.97兆瓦分布式光伏发电站(第一阶段)项目合约金额为800万元,正在磋商的有四个项目,3个位于河南省1个位于陕西省。该公司为五大发电厂的长期服务供应商,在未来新能源项目招标中仍具竞争优势。
如上文所言,该公司采取轻资产发展模式,相当于“劳务中介”,毛利率并不是很高,成本主要为劳动力服务成本及项目分包成本,在成本构成中占据超过八成,项目分包成本近几年增速迅猛,导致毛利率下降。2021年其毛利率为19.5%,相比于2019年下降了4.2个百分点,其中运维和检修两大核心业务毛利率均呈下降趋势。
华新集团期间费用在12-14%波动,2021年行政费用及销售费用两大费用率合计为13.16%,同比有所提升。具体而言,销售费用中差旅及招待费比重很高,2021年增速102%,费用占比达66.5%,占比收入3.38%,而行政费用主要为研发费用,费用占比44.1%,在收入中占比3.56%。
影响盈利能力主要为毛利率,2021年该公司净利率9.23%,同比有所微降,不过在轻资产模式下,资产回报率很高,ROA为13.5%,ROE高达32.23%,主要为经营杠杆贡献,权益杠杆为2.38倍(负债率58%)并不高,处于合理水平。不过该公司新增的新能源项目,因共同开发性质资产投入,对回报率水平将有一定的削弱。
吃老本不可持续,成长具有不确定性
从行业来看,电力发电总量的增长是宏观经济的先行指标,电力发电量增长趋势不变,但结构会有很大变化。2021年,火力发电、水力发电、风力发电、光伏发电机核能发电分别为5646吉瓦时、1340吉瓦时、658吉瓦时、327吉瓦时及408吉瓦时,近五年复合增速分别为5.18%、3%、21.1%、29.02%及13.25%。
2021年,火力发电占据总量的67.4%,在未来一段时间内仍占据发电主流,但装机容量结构提前调整,火电的装机容量下降至54.6%,光伏和风力装机容量份额迅速提升。设备维护及检修与针对的电力装机容量在发展上具有一致性,以光伏电站为例,2021年市场规模仅为145亿元,近五年复合增速20.4%。

在市场竞争方面,截至2020年底,全国持证承装(修、试)电⼒设施的服务商共有25482个,前五大供应商市场份额为15.7%,市场较为分散,排第一的市场份额为4.6%,华新集团排第五为1.6%,但在民营企业中排第一。在规模上,行业的竞争差距并不大,不过华新具有客户优势,五大发电厂均为其稳定客户。
该公司作为国内最大的民营能源设备服务商,有机遇也有挑战:机遇在于其客户五大发电集团占中国火力发电装机容量的50.6%,在调整期内订单合同仍有保障,且五大客户转型新能源,有一定谈判筹码;挑战在于在新能源设备领域维护及检修经验不足,引进服务供应商不可控及客户开发也有一定成本。

综合来看,华新集团基本面一般,目前收入主要靠五大发电厂“养着”,客户集中度非常高,但长期稳定的合作关系也为其每年的收入带来保障。不过吃老本成长不可持续,就成长预期而言,主要在于能否获得五大发电厂商旗下的新能源项目及开拓新的新能源项目,该公司已初步试水,但合约金额较小,未来具有不确定性。
更多精彩内容,关注钛媒体微信号(ID:taimeiti),或者下载钛媒体App
版权归原作者 钛媒体 所有, 如有侵权,请联系我们删除。