
图片来源@视觉中国
文|红餐网
新政策下,餐饮行业也迎来了新的拐点。国内餐饮行业将呈现出怎样的复苏节奏?哪些品类将更快复苏?
中信证券食品饮料行业首席分析师薛缘研判,1-2个季度后,国内餐饮消费将出现较为强劲的反弹,预计增速恢复比较快的品类会是小吃、快餐、饮品、火锅等。
本文为中信证券食品饮料行业首席分析师薛缘在“2022中国餐饮品牌力峰会”发表的主题演讲,红餐网整编并首发。
目前,国内正处于管控放松的前几周,相信很多人已被感染或者已经康复了,这个时候该如何判断疫后餐饮复苏的演绎?
其实,各国放开的经验已经给了我们足够的参考价值。
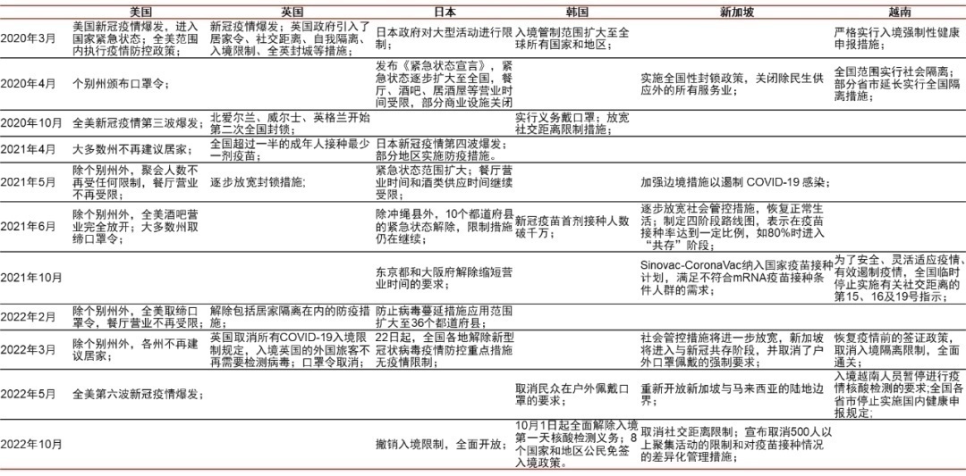
在此,我们着重梳理了美国、英国、新加坡、日本、越南和中国香港放开后的复苏情况,希望能给大家带来一些启发。

△各国疫情防控政策演变;资料来源:互联网公开信息,各国政府官网,日本食品服务协会,中信证券研究部
放开防控后,****美国、越南、香港等地区餐饮逐渐复苏
美国
美国疫情防控的放松节奏是最快的。2021年4月起,美国基本放开疫情防控,2022年3月后实现了全面放开,因此美国的餐饮复苏节奏也是最快的。
从2021年4月部分放开政策之后,美国餐饮行业就基本复苏了,客流也恢复到疫情前的八成,整个餐饮行业的收入恢复到疫情前的水平。2022年3月完全放开之后,美国餐饮的客流逐渐恢复到疫情前的九成以上,而整个餐饮行业的收入同比疫情前增长了30%。
如果看三年的CAGR(复合增速),2019-2022年,这三年的CAGR增长约为10%。分不同业态来看,快餐、咖啡是受疫情影响最小的业态,较快恢复到正增长状态。而休闲家庭餐饮、披萨等品类的恢复速度相对慢一些。

△美国食品服务及餐饮业零售额及同比2019年同期增速(十亿美元);资料来源:美国人口普查局,Bloomberg,中信证券研究部

△美国餐饮业单店零售额同比2019年同期增速;资料来源:Bloomberg,中信证券研究部
英国
英国的速度则比美国慢一点。
2021年5月,英国开始放开。2022年2月,英国全面放开。2021年二季度,在逐步放开后,英国餐饮业开始复苏。

△英国餐饮及住宿实际GDP指数(2019=100);资料来源:英国统计局,中信证券研究部
2021年三季度,英国餐饮业已恢复至疫情前水平。2021年四季度,受阶段性疫情影响,英国餐饮出现了小幅回落。此后,英国餐饮基本实现了复苏。

△英国OpenTable外出用餐人数指数;资料来源:OpenTable,中信证券研究部
2020年二季度和2021年一季度,在疫情暴发期间,英国外出用餐人数的指数曾经跌落到负100%。而2021年5月,英国外出用餐的客流已经恢复至疫情前水平。此后,餐饮行业虽然还有波动,但整体稳定在疫情前100%以上的恢复水平。
新加坡
新加坡根据疫苗接种情况和病毒毒性的变化,实行了分阶段的放开政策。2021年6月,新加坡开始逐步放松疫情管控政策。2022年8月,新加坡基本完全放开。

△新加坡餐饮服务指数(不变价)及同比2019年增速;资料来源:新加坡统计局,wind,中信证券研究部
2021年6月开始尝试放开后,新加坡餐饮业开始复苏。在这期间,受疫情反复暴发的影响,新加坡餐饮业也呈现出阶段性波动。2022年年初,新加坡餐饮业恢复至疫情前的8-9成的水平。2022年7月,新加坡餐饮行业也基本恢复至疫情前水平。

△新加坡分类型餐饮服务指数(不变价)及同比2019年增速;资料来源:新加坡统计局,wind,中信证券研究部
分业态的角度看,消费场景更灵活的、客单价更低的快餐业态,是受疫情影响最小的品类。2021年,新加坡快餐行业基本恢复至疫情前水平。
由于用餐人数和社交距离的限制,正餐餐厅的业态复苏进程相对更慢一些。截至2022年7月,新加坡正餐餐厅恢复至疫情前的90%左右,同时线上占比从疫情前的不到10%提升到了目前的25%~30%。
日本
2022年3月,日本开始逐步放松,10月完全放开。

△日本餐饮销售额同比去年及2019年情况;数据来源:日本食品服务协会,中信证券研究部
在2022年3月前,日本餐饮复苏主要受阶段性疫情影响。2022年3月后,日本的餐饮基本恢复至疫情前的8-9成。伴随着2022年10月的完全放开,日本餐饮业首次恢复至了疫情前水平,达到了疫情前的105%。
分不同业态来看,受外卖和得来速(drivethrough)需求的支撑,日本快餐的复苏速度最快。2020年7月后,日本快餐行业达到疫情前95%的水平,此后基本实现了复苏。

△日本不同业态餐饮恢复情况2019年同比;数据来源:日本食品服务协会,中信证券研究部
而家庭餐厅、咖啡店等其他业态,受限于消费场景,外卖需求较弱,复苏的进程比快餐缓慢。但到2022年10月份,这些业态也普遍恢复到疫情前90%的水平。
酒吧和居酒屋,受禁酒令影响,再加上营业时间、场所的限制,恢复速度是最慢的,目前大概恢复到疫情前的6-7成。
越南
前期,越南的管控还比较严格,后期实现了动态放松。2021年10月,越南开始放开,2022年5月实现了完全放开。
2020年5月时,由于疫情缓解,越南餐饮业实现了一波复苏。但随着后续疫情的反复暴发,越南餐饮的数据也不断波动。

△越南餐饮服务指数(不变价)及同比2019年增速;资料来源:新加坡统计局,wind,中信证券研究部
2021年10月,越南逐渐放松时,餐饮业同样出现了复苏。2022年5月,越南完全放开时,其餐饮的零售额也恢复至疫情前的水平。
香港
而离我们最近的香港,其早期的防控政策同样十分严格。但从2022年3月开始,香港的防控便由紧入松。

△2022年9月香港餐饮收入恢复至2019年的92.46%;资料来源:中国香港政府统计局,中信证券研究部

△香港餐饮数量指数2022年9月恢复至2019年的86.69%;资料来源:中国香港政府统计局,中信证券研究部
到2022年9月,香港的餐饮收入已经恢复到了2019年的92%,香港餐厅的数量也恢复到2019年的87%。
1-2个季度后,****国内餐饮消费将出现较为强劲的反弹
通过一些海外上市企业的的数据,我们也可以看出海外餐饮正在复苏。

△海外餐饮上市公司收入增速;数据来源:各公司公告,wind,中信证券研究部
以麦当劳、星巴克、百胜餐饮、墨式烧烤、达美乐披萨为例,这些企业的收入,基本在2020年二季度后开始触底回升,2021年以来,增长也相对平稳。

△海外餐饮上市公司净利润增速;数据来源:各公司公告,wind,中信证券研究部
从利润表现来看,就比较分化了。在2020年三季度到2021年一季度这段期间,这些企业的利润恢复到了疫情前的水平。而自2021年下半年以来,受通胀影响,这些企业的整体利润增速又有所下降。

△海外餐饮上市公司自2020年年初以来股价涨跌幅;资料来源:wind,中信证券研究部
在初期,由于遭遇疫情,其股价出现明显下降。之后又出现反转,市场表现与基本面的业绩方向基本一致。核心涨幅是从2020年往上一直到2021年的9月份,涨幅非常明显。之后,受到通胀影响,再次承压。

△中国餐饮收入和增速;数据来源:国家统计局,中信证券研究部
回归到中国,2020年,中国餐饮总营收跌破4万亿, 2021年恢复到了2019年疫情前的水平,达到了4.69万亿。2022年前三季度,国内餐饮同比下降4.6%,达到3.1万亿。

△久谦统计口径的餐饮门店变化(千家);数据来源:久谦中台,中信证券研究部
从门店的开关数量来看,2020年一季度餐厅开店数量骤减,关店数量较多。此后,餐饮行业的开店数量呈现增长态势。到2021年的三季度,餐饮业新开店数量达到了85万家,这也是最多的一个季度,之后又逐季缓步下滑,同时,我们注意到,餐饮关店的数量也有所增长。
目前,我们正处于防控放开后较为集中的感染阶段,短期内客流量出现下降,预计接下来餐饮行业还会出现一个季度左右的消费疲软期。
但是随着后续感染人数的下降,我们相信消费者恐慌的情绪会逐渐消散。在一到两个季度后,餐饮市场的消费将产生较为强劲的反弹。预计放开以后,增速恢复比较快的品类会是小吃、快餐、饮品、火锅等。
过去三年,整个餐饮行业都经历了一段艰难的考验期,现在终于迎来了拐点。一方面,我们应该把握好疫后修复节奏;另一方面,我们应该坚定信心,把经营思路拉回到产业发展的长期趋势中来。
为此,我们也需要进行关于餐饮产业长期驱动力的思考。
美国、日本餐饮业的不同发展路径,****给中国餐饮哪些启示?
众所周知,吃是一门大生意。我们梳理发现,由于饮食习惯的差异及供应链条件的不同,不同国家的餐饮行业形成了各自不同的特点和发展路径。
1、美国:快餐饮食文化浓郁,普遍实现较高连锁化率
以美国为例,2021年,美国餐饮市场的规模是6000亿美元,连锁化率和行业集中度都很高。总的来看,美国的餐饮业态呈现出三大特点:

△2021年美国餐饮行业构成;数据来源:Euromonitor(含预测),中信证券研究部
第一,美国具有浓郁的快餐饮食文化。美国的有限服务餐厅占比为51%,其中,汉堡、炸鸡、披萨等品类在有限服务餐厅的占比达到64%。(有限服务餐厅:菜品选择较少(聚焦少数单品)、服务较为有限(如消费者柜台点菜后自取)的餐厅,典型代表为快餐。)

△美国主要食物人均消费量及自给率-2021;数据来源:USDA,美国经济分析局、泰森食品官网,中信证券研究部
第二,美国的餐饮产业链上游具有较高的自给率和集中度。美国餐饮业的肉类消费以牛肉、鸡肉为主,谷物以小麦为主,自给率均超过100%。因为美国是进出口国,同时其供给端具有规模化生产和高集中度的特点,因此美国餐饮市场的供应链上游完备且环节清晰。

△2021年美国各类型餐饮连锁化率;数据来源:Euromonitor(含预测),中信证券研究部
第三,美国的餐饮连锁化起步较早。肯德基、麦当劳等快餐巨头,早在五六十年代就已开启了扩张之路,其在美国外出就餐快速提升的时期内,实现了快速成长。2021年,美国各类有限服务餐厅的连锁化率高达70%。

△2021年美国连锁餐饮企业500强前十名;数据来源:《中餐通讯》周刊,中信证券研究部
由于美国餐饮市场的三大特征,美国的餐饮产业链上诞生了四类龙头公司。
- 第一类就是餐饮龙头企业,麦当劳就是其中代表。美国餐饮市场前五名企业的集中度是22%,其中有限服务餐厅前五名的集中度为35%。
- 第二类是餐饮供应链的龙头,Sysco是其中代表。
- 第三类是肉类调理制品领域的龙头企业,泰森食品就是其中代表。
- 第四类是食品加工细分品类的龙头。如雀巢,该公司旗下的冷冻披萨、冷冻预制菜在多个名目中都位列第一。
接下来,我简单介绍一下Sysco和泰森的发展历程及发展现状。
1969年,九家食品配送商合并成立了Sysco。第二年,Sysco就实现了上市。此后, Sysco通过多次并购实现了多品种跨区域的运营。

△Sysco累计并购企业数量;资料来源:Sysco官网,中信证券研究部
80年代末,Sysco成为美国第一大食品分销商,发展成为美国餐饮供应链的第一名,市占率达17%。现在,Sysco市值约为390亿美金,2021年,实现了五百多亿美元的收入,利润达到五个多亿美元。

△Sysco发展历程;资料来源:Sysco官网,中信证券研究部

泰森食品成立于上世纪30年代。1990年前,泰森食品在运营的六十多年里,主要在鸡肉行业进行垂直整合,并实现了从育种、饲料到屠宰加工的全产业链闭环。

△泰森食品发展历程;资料来源:泰森食品官网,雀巢官网,中信证券研究部
此后,泰森开始进行国际化和横向扩张,2014年,泰森收购肉类深加工企业,开始发展食品业务。

△泰森食品各类肉类加工品2021年品牌渗透率及市场份额排名;资料来源:泰森食品官网,雀巢官网,中信证券研究部
目前,泰森食品不仅是上游鸡肉、牛肉、生猪等原料领域的龙头企业,同时也在下游领域排名靠前,如午餐肉,培根、香肠等多个领域。
2、日本:有限服务餐厅集中度较高,餐饮供应链发达
我们再来简单看下日本的情况。
2021年,日本餐饮市场的规模为1556亿美元。自90年代经济泡沫破灭后,日本餐饮市场的规模增长见顶。

△日本餐饮行业规模及增长率;数据来源:Euromonitor(含预测),日本食品服务协会,中信证券研究部
总体来看,日本餐饮行业的发展呈现出下面几大特点。

△2021年日本餐饮行业构成;数据来源:Euromonitor(含预测),日本食品服务协会,中信证券研究部
日本的全服务餐厅跟有限服务餐厅各占43%,其中全服务餐厅以各类料理店、寿司店为主,连锁化率虽高,但集中度低。

△2021年日本有限服务餐厅构成;数据来源:Euromonitor(含预测),日本食品服务协会,中信证券研究部
而日本有限服务餐厅中,便利店的占比高达48%。其次,则是汉堡类餐厅。
日本餐饮前五名的集中度是21%,龙头公司则是711等便利店企业和快餐企业,其中便利店在日本餐饮零售中的占比达到1/4。

△日本C端预制食品构成(亿美元)-2021;数据来源:Euromonitor,日冷官网,中信证券研究部
日本的C端预制菜也以冷藏形式为主,此外日本还诞生了多家冷冻食品龙头企业,比如日冷、日本水产、丸羽日朗这几家企业。这些企业多以水产行业起家,后在原材料、冷链、工厂布局方面都积累了优势,形成了全产业链布局和多业态协同的综合竞争力。
日本冷冻食品的销量从1961年的人均0.1kg提升到2021年的23kg。冷冻食材的发展对于整个日本的餐饮行业的发展起到了非常重要的作用。

△日本冷冻食品消费量及发展阶段总结;数据来源:日本冷冻食品协会,中信证券研究部
整个行业的发展分为三阶段。早期,日本通过奥运会、世博会等活动,引导消费者初步接受了冷冻食材,完成了消费者教育,冷链物流等基础设施也同步铺设完善。70年代后,日本餐饮行业快速增长,连锁化率提升,促使B端的冷冻食材先行放量,后面C端也进行持续渗透。
3、中国:餐饮行业持续扩容,发展潜力广阔
我们再把目光转向中国餐饮业。
中国餐饮行业的发展潜力非常广阔,但相比美国、日本,其产业业态也更为复杂。在此,我们简单分析一下中国餐饮市场的发展前景。我们参考了欧睿的预测后认为,未来五年,中国餐饮行业的复合增速约为7%。

△图:餐饮行业销售规模及增速;数据来源:Euromonitor,中信证券研究部
目前,中国的人均餐饮消费还比较低。未来,有支付能力的外食人群增加和外出就餐比例的不断提升,是餐饮市场规模增长的核心驱动因素。当然,这些驱动因素也与经济发展水平、城镇化率、居民人均收入水平密切相关。
在经济水平具备支撑的基础上,互联网的普及带动推广渠道增加,餐饮行业的主力消费群体迭代、消费者生活方式的改变,都是推动中国餐饮市场释放潜力的重要因素。我们相信,受国民人均可支配收入的增加、人口流动性以及家庭结构小型化趋势等社会经济因素的影响,人们会越来越多地选择外出就餐,社会餐饮将持续扩容。

△图:中美日餐饮连锁化率对比;数据来源:Euromonitor,中信证券研究部

△图:2021年中国全服务餐厅构成;数据来源:Euromonitor,中信证券研究部
从连锁化来看,目前,国内餐饮的连锁化率和集中度都不高。以中式正餐为代表的全服务餐厅占比为71%,远高于日本和美国,但是中式正餐的连锁化率只有6%。在我们看来,这一现象是由多方面原因造成的。
第一,品类的特性决定了其标准化程度较低。众所周知,中餐的烹饪手法、工序都比较复杂,因此标准化的难度也相对较高;第二,中餐的各个地方菜系都有各自的发展区域,所以不一定每个菜系都能迅速地进行全国化开店;第三,现在餐饮企业的管理能力还不够强,在运营和供应链管理方面有点跟不上。所以,提升供应链管理能力和运营效率也是国内餐企未来努力的重点方向。

△图:2021年中国有限服务餐厅构成;数据来源:Euromonitor,中信证券研究部
目前,国内餐饮行业集中度或连锁化率比较好的业态是有限服务餐厅。其中,80%都是快餐,这部分快餐的连锁化率达到了46%。
从餐饮产业链来看,虽然中餐的菜系丰富多样,但也会逐渐走向基于供应链的标准化,餐饮的连锁化率和集中度也会逐渐提升。参考前面所述的美国与日本的经验,餐饮供应链的发展能为行业发展带来益处,包括有效提高餐饮食材的采购效率,降低食材的损耗和采购成本,提升门店的经营效率等等。
而餐饮企业对规模化发展的需求,成本上升压力等因素,也将共同推动餐饮供应链服务的提升。当下,餐饮供应链服务市场空间巨大,但还存在上游分散、中游冷链物流技术不足、下游门店标准化比较难的问题。未来,餐饮企业和餐饮供应链会是共同做大、相互成就的关系。
最后,我们判断,未来无论是终端餐饮,大餐饮甚至是小的差异化餐饮,又或是餐饮供应链环节包括上游的原材料环节,都孕育着很多商机。
预制菜市场竞争会加剧,行业将迎来洗牌
接下来重点谈谈预制菜。
预制菜是通过工业化批量生产出来的不同熟制程度的菜肴,在B端和C端,分别解决不同的痛点。我们认为,未来预制菜一定有较为广阔的发展前景。
在B端,预制菜能帮助餐饮企业降低对人工的需求,减少后厨面积,提高出餐速度,建立标准化经营体系,最终实现降本增效。如果能做到这些,餐饮行业连锁化率的提升才有希望。
在C端,预制菜主要为消费者解决居家烹饪时间长、烹饪难度大的痛点。我们注意到,短期内疫情加速了C端预制菜的渗透。但是疫情过后,B端仍是刚需,同时也是企业的主要发力方向,而C端预制菜要经历一个匀速培育和释放的过程。
2020年,我国的人均冷冻食品消费量大概只有3.7kg,相当于日本1975年的水平。而日本在2020年的时候,人均冷冻食品消费量已经达到了22.6kg,相当于现在中国6倍的水平。欧美国家的人均消费量则普遍在36kg以上,达到中国的10倍。
据我们测算,2021年,我国的预制菜规模大概为3500亿,未来预制菜市场万亿的空间是可以期待的。从短期来看,B端预制菜在供需匹配下的成长确定性是更高的。C端预制菜则取决于好的供给的出现,目前还属于成熟度偏早的阶段。
目前,预制菜行业的参与者非常多,大约有六类,但龙头企业的营收普遍低于10亿元,占据的市场份额也不足1%。
同时,参与者进入行业后,在短期内快速推动产能扩张,同质化竞争也很明显。现在,预制菜行业还处于竞争市场份额的阶段,格外在意利润的人还不算太多。未来,预制菜的市场竞争会加剧,行业将迎来洗牌,最终B端市场可能率先孕育出更大型的公司。
当前,整个预制菜行业处于有品类无品牌、格局未定的发展阶段,各个企业需要基于自身的基因和资源禀赋,选择对应的产品和渠道,实现快速成长,并不断迭代商业模式,在发展中树立长期的壁垒和品牌力。
更多精彩内容,关注钛媒体微信号(ID:taimeiti),或者下载钛媒体App
版权归原作者 钛媒体 所有, 如有侵权,请联系我们删除。