
(麦趣尔)
去年6月因纯牛奶抽检不合格而被广泛诟病的麦趣尔(002719.SZ),又出“幺蛾子”了。
1月30日,公司召开董事会审议修改《公司章程》的议案,新的章程中多项条款拟新增涉及“恶意收购”的内容。次日,公司即收深交所关注函,后者要求详细说明修订《公司章程》的原因、背景及是否已经出现控制权争夺的风险。
钛媒体APP注意到,尽管麦趣尔目前未披露涉及控制权争夺的任何事项,但公司控制权不稳定的风险已经高悬。有资深市场人士告诉钛媒体APP,“随着控股股东麦趣尔集团持股不断被拍卖而减少,摆在它面前的问题,就不仅是自身的资金困境和麦趣尔的经营困局,还涉及上司公司的控制权保卫。而麦趣尔集团持股已悉数被冻结,实控人家族持股又高比例质押,一旦有所谓的‘野蛮人’到来,前者明显难以通过资金来进行抗衡,提前修改《公司章程》并新增‘恶意收购’的内容成为最便捷的办法。”
控制权旁落风险高悬
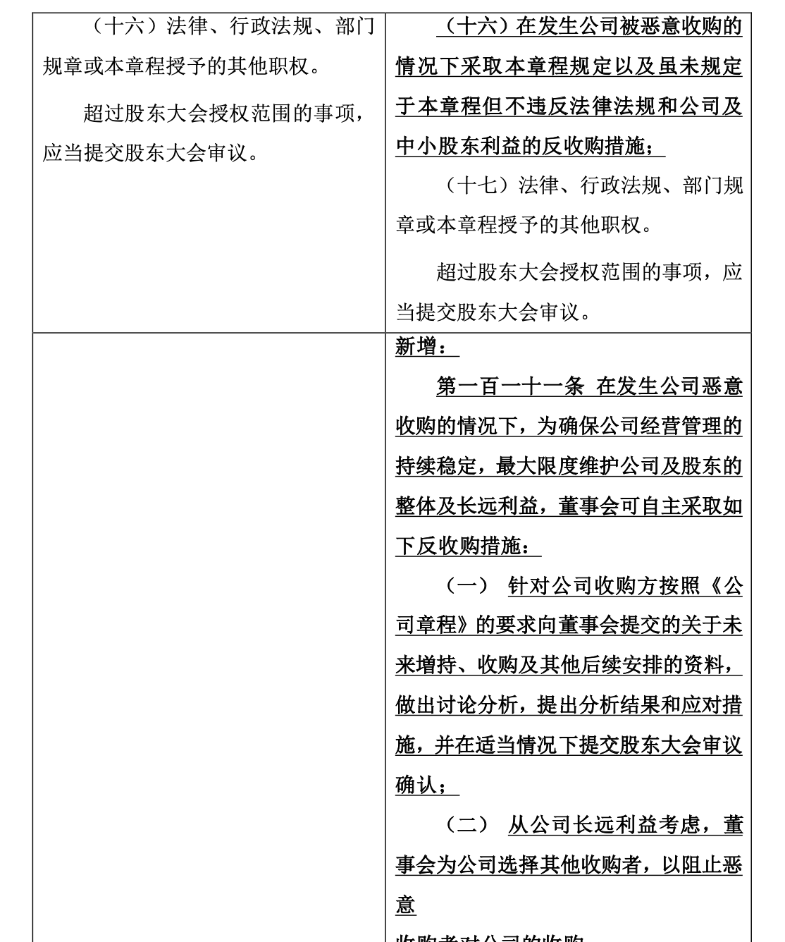
根据麦趣尔1月30日晚间发布的《公司章程修正案》,公司拟对十余条条款进行修订,其中绝大部分新增涉及“恶意收购”相关内容,且该议案已经董事会审议通过,拟于2月15日召开股东大会进行审议。

(麦趣尔《公司章程修正案》部分内容,来源:公告)
虽还未披露任何涉及“恶意并购”的事项,但针对“恶意收购”突然修改《公司章程》,麦趣尔当前控股股东和实控人的担忧之心昭昭。1月31日晚间,公司就下发关注函,要求公司详述此次修改《公司章程》的原因、背景以及公司是否已出现控制权争夺的风险,并就多条修订条款要求公司说明法律依据和合理性。
钛媒体APP梳理发现,深陷资金困境的麦趣尔集团及实控人家族确实已行至防范控制权旁落风险的地步。
2022年三季报显示,麦趣尔集团及其一致行动人共持有麦趣尔股份7168.60万股,占公司总股本的41.03%。其中,麦趣尔集团持股34.04%,麦趣尔集团的股东包括王翠先、李玉瑚夫妇及二人的儿子李勇、李刚(四人分别持股35%、30%、20%、15%);李勇(公司实控人、董事长)、王翠先还分别直接持有麦趣尔6.45%、0.55%的股权。
在钛媒体APP此前发布的《起底漩涡中的麦趣尔:常年增收不盈利,大股东陷资金困境 | 钛媒体深度》文章中就曾提到,麦趣尔集团持股已全数被司法冻结,且其合计10.11%股份曾于2021年初和2022年初两度被拍卖,买受人均为昌吉州国有资产投资经营集团有限公司(以下简称“昌吉州国投”),后者因此成为公司第二大股东。
而根据公司最新的公告,麦趣尔集团持有的公司11.73%的股权将再被拍卖,拍卖日期为2月20日-21日。若拍卖成功,届时麦趣尔集团的持股将降至22.30%。更为糟糕的是,麦趣尔集团全部处于冻结状态的持股,后续不排除继续被拍卖的可能。


(麦趣尔集团持股将被拍卖,来源:公告)
另一方面,昌吉州国投日前刚刚通过大宗交易减持了1.98%股权,但目前仍持有8.13%股权,依然是公司第二大股东。若昌吉州国投或其他资方有意通过受让其手上股权谋求麦趣尔控制权,只要参与上述的司法拍卖取得11.73%的股权,持股数量就可快速逼近麦趣尔集团,对现有控股股东形成威胁。
值得一提的是,去年12月下旬至今年年初,麦趣尔在基本面未有任何改变的情况下掀起一轮无厘头上涨行情,一度被谑为跨年“妖股”。虽龙虎榜数据显示,其中颇多游资炒作,推波助澜,但仍不排除有资金有意吃进筹码。
2022年预亏3.70亿元-4.80亿元
“全体中小股东热切期盼更换大股东,妄图修改公司章程来阻挠控制权丢失,平时就用心经营啊。”“利好!”“涨停抢股权……”钛媒体APP注意到,与控股股东及实控人担忧控制权旁落形成鲜明对比的是,互动平台上不少投资者“欢迎”甚至期盼收购者的到来,毕竟在自身难保的控股股东及实控人家族治下,麦趣尔经营每况愈下。
回溯来看,2014年登陆A股的麦趣尔,上市后的高光仅维持了一年。2015年,麦趣尔实现营业收入5.18亿元,同比增长61.23%;归母净利润7124.98万元,同比增长71.96%。此后,公司营业收入连年增加,但盈利能力却越来越差。2016年、2017年,公司归母净利润降至2811.24万元、1883.55万元;到2018年、2019年更甚,连续2年亏损,净利润分别为-1.54亿元、-6946.49万元。2020年,为了扭亏保壳,麦趣尔使尽浑身解数,施展财技还被广泛质疑,但总算使得当年净利润录得5275.08万元。但这样的扭亏并不能持续,2021年业绩再度大幅下滑,在营收高达11.46亿元的背景下仅盈利1845.75万元,同比骤降65.01%。

(麦趣尔盈利变动情况,来源:wind)
最新的业绩预告显示,麦趣尔预计2022年实现归母净利润为亏损3.70亿元-4.80亿元,比上年同期下降2104.60%-2700.57%。而麦趣尔有数据可查的2009年-2021年,累计盈利也才2.62亿元。

(麦趣尔2022年业绩预告,来源:公告)
一年亏损额比过去13年的累计盈利还要多,麦趣尔归咎于去年纯牛奶抽检不合格后的产品召回和疫情。公司称,“因2022年公司召回的产品冲减销售收入、计提资产减值损失、产生的相关费用及罚款等因素,对业绩产生重大影响;因2022年新冠疫情影响,物流配送受严重影响、公司连锁门店正常营业天数下降等原因导致销售不达预期。”(本文首发钛媒体APP,作者|苏启桃)
更多精彩内容,关注钛媒体微信号(ID:taimeiti),或者下载钛媒体App
版权归原作者 钛媒体 所有, 如有侵权,请联系我们删除。