
图片来源@视觉中国
文 | 洛克资本,作者 | 邓鑫涛
全文观点预告:
1、中式复调将成为复合调味品最快的增长点,海外市场的经验证明高餐调比、多品类的方向发展的发展基调。
2、产业链上近期上游涨价毛利承压,专业复调公司布局迅速。下游需求B端的更加旺盛,同时专业复调公司需要根据不同B端用户有针对性的打法。
3、下游需求量增加,餐饮连锁化率的提高,各类型的食品加工厂兴起,都离不开预制菜的发展,都在反哺对中式复调的需求。
4、后疫情时代下,餐饮将在2023年秋季修复,B端的餐饮需求重新引领市场。
5、中式复调目前行业格局分散,上市企业较少,未来将会有更多地方特色的小型复调公司去争夺市场。
6、中式复调发展将优先在B端放量、培养市场以及消费者习惯后,拉动C端放量,最终让优秀的复调企业打出品牌。
一、国内外调味品行业概况
一、调味品行业的现状
(一)调味品的定义
民以食为天的中国,在食物风味上要求极高,从而各式各样的调味品应运而生。在饮食、烹饪和食品加工中调味品被广泛应用于改善食物的味道并具有去腥、除膻、解腻、增香、增鲜的作用等。
(二)调味品的分类多样

信息来源:洛克资本
由于调味品行业的分类较多,目前尚未出现统一的分类标准。根据上述分类标准,一种调味品可能归属于多种分类中。本文将重点通过基础调味和复合调味品的分类再进行细分。
基础调味品如:酱油、食醋、酱、腐乳及辣椒、八角等天然香辛料,其盛行时间最长,跨度数千年。复合调味品,含有两种及以上单味原料的调味品,根据 Frost & Sullivan 定义,复合调味品包括五个细分品类:鸡精、火锅调味料、中式复合调味料、西式复合调味品及其他。

(三)调味品的市场规模已破5千亿,价格弹性低
基础调味品增速放缓,复调接替增长。根据艾媒数据中心的研究报告数据表明,中国调味品行业的市场总规模呈逐年递增的趋势,由于基础调味品在市场是逐渐饱和,行业规模增速从2014年至2019年逐年递减。基础调味品的衍生品以及复合调味品需求的增加,调味品市场规模在2019年开始重新以两位数的速率保持高增长,并预测在2025年增长至7800亿,将在2027年突破1万亿的大关。

信息来源:艾媒数据中心、洛克资本
调味品价格弹性低且有良好的抗通胀性。调味品作为大众的必备消费品,商品的价格弹性低(价格对销量的影响较小),属于非周期性行业。在应用场景中,调味品的成本占总成本的比例较小,无论经济上行或下行,都不会对消费者采购调味品产生较大的影响。
据国家统计局统计数据表明,调味品类城市零售价格指数与CPI走势高度相关,由此可得调味品的价格增长大致与通货膨胀持平,有良好的抗通胀性。

信息来源:国家统计局、洛克资本
二、复合调味品国内市场概况
(一)复合调味品规模超千亿,但渗透率仅26%
1、复合调味品规模与增速双增长
复合调味品的增速显著高于整个调味品行业增速,同时占比不断提高,从2014年25%的市场占比在2020年提升至36%,从规模上看,复合调味品在2020年已经突破1400亿的规模,并继续保持高速增长。

信息来源:艾媒数据中心,中国信息产业网、洛克资本
2、复合调味品渗透率(26%)远低于发达国家(60%)
据艾媒数据中心的数据表明,中国的复合调味品市场至2011年起一直以两位数的速率稳步增长。但是复合调味品在中国的渗透率仅有26%,相比于美日韩,中国的复合调味品仍然具有相当大的发展空间。复合调味品作为基础调味品的衍生品,在西餐中能高比例渗透。相较之下,种类更为繁多的中餐在复合调味料的普及上有巨大的发展空间。日本的餐饮习惯于中国的餐饮习惯类似,推测中国的复合调味品还有成倍的空间。

信息来源:艾媒数据中心、洛克资本
复调在发达国家已进入成熟期,并不断地从复调再细分再开发创新。根据Ibis world的报告,美国的复合调味品市场规模2022年预计达到292亿美金,2017年至2022年复合增长率达到3.4%,2022年增长率达到4%,均高于美国整体经济增长水平。美国的复合调味品已经进入成熟阶段,各类型番茄沙司,蛋黄酱,以及意面酱均早已经进入饱和阶段。相比之下,处于成长期的辣酱、BBQ酱,新复调热度更高。受到全球化的影响,美国人在近年来偏爱辣酱,但辣酱的CR3仅为51.7%远低于传统蛋黄酱的82%。辣酱品类高速增长与应用场景有关,从传统辣酱开发成各式果味辣酱,烟熏辣酱并广泛用在煎,炸,煮,烤等各个场景。
日式(味增汤)和西式汤料(忌廉汤,蔬菜汤)在日本最受欢迎。日本味增头部玩家Marukom和味之素在味增汤中就有高达 150-200种,尾部玩家则更聚焦当地特色的饮食习惯,带来味增格局分散。
相比于之下,美国和日本已经处于复调成熟期,韩国在复合调味品的发展阶段仍处于中期,五年复合增速达7.3%。腌制菜、意面酱等近十年量CAGR7%以上,并且渗透率仍在提高。但是韩国的复合调味品头部玩家较集中,复调的CR3达到60%以上,不排除与韩国财阀垄断的经济发展模式有关。
总的来说,我国的餐饮习惯更加偏向日本和韩国,两者都有共同的趋势是复合调味品的渗透率会一直增长,同时头部的效应也会更加集中。但复合调味品的增速放缓的时候,复合调味品的种类则会继续扩张满足不同用户的需求,实现第二次的放量。
三、国外复合调味品发展经验
(一)美国复调发展进程
1、复调进入成熟期,朝餐调比高处发展

美国复调不断衍生,并朝着餐调比高的辣酱开发。美国的复调市场已经发展了多年,从早期的番茄酱、蛋黄酱、意面酱等发展到现在的辣酱、烹调酱等等。从某程度上来说,西式餐饮中传统调味品油盐酱醋等较少地被使用,西式复调很早就已经融入西方人的饮食习惯中。根据艾媒数据,2020年美国复调渗透率为73%,IBISworld显示美国调味品CAGR增速为3.4%,传统的复调均低于行业平均增速。其中辣酱是美国复调中增长最快的品类,在零售量以及均价都有提升。辣酱的头部效应不明显,CR3仅51.7%,远低于成熟的复调蛋黄酱、汤料、意面酱的82%/68%/56%。
2、美国复调市场口味分散
美国各州最受欢迎的调味单品

美国各州代表性食物

信息来源:US food、美国旅游资讯
美国地域广阔,喜欢的口味也比较分散。美国的美食涵盖了各个国家的菜系,意大利菜,法国菜,西班牙菜,土耳其菜,葡萄牙菜,中东菜,古巴菜,中国菜,日本菜,韩国菜,泰国菜,越南菜,印度菜等。开放的移民文化,给美国本土的饮食带来了巨大的改变。因此美国餐饮的复杂程度并不比中国低,但在大部分菜品都只是简单的烹饪,所以衍生出各式各样复调的需求。
3、龙头企业味好美-多品类并购策略
味好美是全球调味品领先者,通过多品类品牌来应对世界变化的需求。
2021年营业收入达63亿美元,其中62%来源于C端客户,38%来源于餐调定制。味好美向全球170个国家销售调味品,是十佳连锁餐饮的合作伙伴。
味好美成立于1889年,创起初主要是做甜味酱,通过优秀的产品和市场营销手段,赢得了市场的声誉和好评。1904年,有着多品类优势的味好美在纽约设立办公室,开启了正式的全球扩张,并迅速成为西海岸的香料领导品牌。1999年登陆纽交所,并在2003年被纳入标普500指数。未来三年间收购英国,挪威以及泰国的餐饮调味品牌,并剥离盈利不好的包装业务。2019年味好美与IBM合作引入AI技术,通过大数据观察消费者的调味习惯和偏好,带来“one”复合调味品。
味好美的定制化服务,从上世纪70年代起便将销售方向从超市零售板块逐渐转向餐饮板块,开始为各大餐饮、食品企业定制优质的调味品,逐渐成为必胜客、麦当劳、肯德基、星巴克等餐饮企业指定的调味品供应商,欧美的不少星级酒店和高档餐厅也都纷纷把味好美作为指定调味品供应商;除了餐饮领域,味好美还进入了工业定制领域,其通过每年追踪口味潮流趋势,发布风味预测报告,研发新产品,并向食品加工商和餐饮服务商提供个性化菜谱、厨师培训及各类调味品,以此拓宽调味品销路,2016年工业定制领域的收入占味好美总收入的比例达37%。
总结。在100年多来的发展历史中,并购扩张是味好美的主旋律,通过不断采用多品牌,多品类的战略让自己的产品力提升的同时,在各个地方提高了自身的知名度。

(二)日本复调发展进程
1、日本复调进入成熟期,汤料成爆品并不断细分
日本与我国的饮食习惯接近,但复调的产品已经领先了很多年。受日本经济发展的影响,日本文化的开放程度较高,受到西方和东方其他国家的影响,呈现出兼收并蓄的融合料理。
日本目前处于复调发展的中后期,从传统的油盐酱醋进步到干酱、芥末酱,受到西方的影响衍生出烧烤酱、蛋黄酱、意面酱、汤料等。并且日本经济的快速发展,让户均人数下降,生活节奏加快,日本餐厅的连锁化提高,社会对于复调的需求也越来越大。驱动60-80年代复调快速增长、80-90年代品类细分化,近14年日本户均复调支出CAGR为1.61%,已步入成熟期,但渗透率仍在提高,据日本总务省统计局数据,复调占家庭调味品的消费支出从83%增至90%。
日本调味品成长周期

信息来源:欧睿,华创食饮(注:Cagr为2017-2021行业平均),洛克资本
日本复调细分品类中,较为成熟的蛋黄酱、千岛酱、番茄汁、芥末、蘸酱、烧烤酱等CR3均超过60%,头部效应比较集中。并且每个复调中,又会细分更多的品类。例如复调中最大的品类汤料可以分为西式汤和日式汤。西式含玉米奶油汤、意式蔬菜汤等,日式含关东煮汤、味增汤、昆布汤等,以最受欢迎的味增为例,由于不同产地在口味(甘/辛)和原料(米/麦/豆)的组合有别,信州/仙台/东京分别流行浅色辛口/赤色辛口/赤色甘口味增,集中度更低,日本味增龙头味之素sku在 150-200种,尾部玩家则更聚焦当地特色,sku约10-20种,带来味增格局分散。
日本复调细分CR3

信息来源:欧睿、华创食品饮料、洛克资本(注:蘸酱仅统计前两家)

信息来源:味之素公告,strainer、洛克资本
除此之外,菜单用调味料就是定制调味料,目前头部集中度也较低,处于日本复调发展的成长阶段,其中定制复调占比最高的是味精起家的味之素25%。
2、日本复调龙头味之素-多品类发展并出海
味之素调味品业务始于1909年。随着围绕鲜味调味料的竞争从1950年代开始激增,味之素集团迅速实现了多元化经营。在1960年代日本方便食品市场的快速扩张期间,该集团成立了家乐通过与一家美国公司结成联盟的杯子汤。利用由此培育的营销方法,将蛋黄酱扩展到了新的类别。
在1970年代,日本的经济繁荣被一个稳定增长的时代所取代。由于在外工作的妇女人数增加,人们对便利的偏爱增加,因此集团发展了其最初的本大士和Chuka Aji 调味料和 CookDo预调料。
在1980年代,妇女在工作场所取得了进一步的进步,销售额迅速增长。AJI-NO-MOTO的调味料和加工食品的调味料也后来在国际食品业务中使用。从那时起,味之素通过不断改进产品并推出满足消费者需求的新产品,继续扩展每个领域的业务。

信息来源:味之素官网,洛克资本
在日本最初推出AJI-NO-MOTO的1909年,味之素集团开始积极发展海外市场,首先是向与日本有饮食习惯的亚洲国家出口。
从1920年代起,味之素在亚洲各个国家/地区设立了办事处。然后在北美,中美洲,南美洲和欧洲建立了海外子公司,并于1960年代在泰国建立了一系列本地工厂。如今,正在根据每个国家或地区的饮食习惯和文化(主要是在销售规模较大的东盟和南美地区)推出细分类别。
(三)美日发展经验借鉴
1、美日复调的发展路径离不开多品类的发展。味之素和味好美最大的特点都是有庞大的品牌数量,因此有大量差异化的SKU,让这些复调企业有不同的产品满足各种客户的需求。
2、美国的辣酱与日本的汤料都是每日高频使用的单品。早期成熟的鸡精是被高频使用的单品,西式的蛋黄酱、番茄酱也是同理。虽然复调中火锅底料也在快速增长,但毕竟受制于使用频率,因此中式复调具备高频使用的特点。
3、产品出海,积极开发海外市场。大型美日的调味品企业都早已完成全球化布局,让自己的产品走出去,一方面能通过餐饮进行文化传播,另一方面提高品牌影响力。
4、根据市场需求,融会贯通,积极创新。市场上口味各异,复调企业需因地制宜将现有的资源整合再创新。融会贯通的复调企业能具备强大研发能力并且精准地掌握市场需求。
四、中式复调在复调中脱颖而出
(一)复合调味品的五大细分赛道
随着基础调味品的增长速率减缓,复合调味品的种类以及数量均高速增长,衍生出不同的复合调味品。据 Frost & Sullivan 定义,复合调味品包括五个细分品类:鸡精、火锅调味料、中式复合调味料、西式复合调味品及其他。
鸡精进入成熟期,火锅底料和中式复调迎增长。根据Frost & Sullivan的数据表明,2021年总体复合调味品的规模达到1658亿,其中占比最大的是较成熟的复合调味品鸡精。其次火锅调味品在市场上持续火热,火锅底料以及自热火锅都推动着火锅调味品的发展。从调味品增速上看,年化23%的增长率的中式复合调味品正在快速占领市场,总规模占第三位。随着国际化发展的进程,西式调味品进入中国的时间并不短,从大众熟知的番茄沙司,各式的BBQ酱,蛋黄酱,芥末酱等,均证明西式调味品已经在中国获得成功,同时也更年轻态。其他主要是香料的混合,以及不属于前四种品类的复合调味品。
结合我国的餐饮标准化以及家庭便利化的需求快速提升,预计在短期内中式复合调味品将超过火锅调味品的规模,并在长期内有望成为复合调味品的细分龙头。

信息来源:Frost & Sullivan,海豚投研、洛克资本

信息来源:Frost & Sullivan,海豚投研、洛克资本
根据2019年渠道测算,复合调味品在B端的使用略高于C端。鸡精发展成熟占复调比较大,因此C端鸡精的使用频率达到40%。但在2020年以及2021年,火锅底料,中式复调和西式复调都进入了快速发展。不同的是火锅的发展周期较中西式复调成熟,所以BC端的比例更平衡。中式复调在未来B端的市场份额会受到标准化的餐饮影响继续扩大。
(二)中式复调的优势
口味风格多样。中式的复合调味料覆盖不同的菜系,即使是厨房小白在研究后也能快速掌握几种不同的菜系。
时间成本降低。中餐中很多菜品的底料需要长时间熬制,流程相当复杂,中式调味料能节省时间成本。同时使用方便,不需要使用基础调味料混合调味,直接能还原菜品风味。
价格优势。C端的客户不必囤积很多日常不需要的基础调味料,适量的复合调味料不仅能节约购置成本,同时不会造成浪费。B端中式复合调味料能保证菜品能够保证出品的标准化。中餐工艺复杂,出品的好坏依赖于厨师的技术和状态,中式复合调味料便能解决这个问题。
中式复合调味品需求庞大。根据中国餐饮大数据研究中心的统计,截止2021年第二季度,中式快餐与中式正餐市场占比分别高达45%和29%。受疫情的影响,中式正餐的占比略有下滑,但总体上中式餐饮的规模高达74%,是最庞大的市场,远超轻饮食,火锅,西式餐饮等。因此,与之匹配的调味料也从传统调味品转变成复合调味品,在如此的市场规模下,调味品的转型趋势将更加显著。
中式复合调味品更适合大众市场。相较于大众市场,高端市场更加注重烹饪的工艺和流程,较少的使用复杂的调味品。通常高端的餐饮都有独特的配方,同于区别于大众餐饮。但大众消费市场更接地气,不会对烹饪食材和调味料有极致的要求,所以复合调味品更加适合大众。
二、中式复调产业链分析

信息来源:洛克资本

中式复合调味料属于产业链的中游,通过购置传统复调和包装材料,进行调制,加工,包装,最后销售给各渠道,通过渠道最后到达到消费者。
一、上游原材料参与者
上游玩家的参与者是基础调味品供应商,其原材料供应商如肉类,豆类,蔬菜类等厂商,以及包装材料的供应商。目前也有上游基础调味品的厂家也会直接参与复合调味品的制作,利用自身渠道和工艺优势入局复合调味品赛道。
(一)基础调味品厂商原材料影响因子较多
传统的调味品企业主要原材料是大豆,豆粕,小麦以及食盐等。近年来国际局势变化复杂,全球疫情反复,大宗商品价格上涨,企业的采购成本也在快速上涨,导致毛利润承压。从2017年至2021年底,原材料价格持续上涨,其中2020 年下半年起,部分农产品价格开始快速增长,使得2021年前三季度大部分调味品企业的整体毛利率下滑。
最上游企业多为传统的农牧业,价格随行就市并且无法替代,所以调味品产业的最上游农副产品有较强的议价能力。天气、产量、市场供求关系、政策、期货交易等均能影响农副产品的价格,也因此农副产品的价格波动较频繁。面对原材料价格剧烈波动,上游公司往往会利用自己的议价能力快速转嫁给传统调味品企业,传统调味品企业再转嫁给复调生产商。

(二)包装材料厂商成本上涨
对于包装原材料来说,由于多数调味品属于发酵型产品,容易受潮霉变,其货架期和开包后的保质期较短,因此大多数的调味品包装材料对功能性要求较高,其特性包括高阻隔性、抗菌性、可降解性、可食性等等。随着食品工业的迅速发展,盛装调味品的容器也较为多样,包括玻璃品、PET瓶、塑料瓶、塑料袋、纸盒等包装。结合玻璃和瓦楞纸的价格,玻璃的成本近五年间将近翻倍,使得中式调味品企业的成本也显著上涨。

信息来源:同花顺ifind,洛克资本
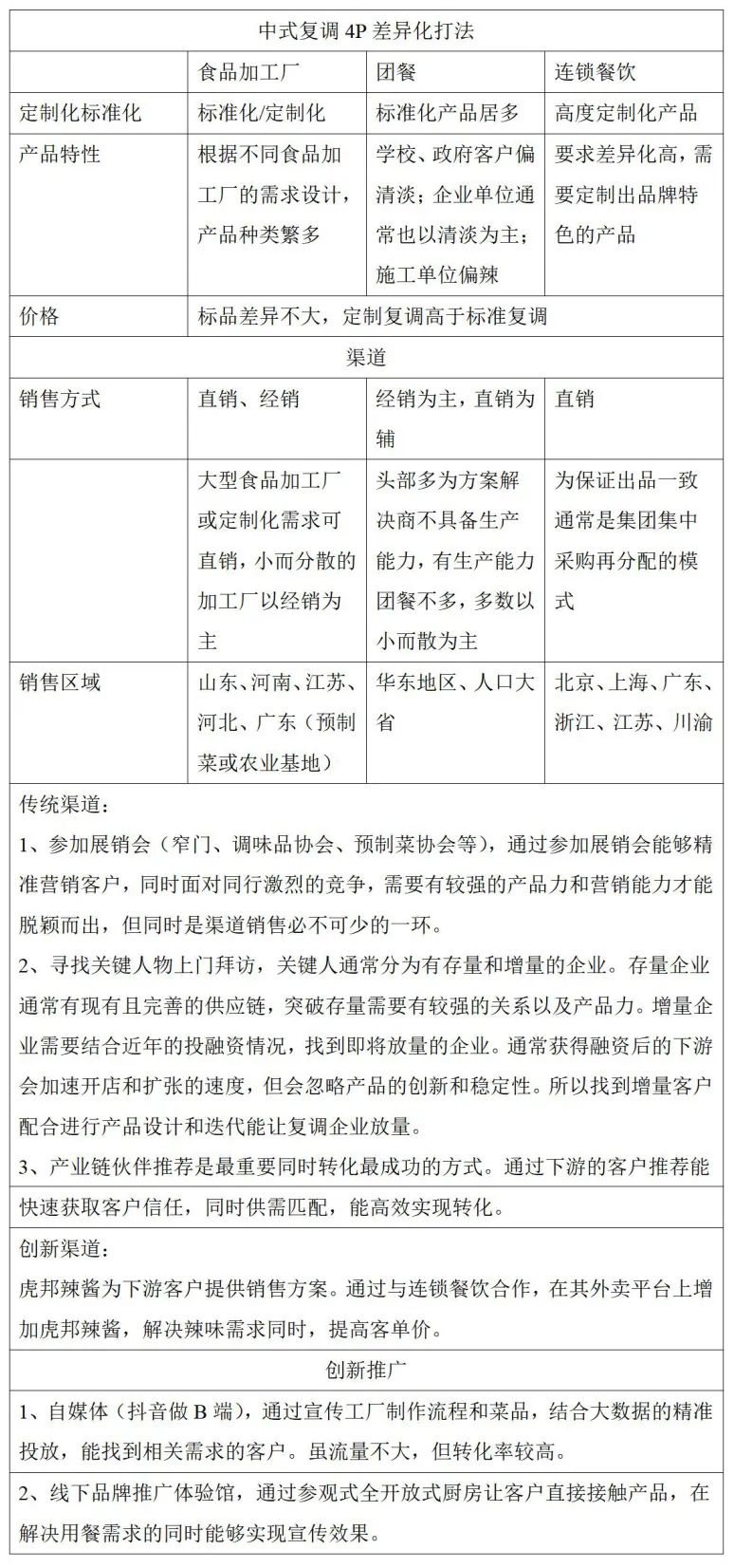
二、中游市场现状
中式复合调味品的参与者大体上可以分为两种,正在布局复合调味品的传统调味品巨头,另一种为复合调味品公司。
(一)复调的市场格局分散
目前的中式复合调味品市场是有专业复合调味品公司所带领,但整体格局较分散。市场的CR4由2015年的8.5%提升到2019年的11.2%,行业中未出现巨头,整体较为分散,中式复合调味品的发展目前仍处于萌芽期。其中日辰股份主营餐调定制的复合调味品,有较高的毛利以及市场份额。颐海国际是著名火锅品牌海底捞的供应商,海底捞在线下门店以及自热火锅的放量,使得颐海国际位居第二名。四川的天味食品以及调味粉领头羊安记食品均位于行业前列,安记食品作为复合调味粉的龙头,在面对各式各样的复合调味品的冲击下,市场份额略有下降。

信息来源:Frost & Sullivan、洛克资本
(二)专业复调公司成中式复调核心玩家
颐海国际作为海里捞的原料供应商,有良好的品牌形象和客户基础。在积极下沉火锅赛道的同时,全面布局中式调味品,既包括定制化商用悦颐海系列以及非定制化快手小厨。颐海国际火锅调味料来自关联方(主指向海底捞集团以及蜀海供应链集团)的收入为8.17亿元,同比增长74.1%,在火锅调味料整体收入中的占比提升至54.1%。

定制化龙头企业日辰食品的定制率占比高达90%,引领中式调味品中通过B端开始放量。日辰股份餐饮客户实现营收0.59亿元,同比增长75.06%;
天味食品在川渝地区,早起以制作川式火锅底料为主,同时也布局川渝口味复合调味料的开发。在2021上半年报2021年中式菜品调味料的收入以及超过了火锅调料的收入。另外,天味食品定制餐调营收1.21亿元,同比增长328.17%;
安记食品公告显示,2021年以来,国内新冠疫情得到有效控制,聚集型社交消费逐渐复苏,带动公司餐饮渠道产品业绩同比增长。安记食品上半年国内线下渠道营收1.30亿元,同比增长28.86%。
(三)传统调味品企业加速布局中式复合调味品
海天味业近年来积极布局调味酱,据2021年报显示,调味酱分项营业额中25.2亿增长至26.6亿,增长5%。但海天布局中式调味料的系列名为快捷方式,目前品类较少,仍处于早期阶段,但海天的调味酱业务发展成熟,若正式进军中式调味品有技术和渠道的支持。

同为调味品行业龙头,李锦记猪骨风味浓汤,不仅可用于各类餐厅的菜品中,醇厚的口感更是使其在烹饪锅物汤底等方面做到应用百搭。同样一经上市便口碑与销量双赢的还有李锦记的点心酱皇。同时一酱成菜的系列主打港式与澳式风味,紧密结合粤港澳的饮食习惯开发出20余种产品。

千禾味业主要经营酱油,食醋以及料酒,目前也正在积极布局中式复调。便捷调味料已开发品类10余种。

总体上,调味品行业龙头目前在试水中式复合调味料,但主要还是以传统调味料以及衍生的传统调味料为主。衍生传统调味品中,健康酱油,食醋以及各类烹煮酱料为主。
(四)行业壁垒小,护城河搭建不易
品牌与产品力,规模,客户粘性和渠道是中式调味品行业绝对的护城河。
行业壁垒低。中式复合调味品与传统的调味品行业类似,行业的准入门槛较低,结合发展成熟的基础调味品油盐酱醋进行原料混配便可产出差异化的复合调味品。由于差异化的存在,复合调味品的议价能力较高,利润可观,因此入局的调味品厂商数量庞大。
品牌与产品力重要性高。调味品本身的价格不高,客户敏感度不强,产品力的突出能打造优秀的品牌,通过品牌的优势,能带动其他产品的发展。中式餐饮中讲究配方,即使原料相同,也很难模仿出完全一样的调味料。
规模效应,大型的复合调味品生产商有良好的规模效应,调味料成本本身不占餐饮本身较大的比重。小型的调味品企业或者餐饮类企业无法做到生产的规模经济,推高了调味品的生产成本。同时小作坊无法在原材料方面取得价格优势,提高了采购成本。
客户粘性高,中式复合调味品最核心的就是定制化。复调企业通过与客户合作参与产品的研发,制成定制化的产品,使得该复调无法被其他厂商轻易替代。所以复调的客户粘性极强,一般形成合作关系后,客户会持续购买。
渠道优势,渠道优势可以分为B端和C端。大型的传统调味品牌深耕C端已经多年,中式调味品的非定制化产品能更好的解决C端的客户需求。另一种是B端渠道优势,锁定大型的食品加工厂、连锁餐饮企业能牢牢抓住大客户,通过大客户锁定以及推荐发挥B端渠道优势。
(五)地域化差异明显

信息来源:匠心地理
饮食口味的差异,东南沿海以及粤港澳地区对于餐饮的口味偏清淡,更加注重菜品本身的风味。粤菜中较少使用复合调味品,同时对于特调的中式调味品的接受程度不高。闽南菜系的口味偏甜,同样在中式复合调味品的开发上进度缓慢。相反,在口味较重的西南地区以及北方地区,中式复合调味品逐渐成为各中小调味品厂商跑马圈地的重要战区。地区之间的口味又有不同,因此形成了众多地方特色调味品厂商。例如李锦记主打粤港澳市场,天味食品主要在西南地区。
(六)中式复合调味料厂家的两种模式(定制化以及非定制化)

信息来源:同花顺ifind
以日辰股份为例。日辰股份90%以上的业务为定制化业务,因此毛利远高于行业平均值,但调味品行业整体毛利率都受到原材料价格的影响,毛利均出现下滑。定制化主要有以下优点。
(1)客户粘性极强,定制化产品的开发往往与客户共同参与例如呷哺呷哺、味千拉面、永和豆浆等。研发完成后,客户为了标准化的产品风味,正常情况不会调整配方。同时,由于客户粘性极强使得行业竞争较少壁垒较高,产品的配方不会被取代的优点。
(2)产品风味还原程度高,定制化的调味品能根据客户的需要,调制成最符合客户要求的配方。相比于千篇一律的非定制化产品,B端客户能出自身的特点,但C端客户会由于原材料不同或烹饪技巧的不同,无法精准还原风味。
(3)溢价能力强,毛利率较高。由于定制化的调味品几乎与下游企业进行捆绑,所以即使上游的原材料涨价,也能通过良好的合作机制较快反映价格。
(七)食品安全生产
1、复合调味品食品安全官方要求
《食品安全国家标准 复合调味料》(GB 31644-2018)是新制定的食品安全国家标准。该标准主要内容包括定义、原料要求、感官要求,食品添加剂使用、污染物限量和致病菌限量分别引用相应的基础标准。
GB31644-2018适用于复合调味料,包括调味料酒、酸性调味液产品等。这个标准不适用于水产调味品,水产调味品现行有效的国家标准为GB 10133-2014。虽然GB/T 20903-2007《调味品分类》中配制酱油、配制食醋及火锅调料不在“复合调味料”的分类项下,但其产品实质属于复合调味料,所以属于该标准管理范围。
2、复调让调味品使用上责任清晰
随着公众社会以及官方对于食品安全的重视,作为餐饮企业应该更加注重食品安全。当餐饮企业或个人选用复合调味品时,仅需要考虑复合调味品的厂商资质以及产品是否符合规范。但选择多种基础调味品时,需要考虑每一种调味料是否符合食品要求的规范,增加了审核难度。
选用单一的定制复合调味品可以让安全生产的责任更加清晰,若发生食品安全问题,在调味品上面能快速地追根溯源找到问题。
三、下游

(一)中式复调C端乏力
1、C端消费者偏向健康化以及重口味
根据艾媒咨询的调查报告显示
健康趋势:消费者在选购调味品时最关注产品质量、品牌形象和产品健康情况。在性价比之外,关注到调味品的产品安全、企业品牌等因素,饮食需求方面向着低盐、低油、低糖的方向发展。
重口味选择:三成以上消费者对于复合味调味品中的咸鲜味型、辣香味型、葱椒味型及酸甜味型产品表示非常满意。其中,咸鲜味型及辣香味型复合调味料产品的消费者总体认可度较高。
目前来看C端消费者需求尚未被完全满足,复调企业尚未形成大型品牌、复调在关注口味的同时却忽略对健康产品的研发。虽然消费者明确了口味偏好,但是最受欢迎的口味高满意度也仅有三成,所以口味是非常关键的因素。
2、中式复调C端需求客观存在
从家庭端来看:随着户型缩小,复合调味料有效缓解家庭做饭规模不经济现象。我们对标日本家庭端调味品消费额情况,可以发现即食干汤、调味汁等复合调味料消费额不断走高,而酱油、醋等基础调味品消费额呈逐步走低倾向。根据公安部的统计数据,我国每户平均人口数量持续下行,截至2018 年,我国每户平均人数为 3.08 人,城市每户平均人数则更少(2.98人),相较于1960年超5人的平均家庭规模,缩减明显。在这样的背景下,生活节奏加快又进一步降低了做饭频次,利用油盐酱醋等多种调味品烹饪难度高,且规模不经济,复合调味料将有效解决该痛点,从而加速进入 C 端渠道。
产品端,消费者直接购买复调,为了解决日常烹饪的需求,因此对于复调的产品也有别于B端产品。C端的产品通常为小包装,高质量,同时随着大众健康意识的提高,产品逐渐健康化,种类多样化。
价格端,C端的产品从价格来看,较大批量地购买,成本会显著增加。但是在日常烹饪中,C端客户对于调味品的价格不敏感,更注重产品的质量。所以C端销售为主的传统调味料企业海天酱油的毛利可高达40%。
3、渠道铺设和消费者习惯的养成限制了C端的放量速度
从渠道角度来看,C端布局较多的企业将更为重视渠道网络的建设,从而增强消费者触达。同时,B 端布局为主的企业在往C端转移过程中,通常也会伴随着经销商数量的快速增加。C端销售费用高,渠道铺设经营难度较大,抑制C端的发展。
另外,B端的产品研发可以带动C端的发展。B端最后嫁接的也是C端,但目前C端尚未完全渗透中式复合调味品以及信赖调味品。所以通过B端的各式餐饮企业培养C端的口味以及消费习惯,这样B端放量后才能让中式复合调味品在C端发展。
根据艾媒咨询的调研,Z时代的年轻人更倾向于简单的烹饪,复合调味品能够简化制作流程及难度。相比于花费大量时间进行调味,复合调味品逐渐成为消费者的选择。同时,复合调味品能够较好地还原风味,减少消费者失败的概率。总的来说,消费者已经开始接受复合调味料,且使用频次逐渐高于基础调味品,但C端市场的形成仍然需要时间。

(二)中式复调B端需求旺盛
B端渠道主要参与者有生产预制菜的食品加工厂,团餐公司和连锁餐饮公司。团餐和连锁餐饮企业可以自建央厨生产预制菜也可以采购第三方预制菜公司的预制菜再进行生产和配送。因此中式复合调味品可以送达食品加工厂,也可提供给团餐和连锁餐饮。
1、食品加工厂以预制菜厂商为主
(1)概要
食品加工厂通过采购上游原材料和中式复调进行加工和生产,产品可分为定制化产品以及非定制化产品。非定制化产品通过各级经销商或C端渠道送达消费者,定制化产品提供给团餐和连锁餐饮企业。其中定制化产品需要配合团餐和连锁餐饮的具体菜品,重新进行客定制,因此需要定制化的中式复调能满足出品稳定性高且差异化的需求。
(2)投融资紧扣预制菜

根据烯牛数据与洛克资本的统计,2021年4月至2022年末共发生20起,其中7起是发生在天使轮,6起是A轮和Pre-A轮,两起IPO。
食品加工行业的投融资清一色与预制菜紧密相关,获得融资的企业均能向下深耕或经营模式上有差异化打法。大部分主攻C端的预制菜企业为制造爆品会选择一个细分赛道例如空气炸锅、潮汕菜系、盆菜等。通过爆品来拉动销售并提升品牌,再通过多品类和产品迭代保持增长。由于准入门槛较低,大部分预制菜企业会有自己的生产线完成整个生产销售环节。因此,主攻B端的预制菜企业投融资较少,但有行业龙头的千味央厨完成IPO。

目前预制菜的企业通过资本的帮助在大举扩张,采取经销或加盟门店模式的味知香和舌尖英雄放量最快且明显。千味央厨通过B端大客户绑定打出品牌后,大力发展C端,再通过经销加快布局。
2、团餐
具备央厨的团餐企业,主料辅料均自行采购完成,并负责生产和运营。运营型的团餐,通过采购第三方预制菜企业的半成品或即热,再进行轻加工和运营。
(1)行业规模达万亿并保持两位数增长

信息来源:艾媒咨询、洛克资本
《艾媒咨询2021年中国团餐行业研究分析报告》显示,在2020年疫情爆发当年,餐饮市场总规模同比下降15.4%,而团餐市场仍有2.0%的微弱增长,规模达1.5亿;2021年餐饮市场回暖的背景下,团餐行业实现了15.8%的增幅,市场规模近1.8万亿。
(2)集中度极低
报告指出,团餐市场规模虽大但市场规模集中度低,我国团餐百强的市占率仅有6.7%,除公司新三板挂牌的中小团餐企业之外,尚无营收超过百亿的团餐上市公司。

信息来源:Euromonitor、Frost & Sullivan、洛克资本
海外团餐市场中,四大龙头企业占市场超50%的份额,北美CR4高达92%且市场参与者较少。
(3)团餐痛点解决
在前端,食堂运营市场化程度低,食堂的缺少品牌升级的动力,并且缺乏有效的市场监管。在中端,团餐企业的设备落后,采购效率低,人工成本较比较高但人员素质参差不齐,存在较大的不确定性。在后端,无法准确把握消费者的需求,缺乏精准的大数据机制。但随着团餐的发展以及流程的优化,更加专业,精细化的团餐服务商正在崛起。中端通过集中采购来降低采购成本和运营成本,并根据用户需求,进行产品迭代,更加注重产品的口味以及质量。在后端,团餐企业也通过自建仓储物流体系,并与中央厨房共同开展新品研发。因此精细化需求,对产品标准化,多样性提出了更高的要求。因此,预制菜和中式复合调味品能够匹配团餐对于产品标准化的需求。
(4)投融资以服务商为主

信息来源:洛克资本

大部分获融资的是团餐的解决方案供应商,该类型企业通过整合中央厨房和餐饮资源,再经过数字化的平台给用餐团体提供服务。同时该类型企业投资金额均在数千万,其中美餐成立于2012年,作为解决方案提供商的行业标杆,已获得10多次融资。
麦金地是传统的团餐供应商,通过大规模自建中央厨房,再进行生产和分配,该类型企业占少数但获融资数额较大。因此,麦金地这类型企业的属于偏重资产运营的公司,需要在各地铺建中央厨房制作半成品菜或成品菜。麦金地在全国拥有和正在筹建的有近300家中央厨房,也有数千名以上拥有成熟经验的管理人员,目前在成都及贵州建设的中央厨房已经进入智能化,全流程导入了信息化与智能设备,可实现机器人自动分装。
3、连锁餐饮
(1)连锁餐饮规模超万亿并两位数增长

信息来源:Euromonitor,洛克资本
连锁餐饮的规模在2021年已经达到9233亿并预计在2025年超过14000亿,同时在未来继续保持10%左右的增速继续发展。
(2)连锁餐饮的外卖需求强烈

信息来源:中国互联网发展统计报告、洛克资本
根据中国互联网络发展状况的统计调查,截止2021年6月,我国网上外卖用户规模接近5.44亿,并且用户使用率不断提高。随着中国老龄化的增长,15-60岁的劳动人口人数减少的同时,外卖人数增加,外卖的渗透率增大。同时外卖的发展从传统的餐饮配送,发展成为生鲜,药品等各种新零售,并培养新的消费习惯。

信息来源:《2021中国连锁餐饮行业报告》中商研究院、洛克资本
外卖的市场规模增速快,在2011年至2016年间复合增长率高达50.3%,2016年至2021年仍以31.2%的复合增长率快速发展中,并在2021年突破8000亿的市场规模。依托中国庞大的餐饮市场,外卖渗透率不断提高,以及外卖的种类不断丰富,外卖的市场规模有望进一步提高。
餐厅连锁化率提高,餐厅的外卖占比提高,净利润提高。连锁化的背后就是标准化的供应链,通过标准的原材料采购和固定的制作模式保证出品的口味在不同的门店保持一致。除同样的原材料以外,减少人工的参与或者简化制作流程的工艺环节,能提高产品的稳定性。例如供应商已对食材进行预处理,简单地将调味品以及食材混合处理。预制菜通过中央厨房统一调配能降低人工成本和租金成本,缩小厨房的面积。
(3)投融资-细分品类受资本追捧

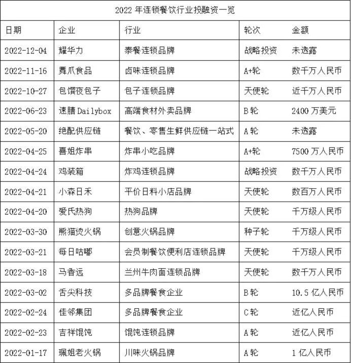
信息来源:IT桔子、洛克资本
根据IT桔子的数据统计,连锁餐厅中的融资在行情不好的2022年仍然发生了16笔融资。从融资的企业可以看出行业更加细分,很多新品类在不断地被资本开发,同时大部分投资均发生在早期,仅5笔交易发生在B轮及之后。相较于大火的预制菜和团餐,资本市场对连锁餐饮更加青睐。
获得融资连锁餐饮都是深耕在细分赛道并打出品牌的产品,例如泰餐、包子、炸串等均是非常细分的产品,市场上不断有细分的餐饮企业在跑马圈地,资本也是追逐着跑出来的新品。

连锁餐厅在资本的推动下,对赌性大规模扩张,其中遇见小面、九毛九、太二均在近年来快速跑马圈地,完成投资人的目标。该类型快速扩张的加盟型连锁餐饮品牌是复调进入的首选。该类型的餐饮企业需要标准化口味的产品,因此对于定制化的复调需求很高。直营为主的模式,依赖于资本的帮助,加盟品牌遇见小面和西贝对于资本的依赖较弱。从发展速度来说,加盟类型的餐饮品牌发展速度快于直营模式的品牌。
四、市场打法分析

信息来源:洛克资本
产品成本收益测算-以1kg的复合酱汁为例:
厂商成本(10-11元)毛利(40-45%)厂商销售(18-20元),经销商终端销售价格25-30元左右,销售给小B端,毛利高但量小。通常超过1吨可与厂家定制同时能获得较低价格,所以供货B端的厂商才能在大批量的同时保证高毛利。
(一)市场爆品一览

信息来源:粮油调味营销,洛克资本
口味偏辛辣,10款爆品中8款都是辛辣口味的,另外的汤底和包子调味料偏清淡。
爆品极细分化,这些产品都在极其细分的赛道并且落实到菜品,从猪骨拉面、青菜包子、冬阴功、丹丹鸡、回锅肉和藤椒的豆瓣酱都能体现。
大小品牌创造爆品的实力相当,日辰、安琪、圣恩、郫县和新希望都是大型调味品企业占五席,另五席均是小品牌。
(二)什么样的产品能跑出来
1、在细分赛道中发展创新产品
从上述产品可以看出,中式复调种类繁多,口味复杂。目前受众较广或符合大众口味的细分菜品能培养爆品复调。复调作为餐饮辅料必须依赖于菜品,差异化的口味和菜品能让具有创造力的复调跑出来。
2、先发优势
结合中西方的发展经验,基础调味品会逐渐转向复合调味品。因此大部分菜品都有这个转变过程,复调企业需要大力发展空白市场,利用先发优势打出差异化。先发优势并不只是优先发现空白和研制,还需要通过渠道成功打入市场才能发挥先发优势。
拥有先发优势后,虽然产品本无壁垒,但能获得曝光和用户信任,消费者会将该产品与菜品绑定,形成一定的护城河。
3、因“客”制宜
中式复调企业需要根据不同的客户需求采取不同的解决方案。通常爆品产生后是标准化的产品,复调需要根据客户需求调整爆品的配方,让客户实现差异化。
(三)渠道分析

三、中式复调在预制菜中的应用
一、复调与预制菜契合原因
(一)标准化产品契合需求
预制菜配合中式复调是为了将餐饮进行工业化生产,所以生产中需要要求标准化。将菜品变成“工业产品”最大的特点就是原材料标准化,生产加工标准化,封装标准化,最后才能让出品标准化。即煮菜和即配菜在调味品的标准化上需求更大,标准化复调能让即煮菜和即配菜的风味更加稳定。随着餐饮连锁化率不断提高,预制菜搭配定制的复调能够让连锁门店保证出品的风味,不会影响品牌的口味,所以标准化的生产也是未来餐饮行业的发展方向。
(二)便捷
预制菜的出现是为了快速解决用户的用餐需求,提高制作效率,同样复调也是从便捷角度出发减少调味流程。从B端的团餐和连锁餐厅可以看出,预制菜能够让团餐企业提高产量的同时也增加菜品的种类,将传统的团餐从“能吃饱转变成吃好”。连锁化的餐厅通过使用预制菜提高厨房出餐的效率,提高翻台率的同时,节约了用户的时间。因此预制菜更加符合如今快节奏的生活方式。中式复调简单来说是基础调味品不同程度上的混合,处理。相比传统的投料模式,中式复调能一次性解决调味的流程。预制菜企业能过利用中式复调减少生产工艺和流程,提高生产效率;C端消费者能省去查阅调味料的用量以及多次调味的烦恼,仅仅通过中式复调就能与预制菜完美结合,用最短的时间还原风味。
(三)降本增效
1、原材料成本
预制菜企业和大型调味品企业往往均对上游原材料进行大规模的采购,因此有较好的原材料成本优势。相比于之下,小批量购置原材料的餐饮商同时还需要轻加工,原材料成本远高于工业化生产的预制菜企业。
2、运营成本
通过使用预制菜和复合调味品减少了食品生产加工的流程,提高了生产效率。团餐的企业不需要购置大型的中央厨房,雇佣大量的人力对食品预加工,以及大量的基础调味品再花费人力物力进行调配。对于连锁餐饮企业,减少人工的同时,还降低了厨房的规模,减少了租金,从而缩减运营成本。
(四)产业链上紧密结合
预制菜企业和复合调味品企业都同一条产业链中,但又有别于产业链上其他的传统参与者。复合调味品企业处于产业链的上端,预制菜企业处于行业的中游,通过采购原材料和调味品进行生产。同时两者在C端有同样快捷烹饪需求的客群,B端的需求由于两者定制化的程度较高,往往是配套的模式。因此,预制菜和中式复调在同一条产业链上,不仅能另辟蹊径走出全新的预制模式,也能整合资源提高产业链上的效率,同时也能拓宽下游的渠道。
二、预制菜发展现状
** (一)预制菜的定义和分类**

信息来源:灼识咨询,洛克资本
预制菜是食品加工、餐饮业工业化的产物;预制菜指以农、畜、禽、水产品为原料配以各种辅料,经分切、搅拌、腌制、成型、调味等预加工而成的成品或半成品。
(二)预制菜的市场规模以及细分


信息来源:德勤咨询,统计的预制菜仅包括即热、即煮、即配、洛克资本
根据中国烹饪协会(2021-2025)工作规划可以看到,目前国内预制菜渗透率只有10%-15%,未来的预制菜市场具有极大潜力。2021年预制菜(不包含即食)的规模已超过5000亿,其中B端的占比高达63%,目前预制菜在B端的市场远高于C端市场。但随着近年来C端预制菜的渗透,预计2021至2026年间,C端的复合增长率将高达15%,处于快速发展的阶段。整个行业来看,B端的放量在拉动C端的市场。


信息来源:德勤咨询,统计的预制菜仅包括即热、即煮、即配、洛克资本
从细分的赛道来看,即配预制菜仍处于早期阶段,同时市场规模在2021年仅占2%,远低于即煮和即热的47%和51%。根据德勤的预测,即煮和即热的预制菜将在未来继续平分市场,同时保持两位数以上的增长速度。虽然即热的市场在2017年的市场份额最大,但即煮和即配具备较大增长的潜力。相较于即配,即煮和即热的操作流程更少,能过适应B端和C端各类场景。
从市场格局来看,目前预制菜行业壁垒较低,参与者众多。同时我国餐饮地区差异较大,需求差异明显,因此我国的预制菜行业集中度较低,目前尚未出现全国性的龙头企业。根据前瞻数据研究院的调查,截止2022年5月16日,我国注册的预制菜相关企业以及高达6.67万家,但CR8仅为12.6%。相比之下,同年日本预制菜CR5高达64.04%,其中龙头企业日冷食品达到18.7%;SYSCO是美国预制菜龙头企业在美市占16%,并且正在进行全球扩张。

信息来源:前瞻研究院
领头企业B端渠道为主,前八大企业中前7位在B端深耕多年且将B端作为重点渠道。仅好得睐通过农贸市场下沉打低端C的市场。
产品以粤、闽清单口味的肉制品为主,同时辛辣口味紧随其后。从产品上看,牛肉或者排骨较高端肉食更受B端客户的欢迎。
(三)预制菜的发展的核心驱动力
**1、需求端-B端 **
(1)成本经济效益
目前预制菜在B端的需求较大,主要的原因就是降本增效。通过降低厨房的面积以及处理食材的人工成本,预制菜能够提出餐的效率以及毛利率,进而实现降低成本的需求。
(2)优化制作流程
中式菜肴的制作流程较复杂,菜系种类繁多,预制菜的出现能过优化制作工艺,同时保证出品稳定。每道菜的从选材,到具体步骤中细节都完全不同。传统中式菜系的常见菜都有数十步的流程,无法保证每一个流程都能标准化。所以中餐即使配方统一,厨师的不确定性也非常大,唯一能标准化的途径就是通过中央厨房进行机械化的生产。通过中央厨房的工业化生产,能够保证出品总体上风味相同,同时优化B端的制作流程。从原来的十余步转变两三步,仅仅通过混配或加热即可出品并且风味还原度极高。
(3)连锁化趋势
餐厅的连锁化率逐渐提高,无论是团餐还是其他餐饮的企业,连锁化都将会是发展趋势。
连锁餐饮经营难度较低。在大众餐饮中,通常单店经营有店铺特色,配方独特但成采购本较高,对厨师的要求很高,通过单店经营能产生可持续盈利的店铺,通常产品力有别于其他餐厅,且出品很好,有长期固定的客群。
品牌优势。在连锁化的场景下,餐饮企业能过有良好的品牌知名度以及曝光度,更加有助于业务的销售与扩张;
规模采购优势。统一采购可以使连锁经营企业享受大批量购买优惠,增强与供应商合作力度,扩大采购规模,提高支付和销售的速度,降低采购成本,可以大大节约采购费用;
优秀的管理模式。授权品牌通过已获成功的单店模式以及优秀的管理经验,使得加盟餐饮能过快速降低管理成本;培训,加盟者得到学习到品牌的技术和指导,并对具体产品进行针对化的培训,从而降低店铺的培训成本。
**2、需求端-C端 **
根据艾媒咨询2021年中国预制菜行业C端用户画像,58.4%的预制菜用户为女性;45.7%的用户分布在一线城市,19.8%的用户处在二线城市,16.4%的用户分布在三线城市;31.7%的用户在华东地区,其次是华南、华北、西南、华中地区,用户占比均达10%以上;22-24岁用户比例高达81.3%,其中31-40岁用户占比达46.4%。
(1)场景化需求增加
根绝第七次人口普查的数据,平均每户家庭人口数减少,呈现家庭逐渐小型化的发展趋势。2020年家庭户平均规模仅2.62人,一人户比例增加4%,两人户比例增加4.8%。


信息来源:国家统计局、洛克资本
相较于20年前,其中一人户和二人户的占比逐渐增加,并逐渐接近5成。小户型的家庭面临的问题是,做菜是相当不方便。传统中餐每道菜分量大,种类多,小户型的家庭需要花时间和精力解决两个人的吃饭问题。相比之于,简单的烹饪或者外出就餐更加复合小户型的家庭需求。因此,通过预制菜可以简化制作流程,大部人都能过轻松掌握,节约了时间成本和原料成本。
(2)生活节奏加快

信息来源:艾媒咨询、洛克资本
根据DT财经的调研表示,年轻人不想做饭的三大原因为“工作忙,没时间做饭”、“前期食材准备较繁琐”、“饭后洗碗收拾麻烦”。受上述三大因素的影响,年轻人的烹饪技巧也相对薄弱,更难谈得上风味还原,因此年轻人更难选择做饭。在C端选择预制菜的用户分两种,掌握做饭技巧但没时间做饭的人,另一种为图新鲜想尝试做饭的人。受快节奏的影响,第一类群体可能会成为预制菜的忠诚客户,并且每周几次,每月几次的人数占比高达63.5%,因此预制菜能过解决该类群体的做法麻烦的需求。第二类群体受到新鲜感的影响,愿意去尝试做菜,但将第二类群体转化为第一类群体的难度较大,需要培养习惯的周期较长。
(3)C端渠道成本高昂
目前线上和线下渠道铺设的成本都十分高昂。电商和直播进入大众视野已经多年,目前的线上流量成本远超以往,甚至直播销售最后不赚钱只为打品牌。平台抽成、主播抽成、运营成本都推高了线上产品的价格。业内人士表示,通常产品定价要是成本的三倍以上才能有一定的盈利空间。现在做C端的生意需要靠强大的产品力提高用户的复购率才能解决流量成本高的问题。
线下销售渠道是日常快速消费品的根基,但各种传统渠道费用并不低,结合疫情和线上渠道的冲击,让线下渠道的铺设变得性价比不高,但发展一定离不开线下渠道。
C端预制菜要能跑出来需要依靠强大的市场营销能力和渠道能力,同时有充足的资金打市场,这也限制了很多企业的发展速度。
(4)C端产品竞争激烈
C端产品的同质化极强。做酸菜鱼的厂商都达到百十家,如果从竞争中突围成为难点。产品的先发优势和推广能力缺一不可,即使有创新能力打造新品,但好的新品会很快被抄袭,被其他品牌推广。越热门,受众越广的单品面临的竞争越激烈,所以相比之下B端对于产品力并没有提出太高的要求。
3、冷链运输发展迅猛


信息来源:中物冷链委、艾媒咨询、洛克资本
根据中物联冷链委以及艾媒数据中心的调查显示,我国冷链规模在2021年以及达到5699亿,并预计在未来两年持续保持两位数增长,预计在2023年突破7000亿。目前中国现有的冷库总容量已经突破5000万吨,冷藏车保有量也达到34万辆。
三、预制菜产业链

信息来源:洛克资本
(一)上游-原料价格上涨
预制菜企业的主要成本是原材料,其中家禽类(鸡肉,猪肉,牛肉)占比较高,其次是生鲜蔬菜。

根据iFind的商品数据,家禽类价格稳中有升。但在2019年至2020年期间,猪肉价格和牛肉价格受到瘟疫和疫情的影响,短期内推高了两者的价格。但市场恢复后出现回落,整体上仍然呈现上涨的趋势。28种重点监测蔬菜的价格有季节波动的影响,周期性明显,但整体上仍然是呈上升趋势。
机械化生产,农业与食品工业化为预制菜规模化发展提供了保障。预制菜以农产品为原料,而我国农业机械化率不断提升,2020年农作物耕、种、收的综合机械化率从15年的64%提升至71%,为预制菜源头原料的稳定供应提供了先决条件,除原料外,农业的发展也支持了食品及调味料工业的发展。
(二)中游参与者
1、规模化餐饮企业中小作坊对比
规模化生产的企业通常数量较少而且是行业领先的企业,在各方面都有较强的竞争力。企业能进行大规模的生产,需要依托完整的质量控制体系、标准化的生产流程、完善的销售渠道,同时保证出品的风味还原度高且稳定。具有产品开发的能力,有较为丰富的产品线能满足不同客户的需求。B端能让客户降成本,C端能不断迭代产品。
由于中餐的菜品种类繁多,地域差异较大,很难有地方性企业能够满足全国口味的需求,因此行业中出现很多针对当地业务的小企业。小企业的优势是能够利用当地资源和关系接到B端的订单,团餐对于小企业来说是非常好的销售渠道。C端的产品,小企业很难做出品牌,同时小企业众多,竞争导致毛利下降。
缺点是,该类型的小企业不具备大规模自动化生产能力,采用的工艺简单,大多数为简单的混配,无法实现生产流程标准化。因此,该类企业的产品种类往往和当地的饮食习惯相关,质量和稳定性存在较高的不确定性,同时食品卫生安全也难以保证。但在保证食品卫生的安全下,小作坊通过长期当地B端锁定,也能获得相对可观的收益。
2、中游依托自身优势进行差异化打法

短期来看,专业的食材供应链蜀海国际在发展上优势更加明显。绑定的大客户海底捞为公司托底保证了蜀海国际的下限。通过海底捞的品牌力和强大的供应链让更多客户慕名而来,这些客户才是蜀海国际上限的关键。目前的发展势头很强,以服务数千家其他企业。同时B端绑定后能实现快速放量,所以短期内蜀海国际优势最明显。
长期来看,倘若圣农能打出多品类的战略模式,其规模优势能发挥出来。圣农有全国领先的白羽肉鸡培育生产模式,同时多年积累了许多大型客户且粘性很强。圣农资金实力充裕,通过并购的模式能实现多品类的发展模式,让新品通过现有的渠道进入。品牌力,渠道都能为圣农的多品类发展保驾护航。
3、中央厨房发展缓慢
(1)疫情拖垮发展,未来将修复增长

信息来源:灵动核心咨询、洛克资本
目前餐饮工业化趋势明显,规模化生产以及食品安全要求提高,对中央厨房的需求也逐渐增加。中央厨房能过覆盖大部分餐饮场景,既能解决B端的成本问题,也能随时溯源保证C端消费者的食品安全。根据灵动数据调查显示,截止2021年中国的中央厨房规模已经超过158亿,并在2019年起高速增长,但受疫情的影响2020年增速放缓,在随后的2021年增长逐渐恢复。

信息来源:灵动核心咨询、洛克资本
从央厨的市场结构来看,目前团餐餐饮企业(21.3%)和连锁化餐饮企业(61.7%)对于央厨的需求较高。餐饮行业数字化、工业化、连锁化的趋势让团餐以及连锁餐饮对于标准化的产品需求越来越大,因此央厨的市场规模将有更加广阔的空间。
(2)中央厨房的种类

(3)中央厨房的优势
成本优势,中央厨房通过集中大规模采购,有效降低了采购成本,通过生产环节的高效利用,提高了产品的毛利。另一方面,通过大规模的工业化生产能够降低人工的不稳定性同时降低人力资源成本。
产品优势,央厨有着一整套标准化的流程,提高了菜品的标准化。对于连锁企业相当具有优势,确保了食品安全以及食品口味。大型的中央厨房也会根据客户的需求不断的改进产品形态以及口味。
(三)下游消费者关注点
1、味道差异化
(1)客群市场调查
预制菜的出现能够优化中餐的制作流程的同时,风味还原成为最重要的因素。

信息来源:艾媒咨询、洛克资本
根据艾媒咨询的市场统计,47.5%的人认为预制菜的口味还原度低,其中82.9%的人认为味道是主要因素,其次是口感(73.9%)、色泽(58.9%)以及香气(31.8%)。
预制菜的味道很大程度上取决于调味品,同时色泽也与其息息相关。根据艾媒咨询的市场调研报告,在预制菜菜系偏好中,川菜,鲁菜和湘菜最受欢迎。这三类的共同点均是口味偏重的菜系,特别是川菜偏麻,鲁菜偏咸,湘菜偏辣。所以在这三类菜品中,对于调味品的选择非常重要,风味还原的主要因素就是调味品。并且在制作中往往调味品的味道可以完全覆盖菜品本身的味道,预制菜只需要针对调味品做出设计和调整便能做出不同口味的预制菜。

信息来源:艾媒咨询、洛克资本
(2)复调很大程度上能解决预制菜的味道
预制菜的味道如何很大程度上取决于调味品,生产加工流程不出问题的话,预制菜产品本身只是半成品很难产生差异化。通过调味品的混合才能还原食品本身的风味,但由于传统调味品在预制菜中不匹配,很难搭配风味。因此复合调味品能过决定预制菜的味道问题。以即煮菜的酸菜鱼包为例,酸菜鱼的好坏很大程度上取决于酸菜好不好吃,因此当酸菜鱼包出品好的情况下,能最大程度上还原风味。
2、消费者市场需求

信息来源:艾媒咨询、洛克资本
根据艾媒咨询最新的市场调查显示,消费者最关心的预制菜四个维度分别是食品安全管控,产品性价比,口味还原度和产品配料、口味更加多元化。
(1)食品安全管控从严
虽然大型央厨的预制菜能一定程度上解决的食品安全问题,但是食品安全一直都是重中之重,小型的预制菜企业卫生情况不达标的情况屡见不鲜。预制菜肴原料的选取会极大影响菜肴品质,主要是由于原料加工差异性以及原料储存过程引起的品质问题。针对原料存在的差异,应选用不同的加工方法,以保证产品品质。目前预制菜肴加工常采用统一加工模式,缺乏特异性,导致菜肴品质参差,难以保证。此外,由于原料贮藏不当导致的品质劣变,也会对菜肴品质产生影响。
(2)客户更加关注产品性价比
因为B端客户使用预制菜的主要目的是降本增效,所以预制菜是让餐饮企业提高净利润的一种有效方式。


信息来源:艾媒咨询、洛克资本
C端客户而言,目前预制菜性价比不高。根据艾媒咨询2022年消费者单次购买预制菜花费金额可以得出,66.2%选择的预制菜价格再21-40元之间。在这个价格区间,即使是在一二线城市也可会有很多外卖选择,在价格上不具竞争力。同时预制菜始终是需要自己简单烹饪以及清洗,相比之下,外卖来得更加简单快捷。以酸菜鱼为例,北京盒马生鲜门店的预制菜产品酸菜售价约40元为例,而在外卖平台上,酸菜鱼+米饭的套餐价格是25-30元。因此家庭人数是1-2人,会选择性价比更高的外卖,若家庭人数在3-4人,会选择尝试预制菜。但根本上来说,外卖食材的选用也逐渐预制化,是更加规模化的预制化。所以不管是B端还是C端都能通过预制菜获得更高的性价比。
(3)产品配料、口味更加多元化
预制菜在菜品的选择以及生产流程上很难产生较大的差异性,最重要的就是产品的口味,而决定口味的就是产品的调味料。优质调味料能够增加菜品的色,香,味,尽最大可能还原菜品本身的风味。以川菜口水鸡为例,主要的味道是香,辣,麻,甜。不同的调味品可以让这四种味道不同程度上的组合,满足不同客群的需求。四川人追求这道菜更关注麻和香,湖南人更倾向于辣,而广东人更关注甜。所以即使是同一道菜,同样的原材料,通过调节不同调味品的口味便能使得预制菜的风味更加多元化。
四、后疫情时代下餐饮的修复进程及复调影响
一、疫情政策概览
国家卫生健康委于2022年12月26日发布2022年第7号公告:
一、将新型冠状病毒肺炎更名为新型冠状病毒感染。
二、经国务院批准,自2023年1月8日起,解除对新型冠状病毒感染采取的《中华人民共和国传染病防治法》规定的甲类传染病预防、控制措施;新型冠状病毒感染不再纳入《中华人民共和国国境卫生检疫法》规定的检疫传染病管理。对新型冠状病毒感染实施“乙类乙管”。依据传染病防治法,对新冠病毒感染者不再实行隔离措施,不再判定密切接触者;不再划定高低风险区;对新冠病毒感染者实施分级分类收治并适时调整医疗保障政策;检测策略调整为“愿检尽检”;调整疫情信息发布频次和内容。依据国境卫生检疫法,不再对入境人员和货物等采取检疫传染病管理措施。
中央国务院2022年12月14日印发扩大内需战略规划纲要(2022-2035年)。报告内容节选:
一、全面促进消费,加快消费提质升级
最终消费是经济增长的持久动力。顺应消费升级趋势,提升传统消费,培育新型消费,扩大服务消费,适当增加公共消费,着力满足个性化、多样化、高品质消费需求。
二、持续提升传统消费
提高吃穿等基本消费品质。加强引导、强化监督、支持创新,推动增加高品质基本消费品供给,推进内外销产品同线同标同质。倡导健康饮食结构,增加健康、营养农产品和食品供给,促进餐饮业健康发展。
三、加快培育新型消费
支持线上线下商品消费融合发展。加快传统线下业态数字化改造和转型升级。丰富5G网络和千兆光网应用场景。加快研发智能化产品,支持自动驾驶、无人配送等技术应用。发展智慧超市、智慧商店、智慧餐厅等新零售业态。健全新型消费领域技术和服务标准体系,依法规范平台经济发展,提升新业态监管能力。
根据最新的国家疫情防控政策,三年疫情即将结束。虽然在奥密克戎的变异毒株仍然在全国扩散,但毒性已经相当弱,并有望在明年春季完成群体免疫。届时,三年的新冠肺炎疫情将正式结束,国家将继续大力支持各行各业复工复产,重整经济。结合国家长期扩大内需的规划纲要以及GDP收入法核算方法,消费作为国民收入的重要驱动力,将起排头兵的作用,将超额的储蓄转化为消费刺激经济发展。同时政府支出、企业投资和进出口都将实现复苏并拉动经济增长。
二、市场结构变化
(一)重返岗位,结束居家

根据普华永道的亚太区数据,疫情前75%的工作者没有居家办公,每周2天及以上居家办公人数达到仅占13%。疫情爆发后,大部分人转向每周一至三天的居家办公状态,没有居家办公的人群仅占24%。大部分国家早已宣布结束新冠疫情,我国在12月26日也宣布新冠即将在短期内被克服。因此,2023年大部分远程工作者将重新回到岗位。虽然疫情刺激了远程办公的工作模式,并一定程度上提高了远程办公的人数以及时间,但大部分行业还是会回到现场办公的模式。
从餐饮模式的角度,居家办公拉动C端,现场办公拉动B端。在近几年C端的餐饮百花齐放,其中预制菜赛道尤为增长迅速。但也正是因为疫情的原因,给消费者提供的选择减少,使预制菜C端的消费走量。在后疫情时代,性价比不高,味道出品不稳定的C端预制菜增速将会放缓,大部分人将继续选择实体餐饮、团餐以及外卖。因此,通过该类人群的餐饮需求,预计未来能降本增效、保证风味的B端预制菜将在团餐和连锁餐饮渠道加速放量。
(二)餐饮有序恢复-参考亚太其他地区
香港在经历2022年3月疫情严重影响后逐渐好转,餐饮店收入较 2019年同期的恢复程度从3月的 37.3%反弹至9月的 92.5%。

信息来源:香港特别行政区政府统计处、中金公司研究部
据Wind数据显示,截至2022年9月,新加坡在经历三次疫情后,餐饮服务行业在半年内逐步恢复至2019年同期的 90%,酒店业恢复至19年同期的115%。

信息来源:Wind、招商证券
据日本外食产业协会数据,日本餐饮销售额2022年10月较2019年同期增长5.5%,客流较2019年恢复94.1%。

信息来源:日本外食产业协会、中金公司研究部
结合海外市场恢复情况,餐饮行业将成为最快复苏的行业。香港,新加坡,日本均在最后一波奥密克戎的冲击半年后逐步恢复到了疫情前的水平。因此根据目前我国的情况,餐饮业将在2023年晚春或者夏季完成快速恢复。
三、食品加工厂(预制菜需求增加)
随着餐饮业的复苏,居民的用餐场景转向为B端,以降本增效为核心的预制菜需求将继续增加。大规模制作预制菜的参与者是拥有央厨的食品加工厂,这类工厂将根据B端团餐企业和连锁餐饮企业的需求安排生产。
(一)团餐需求修复

信息来源:中国饭店协会、洛克资本
1、现场办公,大型办公单位需求修复
后疫情时代下,大部分人群均返工返岗,重新回到自己的岗位,提高团餐需求。相比于居家办公的餐饮需求,公司团体的餐饮需求更加庞大且稳定。团餐企业Top100中有33家团餐企业主要供应机关事业单位和中大型企业。其中机关事业单位在疫情期间,对餐饮的需求较稳定,同时大部分编制人员都在疫情期间需要返岗,所以整体需求端变化不大。对于中大型企业而言,疫情期间减产,规模缩小的企业较多,同时要求员工居家办公,使得团体餐饮的需求降低。因此中大型企业的团餐需求将会在后疫情时代下快速修复。
2、重返校园,食堂需求增加,食品安全需保障
三年疫情,影响最大的当属学生团体,回归校园后,学校食堂的用餐需求修复。在疫情期间,大部分学生都是居家的状态,学校采用线上教学的模式。
后疫情下,学校食堂将更加关注食品安全问题。解决大批量且标准化的用餐需求,预制菜能给团餐提供最有效的解决方案。通过团餐公司的中央厨房轻加工预制菜再运输到学校食堂再加工,能节省大量的时间和人工。但有别于其他场景,学校食堂对于产品的营养均衡搭配也会提出更高的要求。
优质的中央厨房能通过数字化的工业模式,严格管理食品安全。同时优秀的预制菜研发团队能在营养搭配的基础上开发多样性的产品。在团餐企业良好的运营管理下,有望通过预制菜修复校园团餐的需求。
3、出行需求推动运输行业团餐需求复苏
疫情下,影响最大的当属运输行业,其中轨道运输和航空运输对于团体餐饮的需求受到巨大冲击。各地严格防疫政策和精准的行程要求,使得群众对于出行的需求大幅度缩减。


信息来源:交通部、洛克资本
根据交通部的数据,公路运输量几乎腰斩,铁路和航空的运输量也比疫情下降40%。在旅客周转量中,三大交通方式的都近乎腰斩。因此,在抗疫结束后,将迎来出行需求的猛增,甚至将超过疫情前的水平,与之配套的团体餐饮需求也将迎来修复。受用餐场景的限制,铁路和航空大部分使用的均为预制菜,所以供应运输行业的团餐需求未来将提高预制菜的需求。
(二)小作坊出清,连锁餐饮企稳
根据2022中国餐饮大数据白皮书,2018-2019年餐饮市场蓬勃发展,开店率都明显高于关店率,2020年疫情冲击,上半年关店率升高,但下半年迅速复苏,最终年度开店率略高于关店率。然而近两年随着疫情的不断反扑,餐饮行业进入优胜劣汰的迅速淘汰期,2021-2022年开店率都低于关店率,餐饮市场呈现“谨慎进入,避险退出”的状态。
目前,连锁品牌(品牌全国门店数量≥5家,且在某一个城市至少有2家店)仅占全国餐饮总体企业/品牌数的3.1%,市场呈现“小而散”的竞争格局,行业集中度低。近3年受疫情影响,非连锁餐饮企业/品牌数量急剧下滑,而连锁品牌数则呈现出稳中有升的态势,这反映出连锁品牌在应对市场危机时拥有比非连锁企业更强大的抗风险能力,餐饮行业品牌化发展是大势所趋。
1、连锁餐饮抗风险能力(成本角度)
根据毕马威的调查数据,90%的企业认为经营成本的上市时餐饮行业发展的壁垒,其中人力成本、原材料价格和商铺租金是主要因素。连锁餐饮通过使用预制菜能大幅度降低制作流程和难度,减少人力成本。通过半成品菜能过缩减厨房的面积,减少商铺租金成本。同时连锁企业往往通过集中采购再分配的方式,能获得更低的原材料成本,提高餐饮企业的毛利。因此,相比于传统的餐饮企业或夫妻档,连锁餐饮通过优化成本结构加强了抗风险能力。

信息来源:毕马威、洛克资本
2、产品创新能力强
后疫情时代下,餐饮行业有望恢复,优秀的产品能从激烈竞争中跑出来。在面对风险的时候,74%的企业曾采用积极创新餐饮品种的方式打出差异化,33%的企业中性向外卖业务转移,60%的企业努力缩小三大运营成本,31%的餐饮企业甚至选择闭店修正。所以传统的非连锁经营企业,都希望能打出差异化区分其他竞争者,但受制于研发技术和资金,往往较难打破现有的僵局。相比之下,连锁餐饮有专业的研发团队和厨房,不断地推陈出新,找到更符合大众需求产品。不断有新的产品,不仅满足客群对新鲜感的需求,同样能让连锁品牌有别于其他餐厅。

信息来源:毕马威、洛克资本
3、运营能力强

信息来源:毕马威、洛克资本
连锁餐饮通过品牌和规范管理解决运营问题。在疫情期间,81%的企业认为客流量骤降使得经营陷入困难,在这方面连锁餐饮通过自身的品牌优势以及粉丝基数能过给其他特许经营的门店持续引流。同时连锁餐饮在线上宣传和线下推广都有专业的团队统一运营管理,大幅度提供品牌的曝光度,这些都是单体经营无法具备的优势。43%的企业认为防疫和卫生成本较高,单店经营的餐饮企业没有系统化地控制安全和卫生。连锁经营企业能在这次疫情中表现优异,可复制的卫生管理流程功不可没。19%的企业在融资上出现苦难,连锁门店背靠连锁餐饮企业,有较强的资金实力和融资能力,在遇到融资困难中有较多的方式能解决。
(三)预制菜B端接棒C端重新引领增长
更看好B端的持续放量,同时再培养C端预制菜的消费习惯,最后拉动C端预制菜的增长。目前的市场格局下,受疫情的影响,用餐场景的变化,让C端的预制菜在彻底火了一把。C端预制菜中,较火热的便是自热食品和即煮类食品,新颖的产品方式让这些产品赚足了噱头。但主流的大品牌预制菜并不比外卖的价格低,以主流品牌自嗨锅为例。正规分量的自嗨锅价格在25-30元每份,与麻辣烫外卖的价格差别不大,但分量更小且没有办法自主选择配菜。大希地的新奥尔良烤翅每包价格在25元左右包含两对鸡翅,相比之下与KFC和麦当劳的价格差异不大。而且这些预制菜仍然需要经过简单的加工和等待,同时风味不及连锁餐厅的外卖,C端的用户在众多选择下,用户粘性较难提高。C端消费习惯的培养会有漫长的过程,相比之下预制菜能快速解决B端产品成本的问题。
四、从需求端看中式定制复调市场规模
(一)团餐和连锁餐饮的规模

信息来源:艾媒咨询,洛克资本

信息来源:Euromonitor,洛克资本
(二)团餐和连锁餐饮预制菜使用率占比高
《2021年中国连锁餐饮行业报告》显示,目前已经有超过九成的连锁餐饮品牌入局预制菜市场,一些知名连锁品牌使用预制菜的比例甚至达85%以上。经济信息联播记者市场调查显示,广州的连锁餐饮企业超八成使用预制菜。
团餐的模式与连锁餐饮类似,通过中央厨房轻加工或深加工配送至卫星食堂或者用餐者手中。虽无直接数据,但大部分团餐企业根据业务模式,必须选择使用预制菜。
(三)团餐与连锁餐饮需求对比
通过上述分析,餐饮业中团餐的需求和连锁餐饮企业将迎来快速复苏。届时,供应团餐和连锁餐饮的预制菜品牌将优先放量。

信息来源:洛克资本
B端市场对预制菜有较大且稳定的需求。这两类餐饮企业可以通过自身中央厨房生产预制菜,也可以让专业预制菜企业进行初加工再统一分配。从海外市场来看,虽然C端市场有较大的潜力,但消费者习惯的培养需要大量的时间,所以本文看好B端市场的预制菜将优先增量。伴随着预制菜的增长,与之匹配的中式复调也有望持续增长。中式复调B端的特性是定制化程度高,好的产品与预制菜结合能产生口味的差异化。其次是标准化程度高,团餐和连锁餐饮均需要大规模的标准化生产,传统调味品很难保证标准化的出品,复调的标准化能匹配有大规模生产需求的团餐和连锁化餐饮。
对于中式复调的客户选择,连锁餐饮企业的优先级大于团餐企业。对比团餐和连锁餐饮,餐饮的市场总规模21年已达4.7万亿,团餐的市场规模仅1.77万亿,连锁餐饮达到0.92万亿。两者的复合增长率均为10%,并保持持续增长。从集中度上看,团餐CR100仅6.7%,行业集中度极地,同时较多团餐企业仅布局在单一城市,目前有向全省扩张的趋势。餐饮的连锁化率仅15%,但大型的连锁餐饮品牌能覆盖大区甚至全国,因此连锁餐饮品牌有分布更广的客群,同时品牌效应更明显。在区域分布上,华东企业占比超4成,缺乏强势头部品牌。连锁餐饮主要覆盖发达地区,北京、上海、广东、浙江、江苏、重庆占7成,连锁餐饮更早地实现了全国化的战略。从单体销售情况看,5成左右团餐企业销售额在1亿至5亿,5亿以上仅15.93%,大型的连锁餐饮企业超10亿的企业占比高达37%。因此,连锁餐饮企业的餐饮巨头数量和规模均大于团餐企业。

信息来源:智研咨询,洛克资本
(四)中式复调2025年将超600亿并高速增长
2021年中式复合调味品的规模已达320亿,随着团餐和连锁餐饮推动了B端预制菜的发展,匹配的中式复调将继续保持高速增长,并预计在2025年超过600亿的规模。根据料理家和第一调味的测算,调味品占比是总成本的5-10%。将中式调味品分为定制化与非定制化,定制化的中式复调将被连锁餐饮与团餐的中央厨房快速拉动。
五、中式复调展望
(一)中式复调卖什么
中式复调细分赛道众多,各类型的菜系菜式菜品都很多待挖掘的潜力。类似汤品和辣酱受众面积广,能被大部分地区接受,具备跑出爆品的先决条件。
从火锅经验角度分析,火锅底料是目前全中国都能接受的餐饮方式,火锅的味道从酸甜辣都能覆盖,所以火锅底料的客群范围还是非常广泛。但目前市场上以川味火锅底料为主,较多四川的小火锅底料加工厂成长较快。同时,火锅是非常具有中国特色的食品,辣火锅的四川特色特更明显,倘若火锅底料出海,是非常不错的选择。但火锅也有个缺陷是食用频率,根据中国人的饮食习惯,火锅好吃,但没法天天吃。大众的主旋律还是中餐为主,所以能和预制菜结合的复合调味品在客户需求频次上要高于火锅底料。另外,可以参考日本的汤料以及美国的辣酱都是每天能被使用上的复调,同样辣酱和汤品在目前也有较大的机会。
(二)中式复调谁会卖得好
1、中式复调发展贴合人口流动
中式复调的细分品类发展一定是跟着菜系走,菜系的传播度越高,味道越重则能成为第一批中式复调的领先者。中式复调口味的渗透与人口流动相关,例如四川是内地城市,省内有大批量的劳动力前往全国各地务工,因此四川的口味在全国任何一个地方都能找到。川菜也成为全国家喻户晓的菜系,同时川菜重调味,轻菜品和流程。同时,能接受辣的省份大多都能接受四川口味,所以川菜的中式复调将会成为最早出圈的中式复调。酸菜鱼包和火锅底料的成功,也是得益于川菜的蓬勃发展。同理,广东人从上世纪就留洋海外,粤菜的推广也是得益于老一辈的华侨。因此在国外大部分中国城都会有粤菜,让国外人最先接触的中餐则是粤菜。
2、多品类发展
多品类的发展,不仅能够提高品牌的知名度,也能让客户有更多的选择。中式餐饮与美国的餐饮共同点是众口难调,地域差异大。要实现全国化的目标,中式复调企业就需要拥有多品类发展的策略。即使川菜在全国范围内接受程度较高,但仍然有很多地区偏好甜口、咸口或者清淡的。多品类发展是中式复调企业发展的必经之路,不然自身的产品将受限。不仅仅是大品类上的拓展,从菜系中细分的产品也需要继续拓展。由于行业壁垒较低,川菜中做酸菜鱼包的众多,但其他做麻婆豆腐、臊子面、夫妻肺片、口水鸡等这类的企业则较少。
3、紧扣预制菜
复调企业与大型预制菜品牌或者连锁餐饮合作能拓宽产业链资源,更有效地寻找精准客户。复调作为预制菜企业的上游同时又有同样的下游,中式复调企业与预制菜企业的合作能相互赋能。以海底捞的颐海国际为例,从单独供应海底捞的蜀海逐渐转向供应其他不同的客户,从而实现相互赋能。
五、复调的市场估值情况以及投资建议
一、一级市场投融资情况

据不完全统计,近一年内一共发生10起调味品行业融资,共4起IPO、两轮战略、A轮、B轮、并购、定增各一起。其中宝立食品是西式复调龙头深耕多年、亚香股份也是香料生产巨头、百味佳深耕鸡精行业多年目前正在转型复合调味品的生产、绿晶生物主要做食用香精增长缓慢、圣伦食品布局复调多年是非常成熟的复合调味品公司但已被中信收购。所以重点关注另外五家获得融资的调味品公司。
共同点都是复调行业且融资事件发生时间最新。不同点在于吉得利、西安太阳、新川崎主攻C端,味正品康和倍乐食品主攻B端。目前整体复调的投资活动都偏早期金额亿千万级别为主。
(一)吉得利
吉得利在调味料行业有超过30年历史,从2016年营收不到1千万,发展到2022年营收超过10亿,净利润超过1亿,近7年持续实现80%增长。
吉得利CEO子承父业,结合自身市场营销经验后能紧跟互联网发展及变化开拓了C端渠道。
深耕渠道。2016年,卢明坤接手公司之时,他根据以往在线上渠道、线下渠道、餐饮行业的工作经历,将品牌和渠道建设结合起来,坚定的转型向C端消费者市场。吉得利在京东超市的年同比增长在1000%以上。在京东超市、天猫超市等渠道调味品类目名列前茅。
爆品打造。吉得利深耕C端市场,吃到了“居家做饭”的红利,也吃到了调味品“大单品”爆款的红利。2020年,空气炸锅的火爆,让奥尔良腌料、面包糠等几款复合调味品成为爆款;2021年,居家健身概念火热,海盐黑胡椒调味料成为爆款;2022年,0糖0脂0卡酱料、调味品成为爆款。
多品类发展。吉得利建立了4个自主品牌,服务多类不同人群,目前有超过350种自研产品:吉得利品牌主打大众化口味人群,消费的主力军;卡比兽主打性价比,主攻四线城市以下市场;食光往事主打有机健康调味;亨利摩根主打进口调味人群,只做进口调味。
(二)味正品康
味正品康是一家主攻B端,C端为辅的复调公司,预计味正品康将会成为下一个日辰股份。
精准抓住B端预制菜。味正品康工厂、餐饮渠道方向主要以预制菜调味为主做“预制菜X海产品调味赋能平台”是味正品康未来的品牌定位2023年味正品康预制菜产品主要集中在4个主要方向即热类料理包、即烹类浅油炸、即配类团餐、即食类休闲健身餐等。
海鲜口味定位细分且精准。海鲜风味调味料满足人们日益注重调味品丰富化、功能化、营养化的生活需要填补市场空白具有很好的市场前景。其中,小分子海鲜肽系列是味正品康打造的高端产品以海产品为原料采用现代化技术制取营养价值高的小分子肽进而生产功能营养型。
能为小B客户提供完整解决方案。通过提供线下培训教学、线上直播、视频教学来扶持广大小餐饮创业用户并开拓更多餐饮形式。
(三)倍乐食品
倍乐食品主要供应B端的西式复合调味酱。并研发、生产、应用、技术咨询与服务于一体,专注为食品行业客户提供高品质酱料和应用解决方案者。
创新能力强。倍乐食品在让西式复调中国化,打造出受国人欢迎的西式复调。倍乐拥有专业、高水平、富有经验的技术研发团队,并与江南大学等高校建立紧密的产学研合作,经过十余年技术沉淀,目前已获得20多项技术专利,并于2021年成为国家级高新技术企业。
战略伙伴背景强大。倍乐食品有限公司与新西兰恒天然安佳专业乳品成功举办战略合作签约发布会。双方将在烘焙领域进一步加深合作,以推动烘焙行业的绿色升级为目标,将美味与品质融合,旨在推出更具特色、可持续发展的创新型酱料。
(四)西安太阳
太阳锅巴与阿香婆辣酱已夕阳西下。2021年1月-8月,西安太阳食品公司的营业收入为8033.39万元,净利润为-322.29万元。西安太阳在国企改革政策下引入战略投资者,太阳食品拥有“太阳”、“阿香婆”两个全国知名品牌,形成了锅巴、酱、调味品三大类产品线。太阳锅巴是在西安深得民心是土生土长的品牌,依托太阳锅巴的品牌优势再次打造了阿香婆。在上世纪九十年代,阿香婆就已经是高端辣酱,但遇到现金流危机阿香婆并没有继续繁荣。目前阿香婆也致力于多方面发展,布局阿香婆小火锅店,阿香婆的复调酱料,但整体效益并不高。元气森林能否拯救濒临的阿香婆还有待佐证。
(五)新川崎火锅蘸酱
新川崎是火锅蘸酱这个细分龙头,通过线上线下的渠道主攻C端消费者,当市场在追捧火锅底料的时候,蘸酱的需求被发现从而跑出来。
赛道十分细分。新川崎主打的是杯装小份额火锅蘸酱,该类型的蘸酱主要是被C端使用,一份蘸酱并不需要额外添加其他调味料便可食用。
多品类开拓。通过蘸酱打出名堂后,依托品牌优势和现有客群再布局了火锅底料和辣酱等。但目前品类的开拓还处于早起阶段,有望能进一步发展。
二、调味品二级市场估值情况

传统酱油企业的毛利可观且发展成熟。海天味业在规模都是行业绝对的领导地位,中炬高新和千禾味业都在200-300亿市值左右。受原材料上涨的影响,毛利率在35%左右,估值均值在62倍。传统酱油行业发展已经非常成熟,其他品牌很难再进入酱油行业。
涪陵榨菜和安琪酵母在细分领域处于垄断地位。两者PE都在30倍左右,市值在200-400亿之间。涪陵榨菜的毛利率高达55%,酵母的毛利在27%。
香精料和添加剂行业中,毛利差异较大。莲花健康是国资味精企业,净利润较低,一年前完成重组PE不具有客观性。除去莲花健康后整体估值在15-30左右,估值偏低,同时规模并不大。

注:营收和净利润使用2022年半年报*2,PE用的是TTM,PS(TTM)采用第三季度指标推算,市值以2022年12月31日为准。
复合调味品行业平均PE估值70倍,PS估值7.5。复合调味品的估值高于传统调味品行业,平均毛利达到32%与传统暴利行业酱油接近。但没有存在绝对的行业龙头,除天味和宝立外营收都在几亿,净利润都在1亿左右及以下。定制化的复合调味品毛利高于传统的鸡粉、鸡精、复调粉。
(一)天味食品
天味食品是一家从C端为主,正在积极布局B端的川味公司。早期通过多品类策略找到大单品并不断深耕单品,火锅底料托底,积极布局复调让天味食品快速发展, 17-21年中式复调复合增长率21.79%,高于公司整体收入增速。
围绕大单品开发规格多元化矩阵,深耕C端渠道。公司经销商渠道收入占比超80%,截至2022Q3拥有覆盖全国31个省市的3362个经销商,销量常青的手工牛油火锅底料+酸菜鱼调料两款大单品收入占比超30%,持续贡献收入。在品牌上不断发力各渠道的营销方式,提高品牌知名度。
大B端投资麦金地,签约千喜鹤,开拓团餐市场。积极开拓团餐新渠道。北京千喜鹤与上海麦金地均为团餐供应公司,对高校、政府机关食堂、医院、大企业食堂供餐,公司2022年与千喜鹤签订合作协议,对麦金地进行2亿元投资,将团餐渠道作为B端新渠道投入建设,未来有望成为新的收入增长点。
大红袍以标品拓展小B市场。公司2020年将大红袍从运营体系中独立出来,成立专门的事业部进行运营,对标红99,以标品开拓小b市场。
信息化数字化推动餐调定制。天味食品启动PLM项目,解决研发效率问题和提高产品成功率。2021年定制餐调渠道营收2.53亿元超越日辰股份份额成为餐调定制龙头,同比增长55.89%,占据总营收比重12.52%。
(二)日辰股份
日辰股份是餐调定制龙头,通过B端大客户托底,持续开发新客户。日辰股份主要为肉类、海鲜、蔬菜等预制食品加工企业提供酱汁、裹粉、裹浆等复合调味料,下游客户主要包括圣农发展、正大食品、味千拉面和呷哺呷哺等。凭借多年来服务日本市场所积累的产品研发和质量控制优势,公司在调理食品的调味料生产领域占有领先的市场份额。
通过领先的定制化复调,布局预制菜赛道。2022年8月启动定增募资,拟以不超8亿元加码预制菜和调味品,以期实现在现有主营业务的基础上进行产能提升、品类拓展及产业链延伸。虽然目前定增项目未获受理,可能受疫情影响IPO募资项目进度完成情况不及预期有关。但日辰股份仍然会加快原项目建设进度,同时继续申请定增。
渠道销售以直销为主,发力连锁餐饮渠道。2020年公司直销占比 98.0%,2016-2020 年食品加工企业营收占比从 61.7%下滑至 44.4%,餐饮企业营收占比从 25.2%稳步提升至 38.4%,得益于连锁餐饮的快速发展,公司将继续开拓餐饮渠道,新建未来厨房营销体验中心。
(三)仲景食品
仲景食品通过香菇酱打造大单品深耕C端,目前正在发力B端。生产总部位于中国香菇之乡河南省南阳市西峡县。仲景食品利用“西峡香菇”的资源优势,结合自行研发的香菇发酵专利技术、真空浸润、生物酶解等技术,推出仲景香菇酱系列产品。但香菇酱的赛道过于细分,天花板很低,仲景食品在拓宽B端的渠道摆脱对香菇酱的依赖。
瞄准食品加工厂。仲景食品的另一主要板块调味配料(花椒系列、辣椒系列、姜系列等,主要用于食品加工、塑造食品风味,服务于食品生产企业。)2021年实现营业收入3.83亿元,同比增长14.74%,在总营收中的占比上升至47.52%。
布局B端预制菜客户。仲景食品的预制菜产品,依托河南省西峡县当地优质的香菇资源,主打‘香菇+家宴菜’。也就是说,在仲景食品目前实验的8个菜品、2个汤品当中,每个菜或多或少都有香菇或者干菇的成分。
三、投资标的简要关注点
短期内,B端放量速度将高于C端。从上市公司布局来看,复调成长性好的公司都在朝着B端努力,同时积极布局大型的B端客户争取尽早完成锁定。从获融资的企业角度,B端的企业也受到投资机构的重点关注,C端的企业往往已经起量或者有细分爆品才具备成长价值,且渠道铺设的成本较高,所以从更稳健的角度来看,重点关注B端优势的中式复调企业。
(一)产品
1、需要根据不同客户提供差异化产品
2、多品类布局
3、产品创新能力
(二)业务模式
1、定制化或非定制化
2、产业链资源整合能力
3、上下游议价能力
4、布局区域(地区化、全国化、全球化)
(三)渠道
1、直销渠道客户情况
2、经销渠道铺设的成本费用
3、线上渠道产品复购率以及流量费用
四、风险因子
1、餐饮市场修复不及预期,本文预计半年左右从回复到疫情水平,即使短期内疫情恢复不及预期,对长期发展影响不算大。
2、B端大客户流失,该情况会让短期内企业营收以及盈利能力承压,考验企业对现有客户的维护能力以及新客户的开发能力。
3、原材料成本上涨,近年来原材料的上涨让各大调味品企业毛利承压,下降数十点不等,所以能否有良好的转嫁机制非常重要。(本文首发钛媒体APP)
更多精彩内容,关注钛媒体微信号(ID:taimeiti),或者下载钛媒体App
版权归原作者 钛媒体 所有, 如有侵权,请联系我们删除。