
图片来源@视觉中国
文|娱乐硬糖,作者|毛丽娜,编辑|李春晖
很多圈都表示看不上娱乐圈种种,但很多圈都用上了饭圈那套,感觉——真香。
上线两年,开放世界手游《原神》开启3.0版本。版本更新当天,相关词条冲上微博热搜,米哈游与内鬼的“战争”也再度成为焦点。
“内鬼”,即非官方的游戏内容透露者。他们多为受邀参加内测的玩家,或有制作团队内部消息的舅舅党以及搞破解的解包佬,乐于通过明示暗示向普通玩家透露未上线游戏内容。3.0版本上线前数周,推特、NGA等平台便流出须弥版本后续新角色的建模立绘。随后释出的官方PV也证明,内鬼所言不虚。
同样的剧情,在《原神》2.0版本已经上演过一次。有玩家愤慨,认为米哈游斗内鬼再次失败,法务部门是时候重拳出击。
但果真如此吗?在今天,“内鬼”之于游戏公司,就如“路透”之于娱乐圈,自有它的市场。次世代厂商们对于屡禁不止的内鬼,早已不再是一味围追堵截,“内鬼爆料”已成为一种营销手段。
打不过,就加入
几乎所有二次元游戏都饱受内鬼泄密之苦。《FGO》《明日方舟》《白夜极光》《阴阳师》等都遭遇过未来版本内容被提前偷跑。
B站名为蹦蹦炸弹嘟嘟可的用户,曾放出海外内鬼网站聊天记录。站长明确表示,这些爆料内容为网站带来每个月五位数的收入。即使不为赚钱,靠爆料成为普通玩家口中的“大佬”,也是件颇有吸引力的事。
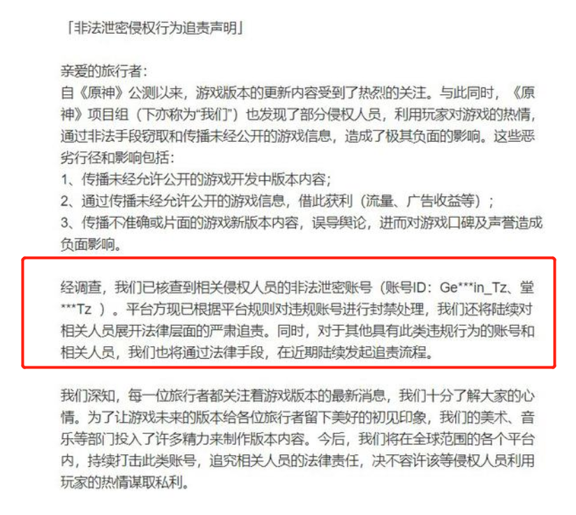
面对内鬼寄生吸血,厂商们也曾拿起法律武器。鹰角网络于今年3月初发公告,表示将追究恶意泄密者的法律责任。
米哈游与内鬼的战争则于去年初就打响。去年9月,即稻妻版本更新时,米哈游狂发律师函,联合各平台封禁爆料账号。B站7名爆料UP主被米哈游各索赔50万,海外的内鬼网站一度关停,有玩家乐观表示“内鬼终于滚出提瓦特了”。

好景不长,海外爆料网站通过服务器迁移他国的方式,规避版权风险;推特上几个爆料源头账号,也并未因此停更,照样爆料新角色新立绘;NGA爆料区针对未来版本的讨论仍如火如荼。
内鬼爆料屡禁不止,就如同娱乐圈的野生路透一样,总有市场。
虽说路透会造成剧情、造型的提前泄露,也会捕捉到演员状态不佳的一面,明面上艺人、剧组及粉丝对路透都表示抵制。但实际上艺人进组如闭关,粉丝需要路透解相思,艺人和剧组需要路透维持热度。
而《原神》版本间隔为42天(因疫情须弥版本周期调整为35天),除须弥、稻妻这类大版本更新外,普通版本更新后,大部分玩家有一多半时间属于清完日常无事可做的长草期,很容易流失到其他游戏。玩家通过内鬼获悉未来版本情况,算是为自己继续玩下去找个理由。
有实际需求又有利益相关,注定了发再多律师函,仍有人愿意铤而走险。而就像过去的野生路透、民间站姐被收编一样,看似不经意的抓拍其实是无数次摆拍的结果。如今《原神》的部分偷跑内容,也有些“奉旨爆料”的意思。
“早期的内鬼是真内鬼。”一位开服玩家和硬糖君回忆道,大概在《原神》上线后不久,就有海外大佬靠解包爆出“八骏图”,图中的八位角色直到一年后的稻妻版本才陆续落地。
“解包爆料肯定是地图、人物、怪物一股脑全给你爆出来。但现在的爆料呢,全是模棱两可的谜语,一群人在那猜,气氛和热度不就烘托起来了吗。”
在3.0版本更新前,UP主番鼠鉴赏家在自制视频中也表示,现在爆料内容总有点“策划想让你看这些”的意思,爆出来的都是会吸引玩家讨论的东西。真正会影响玩家规划的:如新怪物特性、新元素反应,却始终不见真容。
当然,不可能所有内鬼都被米哈游收编,这就像现在仍时常爆出“代拍被剧组人员暴打”的新闻一样。但既然剧组学会了用路透预热剧集,那游戏利用内鬼爆料,也算是种双赢吧。
或许会有人反驳,米哈游每个月都有官方前瞻直播,何劳内鬼预热。但前瞻直播无法覆盖所有玩家需求,且有时群众就是喜欢八卦解谜。“稻妻女角色连发我是真的想弃坑,要不是看内鬼说后面有绫人、一斗这些帅哥,可能我早跑路了。”
按需放料,及时调整
就像娱乐圈路透因其格外容易搅动舆论的特性,经历了从禁到造,成为营销利器频频出现在论坛、营销号中一样。适当的爆料对官方是有好处的,还可以利用爆料反制内鬼带节奏。
在娱乐圈,通过暗自爆料转移矛盾的手段更加常见。某艺人因疑似负面流出饭圈震荡,经纪公司可以放出进组或其他正向消息,稳固饭圈。这种转移矛盾的方法,如今也被应用于游戏圈。
《原神》3.0版本上线前,作为第一个登场的新角色——草系五星提纳里,曾被玩家寄予厚望。但随着测试服消息流出,这位新五星强度堪忧已是板上钉钉的事实。“新版本第一个五星寄了”的节奏很快在玩家群体中被带起来。而此时,新角色的爆料成功熄灭了玩家怒火。
红发舞娘妮露、少女体型,一看就是最讨玩家喜欢的类型。仅仅几张图片,玩家就忘了提纳里的强度问题,转而关注妮露什么时候才会进卡池。一次不小的节奏,就靠着图片和实机动画化解。
“如果说是巧合,那未免也太巧了。就是节奏要起来的时候,妮露突然出现了。”一位玩家表示,原本她和群友都在骂提纳里强度。妮露消息一来,“老婆我必抽”的声音此起彼伏。甚至有人表示,“谢谢米哈游把小提做得这么拉胯,可以省钱抽老婆了”。
同样的故事持续上演。作为3.1版本的新角色,妮露及另一名在女玩家中颇有人气的男角色赛诺,目前正在测试服中进行最后测试。根据流出消息,这两位角色属于只有美色、强度欠佳的类型,如果想追求强度,只能靠氪金强抬。
“米哈游针对男角色”“周年庆角色寄了”,熟悉的群情激奋再度上演,这一次艾尔海森及草神或许将担任救火队员的角色 。前者腹黑人设,一看就是收割女玩家的,后者则因是“神”被视为强度保证,伴随这两名角色未来陆续进入测试服,周年庆卡池强度拉胯的“炎上危机”被化解只是时间问题。
剧组放出路透或消息,也是对“民意”的一种测试。根据民意调整CP,并不是什么稀罕事。在游戏圈,也有玩家怀疑厂商会根据爆料后的舆情对角色进行调整。最典型的,是初代内鬼爆出“八骏图”后,引发的“四改五”事件。
“八骏图”指《原神》中未登场的八名角色。其中一名代号为mimi的四星女角色,图片爆出后因外观讨喜在玩家中颇受好评。待到稻妻版本更新后,mimi不见踪影,取而代之的是与mimi建模高度类似的五星角色珊瑚宫心海。
初登场的心海,无论是人设故事、剧情表现、还是强度,都透着一股半成品味道。有玩家怀疑,策划在“八骏图”爆出后,通过各平台讨论发现mimi人气颇高,于是将其从四星改为五星,但因时间有限且角色机制已经固定,导致这名角色的强度当不起“限定五星”的头衔(不排除米哈游是自由的)。

而不少在爆料中明确表示将会实装的怪物,至今不见踪影或实装后强度与爆料大相径庭,可能也与策划看到民意进行调整有关。
二次元玩家,为爱而战
不熟悉二次元游戏的人总觉得,内鬼爆料会影响玩家规划,甚至会因半成品建模流出而跑路。实际上,二游玩家具备饭圈特性,还很容易被虐粉。
大多数爱豆团中,都能看到“养女饭”与“皇族饭”之间的战争。“养女饭”觉得自己爱豆哪儿哪儿都好,就是狗公司不做人,天天让自家孩子拖飞机养全团。当“养女”好不容易有点个资或单人直拍时,粉丝必须把数据做得漂亮给公司看。
在二次元游戏中,这种“自家孩子自家疼”的心态并不罕见。换做其他游戏,手里角色强度被削,玩家很有可能一气之下跑路。但在二次元玩家中,角色越被“打压”,越会有真情实感的角色厨,又肝又氪一番操作,就是要把角色练强。
《原神》刚开服登场的五名五星角色,因数值膨胀等原因如今很是落魄。但角色厨们并不甘心让他们就此做冷板凳,而是通过抽取不同新角色调整配队,“重塑我辈荣光”。
最典型的是曾上过央视的女角色刻晴。这名角色因机制问题,从登场强度就很一般,但因剧情、人设等原因在男女玩家中都有极高人气,真爱党特别多。“我抽了一堆限定,就为了让阿晴起飞。”论坛中抱着这样心态的角色厨不少。
也难怪从开服就有人喊加强刻晴,米哈游就是充耳不闻。反正厨子们会为了阿晴不停花钱爆肝,干嘛要改呢?
另一名男五星迪卢克,曾是不少人的开荒首选。随着机制及玩法的改变,他也迎来了落寞退场。这名角色在女玩家中人气很高,是不少人的“老公”。前不久米哈游推出迪卢克外装皮肤,限时优惠198,硬糖君认识的女玩家纷纷解囊,“就当是给老公的礼物了,他陪我开荒那么久,我给他花两百买件新衣服也不过分”。
这几年爱豆团出道,往往会遵循先路透放料试探,再图文正式预告,紧接着短视频幕后花絮,最后才是舞台的流程。这就使得不少粉丝,在还没看到爱豆业务能力时,就已经真情实感了。就算之后看到舞台实力欠佳,也只能“给ta时间陪ta长大”。在培养角色厨方面,游戏圈倒也遵循着这条路径。
以妮露为例,先流出的实机图虽然不如立绘精美,但胜在真实。随后放出的立绘,让本就对妮露有好感的人进一步心动。接下来的实机演示、背景故事等,就像是幕后花絮一样,颜狗在补物料的同时不知不觉被故事吸引——至此角色厨已养成,就等着卡池开了氪金。
3.0版本妮露作为剧情人物登场,CV和实际剧情表现都让人有些失望,说是“爆料诈骗”也不过分。但角色厨已经对妮露产生了感情,他们更愿意用“不是老婆的错,都是米哈游不做人”为氪金开脱。角色到手后强度不够,再通过抽限定武器、抽辅助等手段进行提升,氪金链条就这样循环起来了。
作为一款男女比例4:1的二游,《原神》中可控男角色不多,女玩家们很容易被男角色的立绘诈骗,一边骂着“米哈游针对男角色”一边乖乖掏钱。尤其是有些男角色被男玩家“辱”了以后,更会激发女玩家的怜爱心理——就是要抽就是要练,打某些男玩家的脸。
二游玩家因为对角色的真情实感,也很乐于为自己喜欢的角色二创。这些二创内容,又进一步地提升游戏热度,吸引着不明就里的萌新入坑。这不,须弥版本一开,几个新角色二创跟着雨后春笋般涌现,又有新玩家准备下载了(快跑别来)。
收编爆料者造势、根据舆论调整方向、拿捏真爱党心理,这游戏圈和娱乐圈可真越来越像了。
更多精彩内容,关注钛媒体微信号(ID:taimeiti),或者下载钛媒体App
版权归原作者 钛媒体 所有, 如有侵权,请联系我们删除。