
图片来源@视觉中国
文|科技新知
在传统车市“金九银十”的消费旺季来临之前,长城旗下主力车型哈弗,进行了一次品牌变革,官宣向新能源转型。
长城汽车总裁穆峰表示,2025年哈弗新能源车型销量占比将提升至80%,2030年完全停产燃油车。发布会上还推出了首款H6混动车型。
哈弗作为燃油车时代的国产SUV王者,其新能源车型的发布也足够引入注目。有华北区域经销商表示,“现在单店每天有10-15组人来看哈弗H6 HEV,而更多的人有意向等着哈弗H6 PHEV车型。”
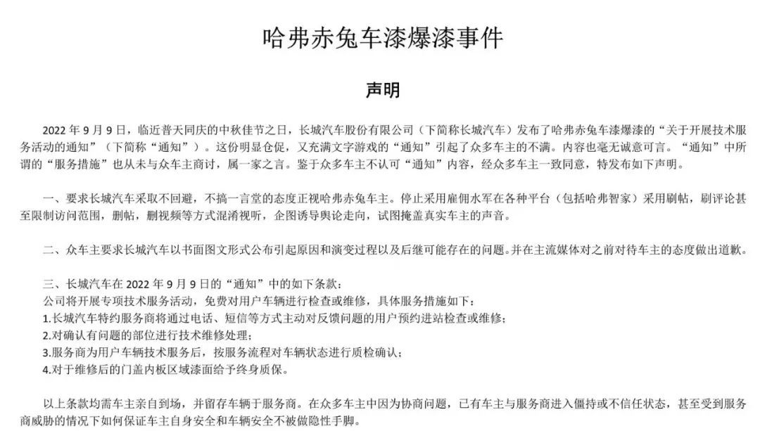
但与之形成鲜明对比的是,近期不少老哈弗车主因车漆出现鼓包、起泡、爆漆等问题在4S店拉起维权横幅,央视《天天315》也点名曝光了此事。
一边是新客户对H6新能源的期待,另一边是老车主的“讨伐”,4S店里上演的“冰火两重天”,似乎映射出当下哈弗品牌的处境:转型冲击美好未来的同时,也充满坎坷。
老牌哈弗犯“低级错误”
很难想到,“浓眉大眼”的长城哈弗,竟然会因为车漆问题而被车主维权。
日前,中央广播电视总台经济之声《天天315》曝光,多名哈弗赤兔车主反映新车刚买不久,车门内侧多处漆面便出现褶皱鼓包现象。
对于车漆质量问题,4S店倒是没有赖账,承认是喷漆工艺出现问题,也愿意对车辆进行修复。长城汽车官方也发出“关于开展技术服务活动”的通知,其中指出,长城将对反馈的用户进行主动邀约进站检查维修,对有漆面问题的车辆,进行维保并给出漆面终身质保等。
然而对于这种处理方式,不少车主认为漆面问题导致车辆二手价值受损,厂家应该进行赔偿。并且联合发布了《哈弗赤兔车漆爆漆事件声明》,提出了相应诉求。不过截至发稿,长城、哈弗等方面并未对此声明做出回复。

其实不只是赤兔,哈弗旗下另一款车型——初恋,也存在相同问题。
据车质网最新数据显示,今年以来,哈弗初恋车型关于“漆面起泡开裂”的相关投诉已达300余条。此外,在哈弗初恋论坛、哈弗初恋车友圈,同样有不少车主针对爆漆问题进行相关讨论和质疑。

10年前,因为工艺不精的原因,确实有不少自主品牌的车漆出现一系列问题。但如今,车漆工艺早已成为整车制造中最简单的工艺之一,所以有相关从业人员认为,“大量车主在刚提新车几月就出现车漆鼓包褶皱等现象,大概率是产品质量问题。”
另外从车企处理方式来讲,有法律界人士认为,既然是产品质量问题,厂家应该针对该产品问题进行相关调查,并将所导致产品问题的原因告知消费者,这也是消费者享有的知情权。
而对于产品问题,厂家给出的解决方案是重新补漆,这只是一方面,但是补漆所带来的价值损失,消费者所提出的补偿同样也在合理范围内。
在「科技新知」看来,这极大可能是成本控制导致的结果。 只要成本预算允许,即便是五菱、宝骏等品牌下的低端车型,也能做到不让车辆爆漆。反之,为了严格控制成本投入,才会出现哈弗的这个问题。
事实上,不管哪种原因,这种“低级错误”的出现,一定会对其品牌口碑造成不可逆的负面影响。再加上,近些年哈弗众多车型的高频停产,其用户粘性已大不如此前。
据悉,从哈弗H1到H9一系列产品,除H6和H9还在售卖外,其他车型全部停产,H9最近也频传停产消息。

一位汽车营销行业专家告诉「科技新知」,购买10万元左右车型的消费者,对于品牌本身并不存在忠诚度,大家对比和选购产品的核心考量只有两条:配置参数和产品质量,“对手的一次降价或者自己出现大面积质量问题,足以让消费者改换门庭”。
如今进入转型期的哈弗,意味着其已彻底走出舒适区。而在战略上落后对手、品质再出现问题的情况下,哈弗想要重新得到消费者的认可,并不容易。
转型万事全,成功东风缺
哈弗系列一直是长城汽车的基本盘,撑起了集团销量的半壁江山。 甚至可以说是长城的晴雨表,哈弗业绩好,长城业绩就好。 长城汽车一直以来也凭借哈弗,占据了国内SUV市场的龙头之位。
但进入2022年以后,受到新能源市场带来的冲击,长居SUV销量榜首的哈弗H6,被比亚迪宋碾压式反超,就连售价远高于H6的特斯拉Modol Y也后来居上。

增长乏力的哈弗显然已经嗅到了危机,为改变局面也开启新能源转型,全系换装DHT-HEV混动技术。
其实在长城汽车内部,混动、电动等新能源技术已经非常成熟,魏牌、欧拉都早已得到市场上的验证。
而哈弗自然也能够依托集团的新能源自主供应链——柠檬混动DHT系统、蜂巢能源电池供应、毫末智行自动驾驶等,这都是哈弗快速转型的底气。
但万事俱备,哈弗想要转型成功的东风,恐怕已然错过。
1、首先,哈弗丢掉了先发优势。
世纪之初,长城汽车创始人魏建军精准捕捉到了国内低价SUV市场的空白,开始将集团战略重心由皮卡向SUV转移。
2005年,长城推出了哈弗系列的第一款车型—哈弗CUV。凭借车体宽大、底盘结实,以及足够便宜的价格(入门款不到10万元),尤其是在国外品牌动辄几十万的售价对比下,竞争力直接拉满。
其后几年,哈弗系列的销量稳步增长。2011年“神车”哈弗H6横空出世,更是成为市场爆款,并一举打破多项销量记录,帮助长城汽车牢牢坐稳了国内SUV市场老大的地位。
率先进入还未开拓的蓝海市场,是哈弗能够做大做强的原因之一。随着越来越多的汽车厂商入局,国内SUV市场的竞争也日趋白热化,哈弗销量从2017年后开始出现下滑。
新能源市场的爆发更是加快了哈弗跌下“神坛”的速度。 自2021年下半年开始,哈弗逐渐被比亚迪、特斯拉等新能源品牌赶超, 传统燃油SUV车型销量断崖式下滑。
有业内人士表示,“因为市场还未得到验证,哈弗品牌作为长城的主心骨,还需担起业绩重任,贸然转型对于整个集团来说风险相对较大,但如果在其他同行将路跑通之后才进行转型,势必会丢掉先发优势,并且在红海中竞争的哈弗也很难重铸此前荣光”。
虽然当下哈弗所在的10-20万级别SUV市场,新能源还未完全开发,但比亚迪、天际、广汽等众多玩家早已发布多款新车,哈弗转型需要面对的市场压力,一定不像20年前那么简单。
2、其次,哈弗的产品力大不如从前。
哈弗系列之所以在燃油车时代能够长虹,除了率先打出品牌效应外,也少不了产品力的支撑。
彼时的消费者,购车思维相对简单朴素,用前长城汽车总裁王凤英的话来说就是,“不管什么车,买大不买小”。
哈弗的产品力就在于此,市场上做的大的品牌没有哈弗便宜,比哈弗便宜的又没哈弗车型大。当时,合资车里性价比相对较高的SUV本田CR-V,最低价差不多也要20万块钱,而同级别的哈弗H6只要10万元左右。
但再看现在,8月哈弗新能源转型的发布会上,核心内容其实可以用简单一句话来概括:哈弗H6+柠檬混动DHT。
而抛开柠檬混动DHT技术是否是“全球最好的新能源技术”不谈,拿销量进行对比,7月魏牌销量3034辆,如果只算新能源的话,只有2166辆;而同期理想ONE销量为10422辆,赛力斯销量也有7807辆,均远超魏牌。
所以随之而来的问题是,搭载柠檬混动DHT的魏牌销量惨淡,换成哈弗H6就能逆转局面?
再来纵向对比燃油版哈弗:2021款第三代1.5T哈弗H6,官方最低指导价为9.89万元,而不插电的哈弗H6 DHT混动,价格攀升到了14.98万元,插电的哈弗H6 DHT-PHEV,更是达到了16.88-17.68万元。
单论纯燃油到HEV,整整贵出5万块钱,几乎是半个哈弗H6燃油版的价格。
而这5万元换来的则是,油耗的小幅下降以及动力的略微提升(哈弗H6 DHT混动版的油耗1.5T燃油版百公里油耗降了2升左右)。
所以基本可以认为,混动版哈弗H6就是燃油版哈弗H6的“省油版本”,价格更贵也是理所当然的事情。
但问题在于,哈弗官宣2025年80%销量将为新能源车型,意味着3年之内,便宜的哈弗H6燃油版将会大面积限售、停售,只能在市面上买到价格贵出50%以上的新能源版本。
原本10万元以内就能拿下一辆SUV的哈弗用户,能接受15万左右的价格吗?这对于哈弗的既有客户群体来说,将会是一个非常严峻的问题。
3、最后一个难点是,长城如何平衡哈弗转型对内部其他品牌造成的影响?
哈弗转型后,长城内部多个品牌下的车型,不可避免存在市场定位上的交叉重叠,无形之中增加了相互之间的内耗博弈。
在发布会上,有媒体提出对于哈弗搭载柠檬混动DHT会不会影响魏牌销量这个问题。哈弗管理层人士只是笑了笑,不认为这会影响魏牌的销量,但理由只是“我感觉”。
事实上,魏牌高开低走以及VV系列车型停产的原因,与哈弗不无关系。
因为哈弗F5从设计到4B15发动机的应用,都与VV5相当,哈弗F6与VV6有高度重合,发动机和变速箱相同,甚至智能配置的标准一度更高;而VV7的外观与F7相似,三大件与H7相当。
在这种情况下价格更高的VV系列当然没有什么竞争力可言。
现如今,柠檬混动等原本首发于魏牌的高新技术,也下放到了哈弗身上,这样的产品规划几乎就是用来衬托哈弗的性价比。
所以业内较为统一的观点是,“哈弗全系转型新能源,最应该担心的不是比亚迪,而是魏牌。”
一边是老板将姓氏都堵上的魏牌,一边是整个集团的基石系列哈弗,长城汽车如何平衡两者之间的关系,显然不能仅靠“感觉”。
2014年,王凤英提到过这么一段话:“企业不是你想做什么就做什么,关键要看对手允许你做什么。按照这个理念,即使轿车是最主流的市场,但由于竞争惨烈,我们还是只能从竞争相对薄弱但是成长潜力巨大的SUV品类切入。”
找差异化、刻意规避竞争,应该是长城最擅长的打法,只是逃避可能有用,但不会总是有用。
2022年,各大车企在新能源赛道上高歌猛进,不少自主品牌已经摸索出了初见成效的转型之路,而哈弗在慢人一步的发力之后,不得不从“先驱者”变成“后来人”,扬短避长与同行硬碰硬了。
更多精彩内容,关注钛媒体微信号(ID:taimeiti),或者下载钛媒体App
版权归原作者 钛媒体 所有, 如有侵权,请联系我们删除。